化工塑胶
导尿管材质选材笔记:筛选与工艺实现
2025-11-08 23:37
导尿管材质选材笔记:筛选与工艺实现

导尿管材质选材笔记:筛选与工艺实现

导尿管材质选材笔记:筛选与工艺实现

导尿管材质选材笔记:筛选与工艺实现

导尿管材质选材笔记:筛选与工艺实现

导尿管材质选材笔记:筛选与工艺实现

导尿管材质选材笔记:筛选与工艺实现

导尿管材质选材笔记:筛选与工艺实现

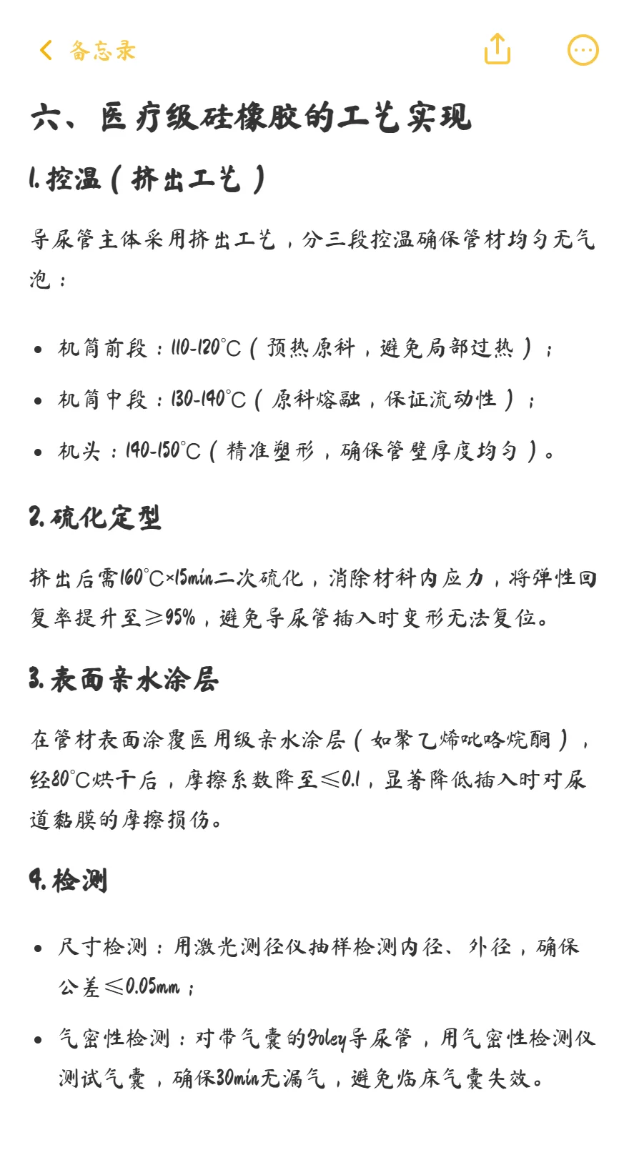
导尿管需要长期接触尿道黏膜与尿液、耐受临床灭菌、具备插入柔韧性、适配批量生产等需求,PVC、硅胶、PVA等材料该如何选择?以下梳理具体筛选流程与工艺实现。#塑料 #医疗器械 #导尿管 #硅橡胶
发表评论
0评