返回
仪器仪表
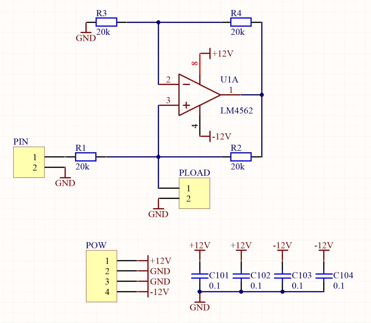
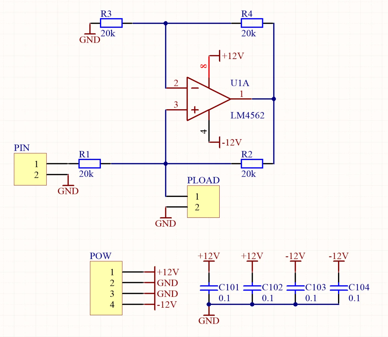
电子负载仪电路图
2025-11-08 19:17
电子负载仪电路图
#电子元器件
#芯片
#芯片销售
#电路
#电工
#电气
#电气工程
#智能硬件设计
#嵌入式
#电压和电阻
打赏
发表评论
0评