






?高温合金——材料界的“超级战士”来啦!?它可是能在600℃以上高温中,依然保持高强度、抗氧化、抗腐蚀的“硬核玩家”?!
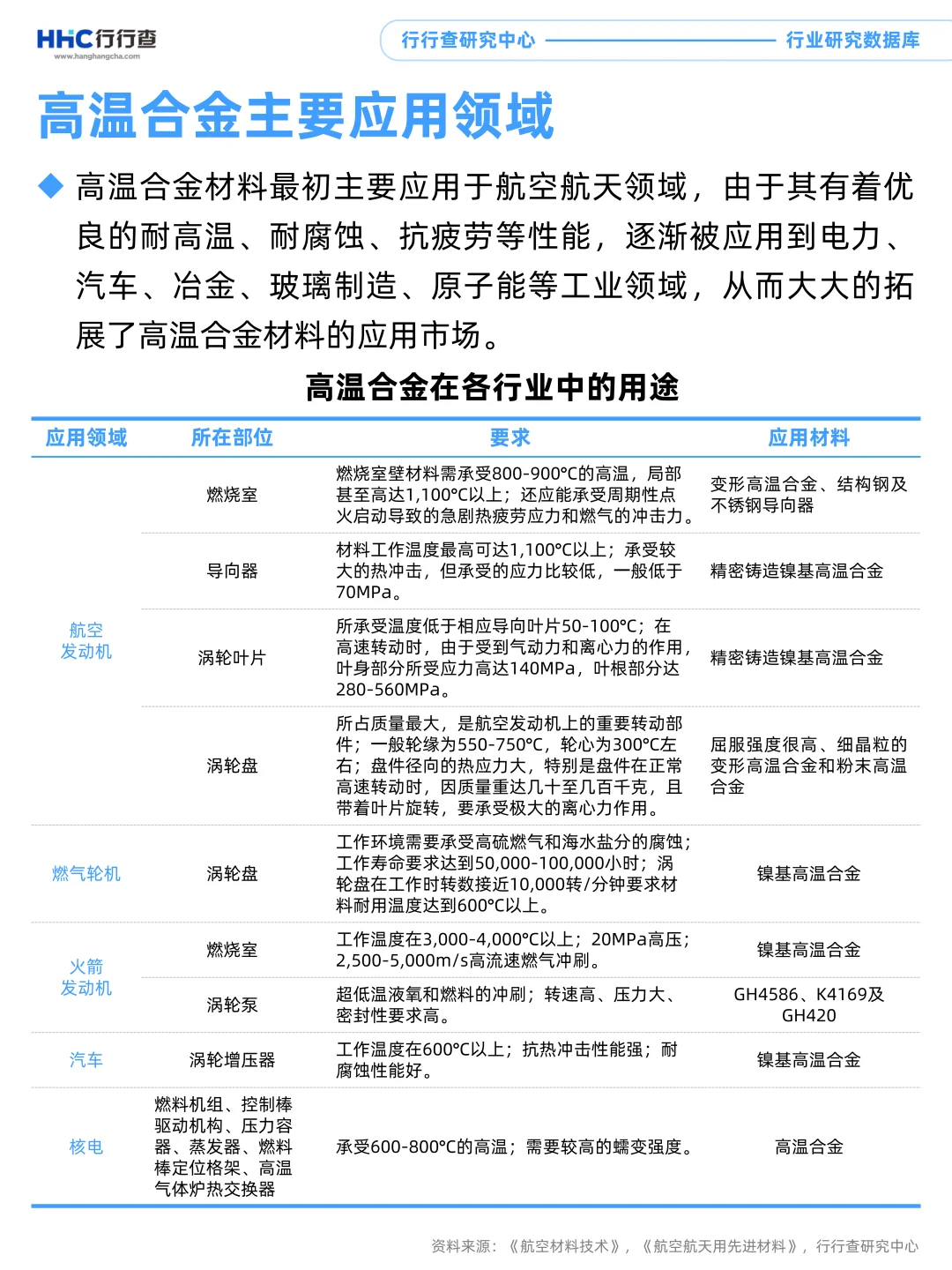
从航空发动机的涡轮叶片?️,到火箭发动机的燃烧室?,再到燃气轮机、核电设备等高端领域,高温合金都是不可或缺的“心脏材料”❤️!它就像给设备穿上了一层“铠甲”,让它们在极端环境下也能稳定运行~
高温合金的研发难度超高,需要精准控制各种元素的比例和工艺?,比如镍、钴、铬等“明星元素”的组合,才能打造出性能卓越的合金?。
随着航空航天、能源电力等行业的快速发展,高温合金的需求也在不断攀升?!未来,它还会向更高性能、更低成本的方向进化,继续守护我们的“大国重器”?!
#行业 #行业研究 #财经 #高温合金 #合金 #材料#知识科普
从航空发动机的涡轮叶片?️,到火箭发动机的燃烧室?,再到燃气轮机、核电设备等高端领域,高温合金都是不可或缺的“心脏材料”❤️!它就像给设备穿上了一层“铠甲”,让它们在极端环境下也能稳定运行~
高温合金的研发难度超高,需要精准控制各种元素的比例和工艺?,比如镍、钴、铬等“明星元素”的组合,才能打造出性能卓越的合金?。
随着航空航天、能源电力等行业的快速发展,高温合金的需求也在不断攀升?!未来,它还会向更高性能、更低成本的方向进化,继续守护我们的“大国重器”?!
#行业 #行业研究 #财经 #高温合金 #合金 #材料#知识科普