建筑材料
通用硅酸盐水泥国家标准GB 175-2023
2025-11-08 07:26
通用硅酸盐水泥国家标准GB 175-2023

通用硅酸盐水泥国家标准GB 175-2023

通用硅酸盐水泥国家标准GB 175-2023

通用硅酸盐水泥国家标准GB 175-2023

通用硅酸盐水泥国家标准GB 175-2023

通用硅酸盐水泥国家标准GB 175-2023

通用硅酸盐水泥国家标准GB 175-2023

通用硅酸盐水泥国家标准GB 175-2023

通用硅酸盐水泥国家标准GB 175-2023

通用硅酸盐水泥国家标准GB 175-2023

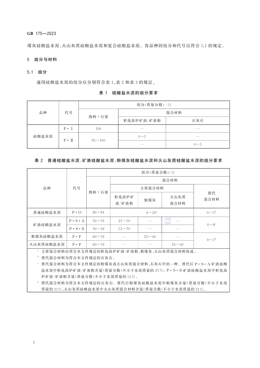
通用硅酸盐水泥中国强制性国家标准(GB 175-2023),由工业和信息化部归口管理,2024年6月1日起实施,全面替代2007版标准。
发表评论
0评