化工塑胶
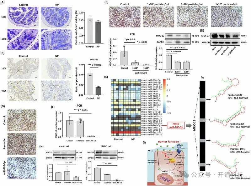
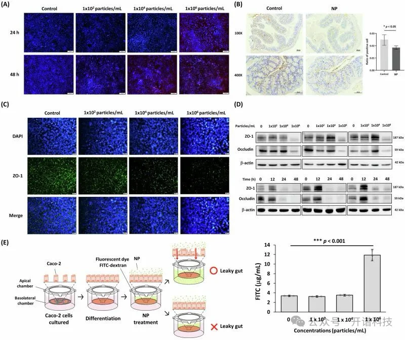
微塑料+转录组,揭示纳米塑料危害肠道健康新
2025-11-07 23:46
微塑料+转录组,揭示纳米塑料危害肠道健康新

微塑料+转录组,揭示纳米塑料危害肠道健康新

微塑料+转录组,揭示纳米塑料危害肠道健康新

微塑料+转录组,揭示纳米塑料危害肠道健康新

微塑料+转录组,揭示纳米塑料危害肠道健康新

微塑料+转录组,揭示纳米塑料危害肠道健康新

微塑料+转录组,揭示纳米塑料危害肠道健康新

微塑料+转录组,揭示纳米塑料危害肠道健康新

微塑料+转录组,揭示纳米塑料危害肠道健康新

开谱科技提供基于拉曼、Py-GC/MS、SEM的精准微塑料检测,同时整合转录组、蛋白组、代谢组、微生物组多组学分析,为您解析微塑料的环境行为、毒性机制及降解过程,一站式解决微塑料研究难题!#环境暴露组学 #生信分析 #医学实验 #代谢组学测序 #微塑料检测 #转录组学 #生命科学
发表评论
0评