






宝子们?,今天来唠唠可降解塑料行业~
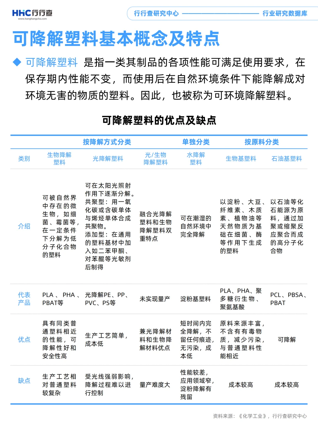
传统塑料污染太可怕啦?,可降解塑料应运而生!它能在自然环境中,被微生物分解成无害小分子,像水和二氧化碳,超环保?
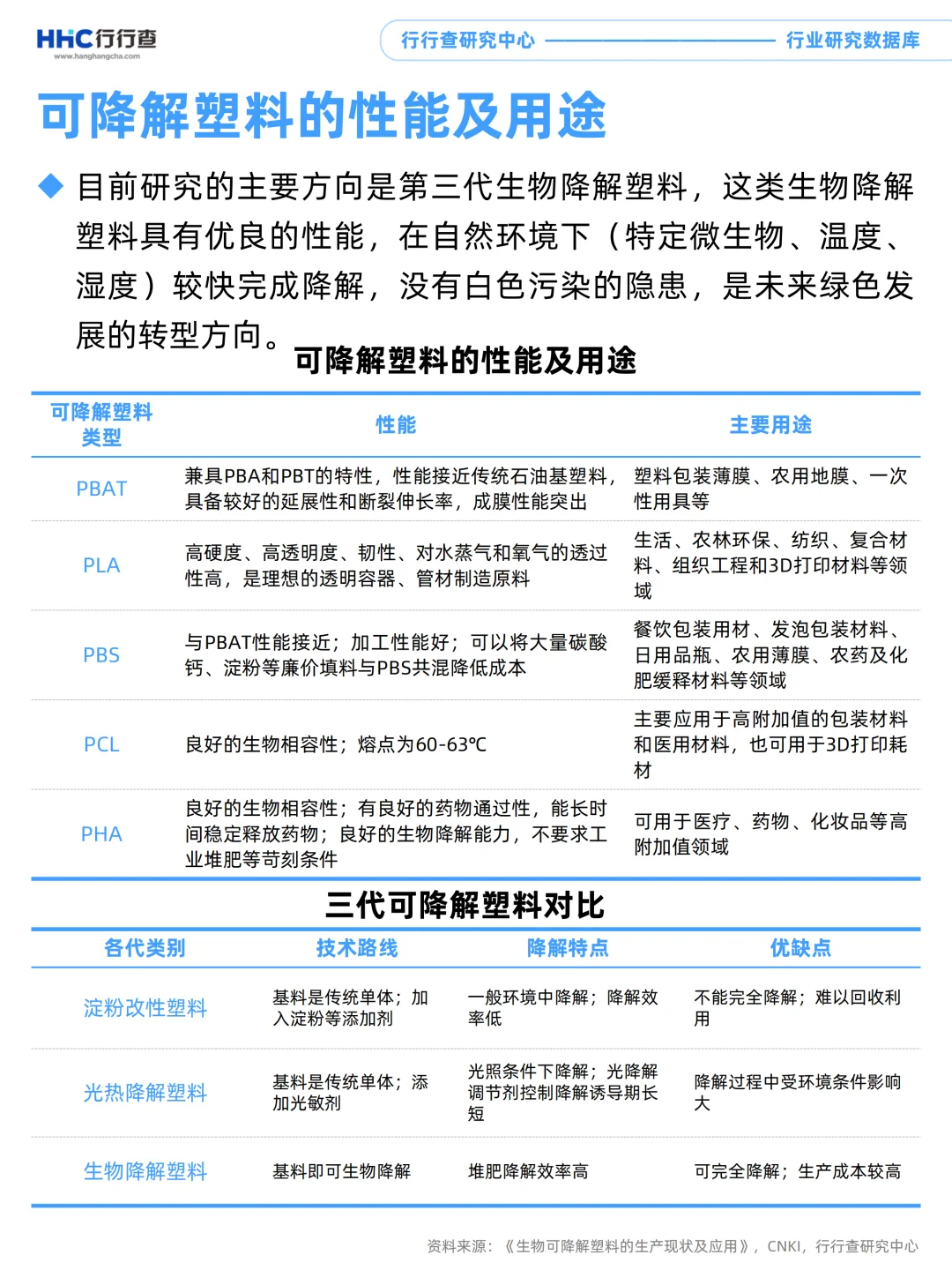
按原料分,有源于玉米等生物质的生物基可降解塑料,比如 PLA 聚乳酸;还有以石化产品为原料的石油基可降解塑料,像 PBAT。降解方式呢,包含生物降解、光降解、光 / 生物降解、水降解。生物降解塑料最常见,像 PLA、PBAT、PHA,在包装、农业、医疗等领域广泛应用,平时用的购物袋、农用地膜、一次性餐具,说不定就是可降解塑料做的呢?
咱国家大力推广可降解塑料,出台好多政策助力产业发展。不过它现在也有挑战,成本比普通塑料高,性能还得提升,降解条件也复杂。但未来随着技术进步,可降解塑料绝对潜力无限?
#塑料 #可降解塑料 #环境 #环境保护 #环保 #行业 #行业研究 #知识科普
传统塑料污染太可怕啦?,可降解塑料应运而生!它能在自然环境中,被微生物分解成无害小分子,像水和二氧化碳,超环保?
按原料分,有源于玉米等生物质的生物基可降解塑料,比如 PLA 聚乳酸;还有以石化产品为原料的石油基可降解塑料,像 PBAT。降解方式呢,包含生物降解、光降解、光 / 生物降解、水降解。生物降解塑料最常见,像 PLA、PBAT、PHA,在包装、农业、医疗等领域广泛应用,平时用的购物袋、农用地膜、一次性餐具,说不定就是可降解塑料做的呢?
咱国家大力推广可降解塑料,出台好多政策助力产业发展。不过它现在也有挑战,成本比普通塑料高,性能还得提升,降解条件也复杂。但未来随着技术进步,可降解塑料绝对潜力无限?
#塑料 #可降解塑料 #环境 #环境保护 #环保 #行业 #行业研究 #知识科普