招投标信息
采购管理期末复习第一章
2025-11-07 12:48
采购管理期末复习第一章

采购管理期末复习第一章

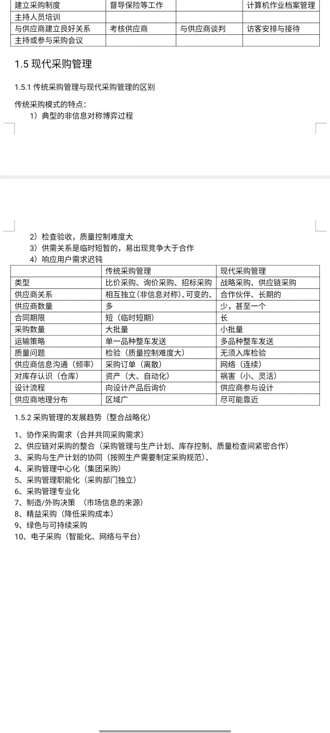
采购管理期末复习第一章

采购管理期末复习第一章

采购管理期末复习第一章

采购管理期末复习第一章

采购管理期末复习第一章

老师口中的“我的题都是从书缝里里扣出来的”,属实是给孩子整怕了,于是乎咱就是得看完整本书。
于是每章整理内容都会发上来,希望也能给其他uu们有一些些帮助。
#采购管理 #采购 #采购与供应链管理
发表评论
0评