招投标信息
快来看看!这采购管理太绝了!
2025-11-07 12:39
快来看看!这采购管理太绝了!

快来看看!这采购管理太绝了!

快来看看!这采购管理太绝了!

快来看看!这采购管理太绝了!

快来看看!这采购管理太绝了!

快来看看!这采购管理太绝了!

快来看看!这采购管理太绝了!

快来看看!这采购管理太绝了!

快来看看!这采购管理太绝了!

快来看看!这采购管理太绝了!

快来看看!这采购管理太绝了!

快来看看!这采购管理太绝了!

快来看看!这采购管理太绝了!

快来看看!这采购管理太绝了!

快来看看!这采购管理太绝了!

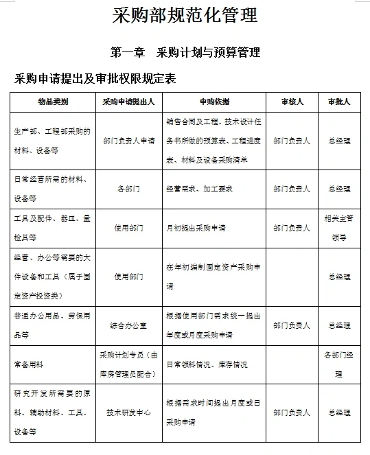
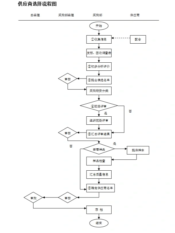
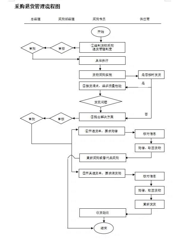
采购是一个很杂的岗位,各种各样的工作会涉及到很多部门。公司具备一定规模后,采购工作的规范化就显得非常重要,能让采购部门的工作运转起来顺利很多。

针对这个问题,制定了一套详细的采购规范化管理方案,供应商开发、管理,计划、预算、检验、退货……包含了采购工作的各个方面,非常全面。


需要完整版的小伙伴直接撩~
#采购 #供应链 #采购管理 #企业采购 #采购职业 #采购日常 #行政采购 #采购部 #政府采购 #管理 #不懂就问有问必答
发表评论
0评