返回
安防器材
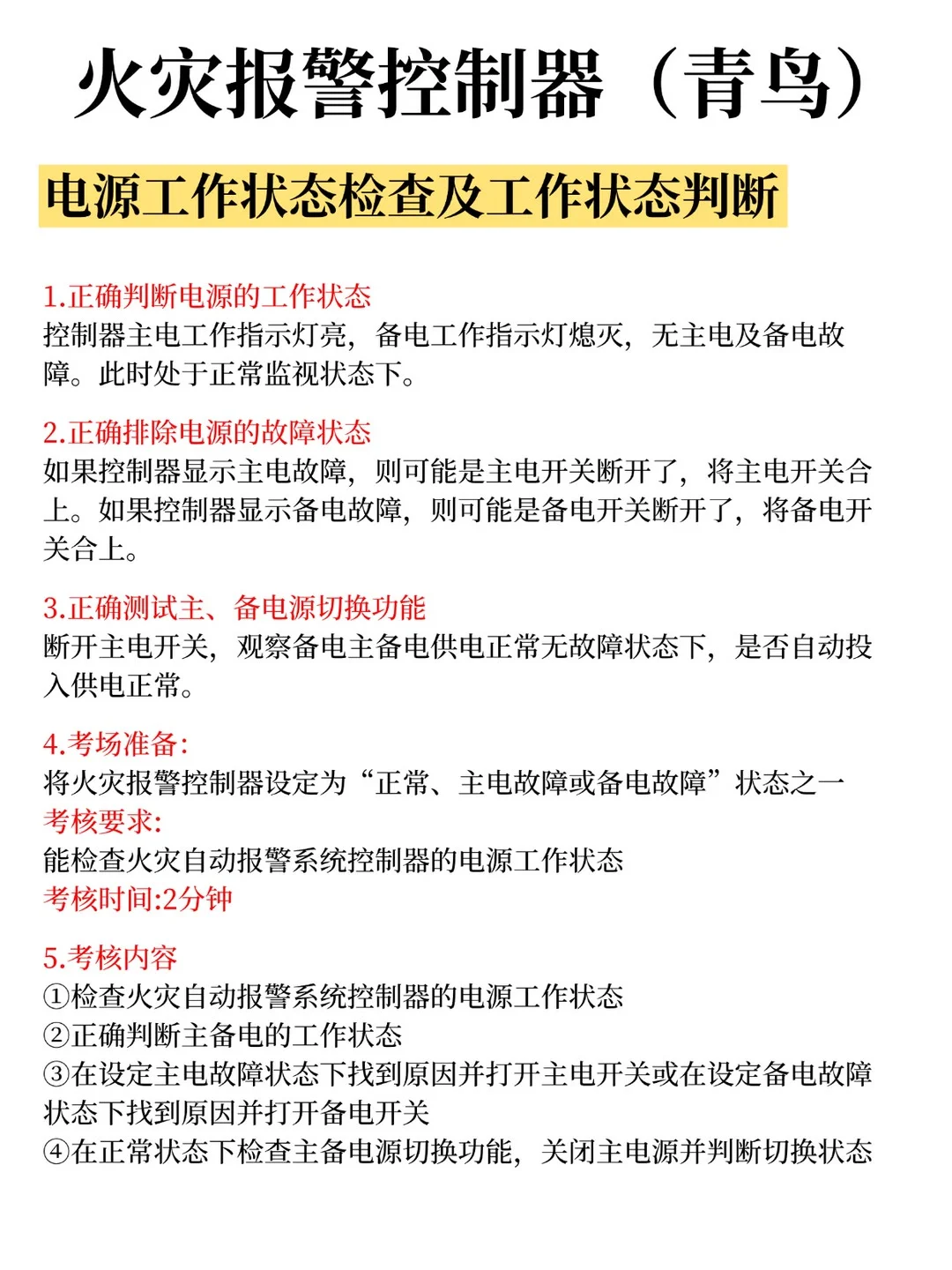
青鸟火灾报警控制器考点,一张图拿下!
2025-11-07 07:54
青鸟火灾报警控制器考点,一张图拿下!
#消防设施操作员
#消操证
#消防设施操作员实操
#消防设施操作员培训
#火灾报警监控
#消防设施操作员中级
#消防设施操作员考试
#消操考试
打赏
发表评论
0评