医疗保健
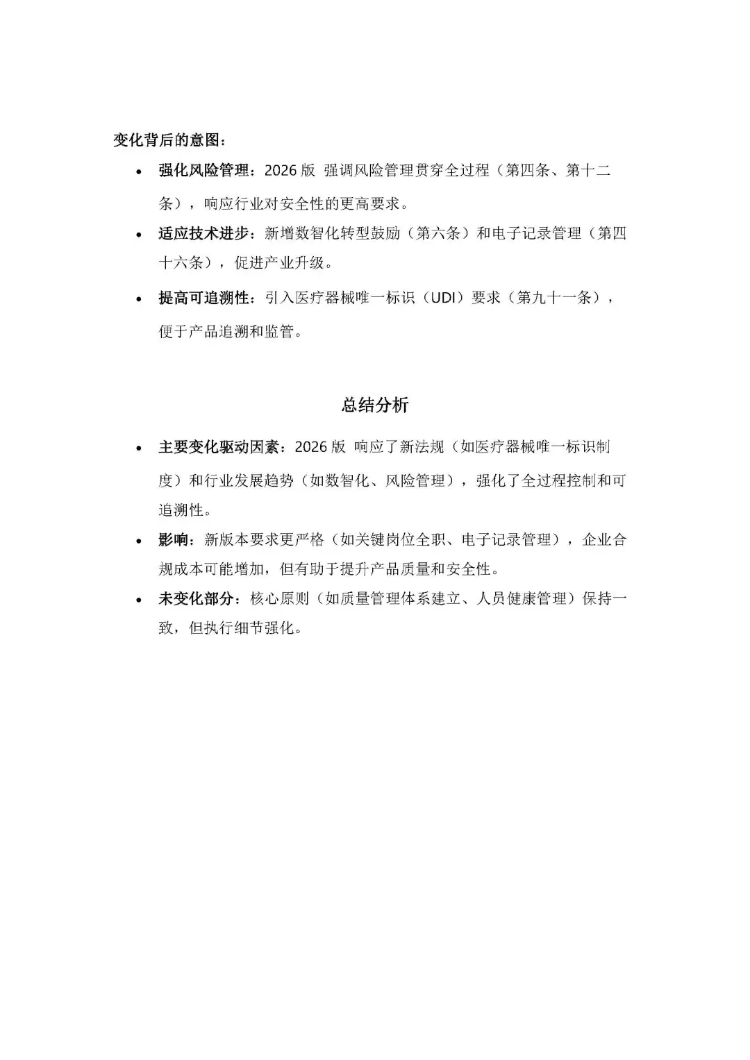
医疗器械生产质量管理规范的 新 旧 分析
2025-11-07 02:02
医疗器械生产质量管理规范的 新 旧 分析

医疗器械生产质量管理规范的 新 旧 分析

医疗器械生产质量管理规范的 新 旧 分析

医疗器械生产质量管理规范的 新 旧 分析

医疗器械生产质量管理规范的 新 旧 分析

医疗器械生产质量管理规范的 新 旧 分析

医疗器械生产质量管理规范的 新 旧 分析

医疗器械生产质量管理规范的 新 旧 分析

医疗器械生产质量管理规范的 新 旧 分析

医疗器械生产质量管理规范的 新 旧 分析

医疗器械生产质量管理规范的 新 旧 分析

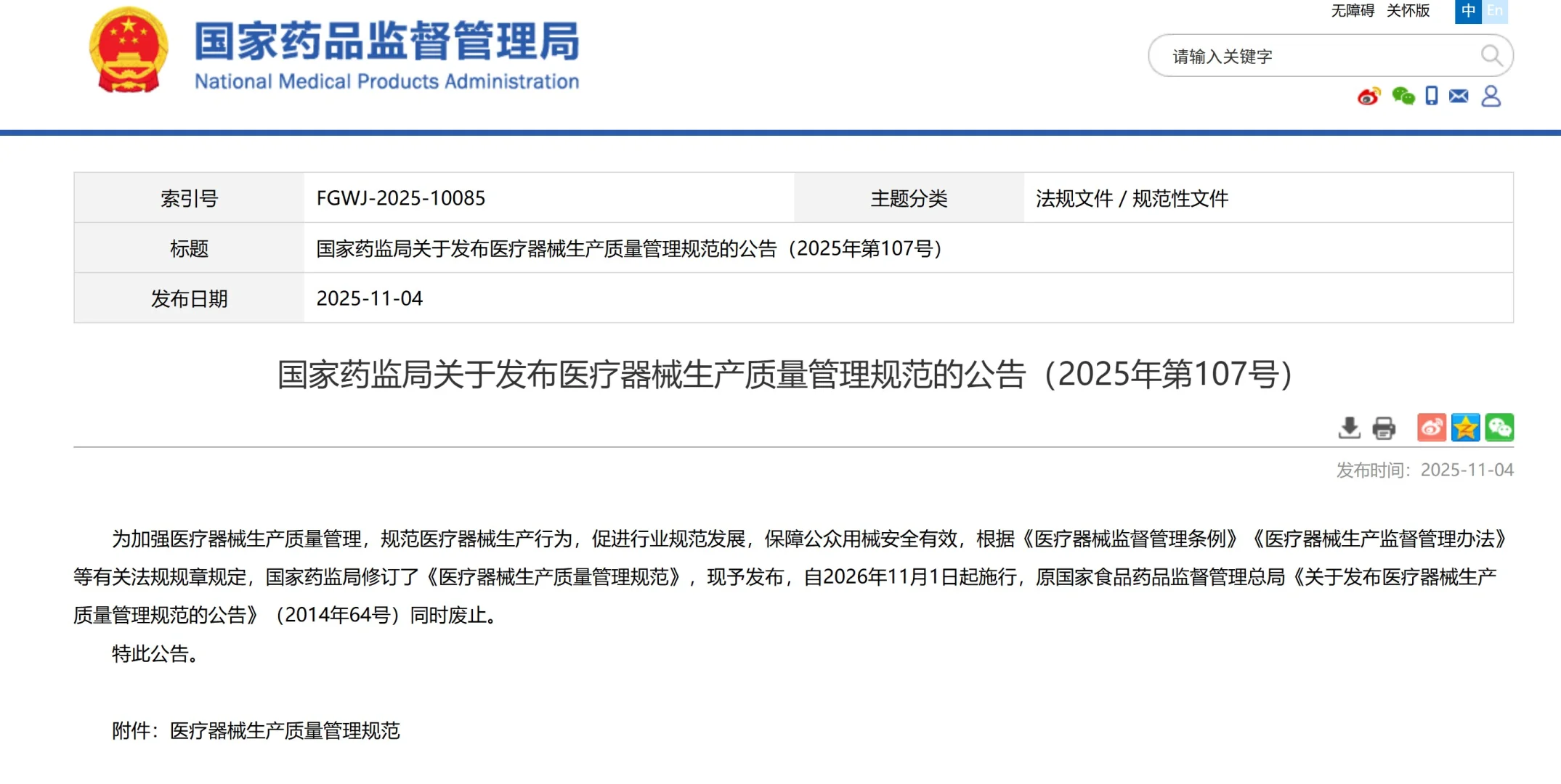
根据《医疗器械监督管理条例》《医疗器械生产监督管理办法》等有关法规规章规定,国家药监局修订了《医疗器械生产质量管理规范》,现予发布,自2026年11月1日起施行,原国家食品药品监督管理总局《关于发布医疗器械生产质量管理规范的公告》(2014年64号)同时废止。#医疗器械注册 #GMP #对比分析
发表评论
0评