医疗保健
医疗器械技术评审共性问题
2025-11-07 01:32
医疗器械技术评审共性问题

医疗器械技术评审共性问题

医疗器械技术评审共性问题

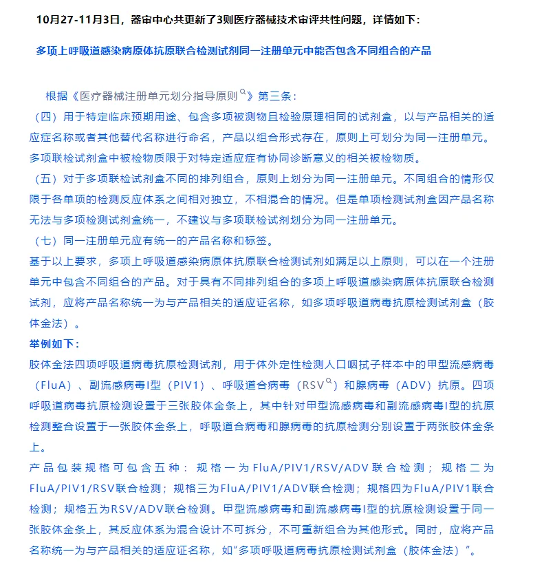
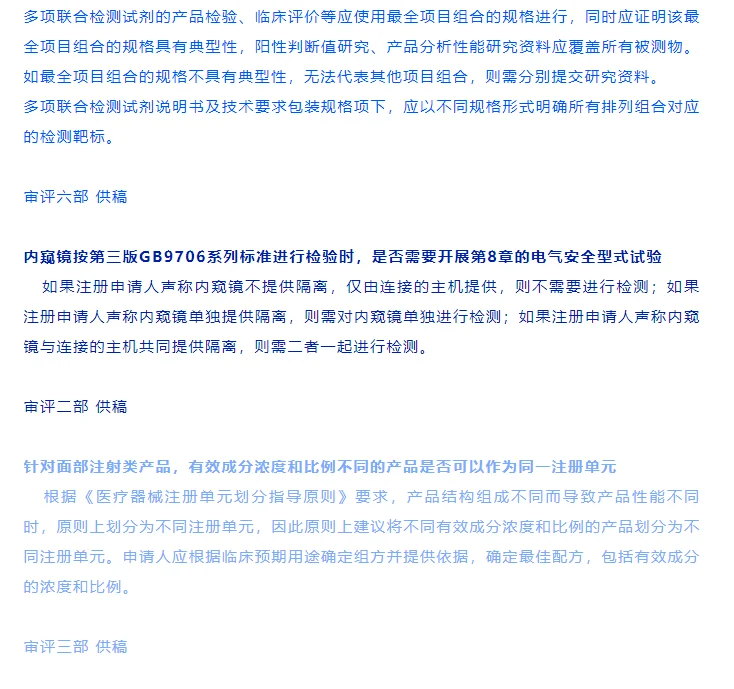
10月27日-11月3日,器审中心共更新了3则医疗器械技术审评共性问题#医疗器械 #创新医疗器械 #全国医用耗材试剂挂网
发表评论
0评