招投标信息
这采购流程管理制度,做的太好了
2025-11-06 14:52
这采购流程管理制度,做的太好了

这采购流程管理制度,做的太好了

这采购流程管理制度,做的太好了

这采购流程管理制度,做的太好了

这采购流程管理制度,做的太好了

这采购流程管理制度,做的太好了

这采购流程管理制度,做的太好了

这采购流程管理制度,做的太好了

这采购流程管理制度,做的太好了

这采购流程管理制度,做的太好了

这采购流程管理制度,做的太好了

这采购流程管理制度,做的太好了

这采购流程管理制度,做的太好了

这采购流程管理制度,做的太好了

这采购流程管理制度,做的太好了

这采购流程管理制度,做的太好了

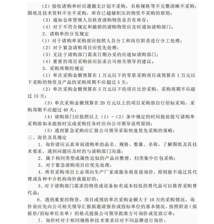
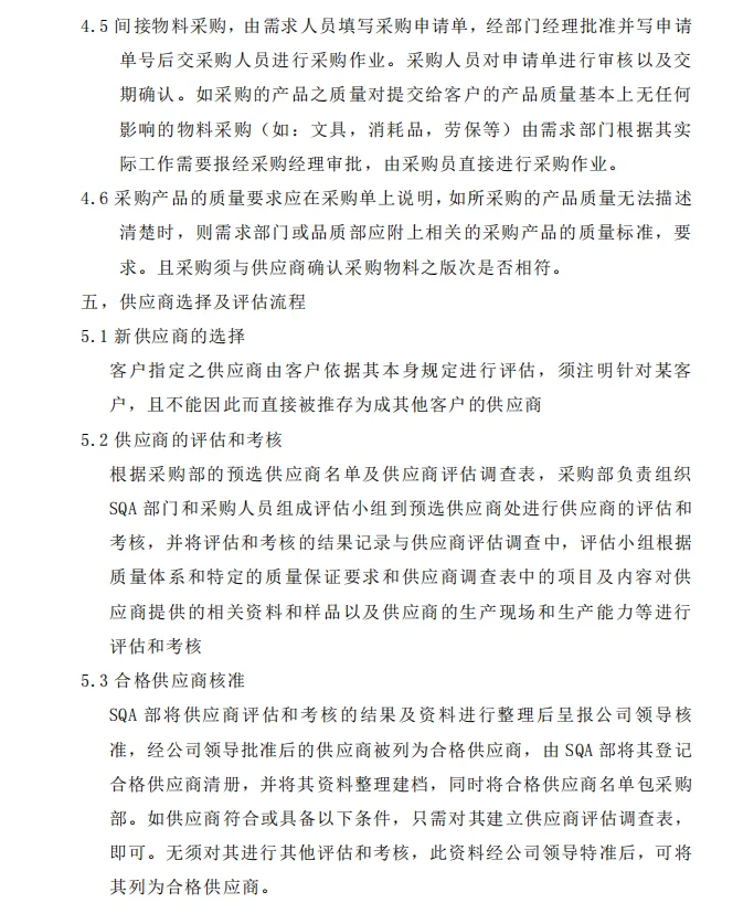
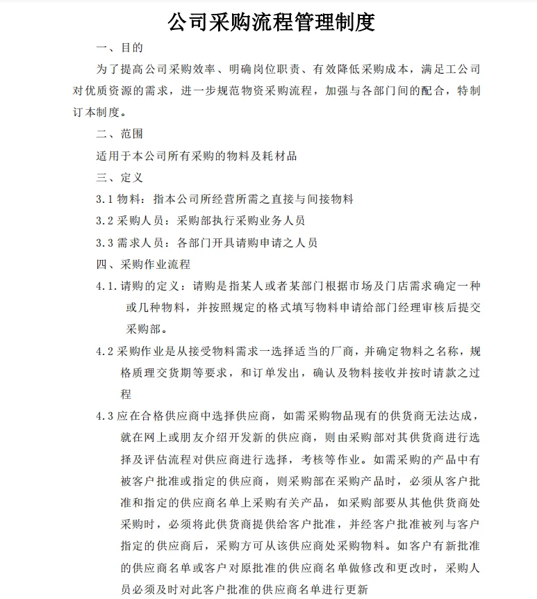
针对采购部门制定采购流程管理制度是非常有必要的,制定制度可以有效地提高采购效率,降低采购成本,满足公司货源需求,还会加强与各部门间的配合。
这不发现上海一采购经理,刚上任就实行采购流程管理制度,太厉害了,
今天就把这套采购流程管理制度分享给大家,一起来看看吧!!! 
#采购
发表评论
0评