
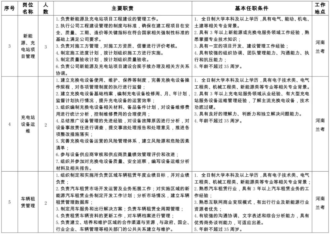
为加快推进公司新兴产业落地,保障各项经营管理工作有序开展,根据国电投锦润新能源科技有限公司兰考分公司、河南电能易充科技有限公司用人实际,现面向国家电投集团系统内、外公开选聘专业技术人员共9名。现将有关事项公告如下:
中国电能成套设备有限公司(以下简称“中国电能”)是国家电力投资集团有限公司的全资子公司,成立于1972年,前身为水利电力部成套设备公司,1987年更名为水利电力部成套设备局,1999年改制为中国电能成套设备有限公司。 中国电能以打造一流供应链管理服务平台企业为战略目标,构建了以新能源电商为主体、技术猎头和县域开发为两翼的“一体两翼”发展新格局,形成了向科技创新孵化创客转型、向数字化智慧化开发转型、向电商化平台生态构建转型,服务国家能源革命和乡村振兴、服务国家电投“2035”一流战略、服务集团系统内外客户,保重点任务和年度目标完成、保供应链稳定和安全、保员工与企业共同成长的“三转型三服务三保障”发展方向。 国电投锦润新能源科技有限公司成立于2016年11月,是中国电能的全资子公司,定位于中国电能从事风电、光伏、综合智慧能源等项目投资、收购、开发、建设、运维的平台公司。国电投锦润新能源科技有限公司兰考分公司目前正在河南兰考开展户用光伏、绿电交通、充电站、综合智慧零碳电厂、绿电制氢等项目,形成了一定的装机规模和新型电力系统应用场景。 成立于2022年11月,为国电投锦润新能源科技有限公司控股子公司。电能易充公司深耕河南兰考区域内的新能源、分布式能源、综合智慧能源等项目资源,依托河南省兰考县农村能源革命示范县的有利条件,致力打造绿电交通储能一体化项目,将V2G交通储能一体化技术和分布式光伏相结合,通过共享V2G车辆运营实现县域绿色供能新模式,打造绿电消纳新场景。 1.政治素质好、道德品质优良、遵纪守法、诚信廉洁,具有良好的职业道德素养。 2.具有较强的组织协调能力、调查研究能力、沟通表达能力、服务执行能力和开拓创新精神,团结协作,顾全大局,勤勉尽责,任事担当; 3.具有较强的创新意识和研究能力,善于把握市场经济规律和行业发展规律,熟悉国家宏观经济政策和行业法律法规,具有较强的组织协调能力,注重团结协作,能够调动各方面积极性。 4.认同国家电投企业文化和价值观,具有良好的心理素质和正常履职的身体条件。 3.年龄、工龄计算日期截止至2023年6月30日; 1.严重违纪违法给予处分未过影响期或正接受调查处理的,或受到诫勉、组织处理或者党纪政务处分等影响使用的; 2.品行不端、弄虚作假、道德败坏,纳入失信被执行人名单的; 3.未履行或未正确履行职责造成重大国有资产损失,受到禁入限制方式责任追究处理的; 4.应聘人员与公司员工不存在直系血亲关系、三代以内旁系血亲关系、主要社会关系2年内曾持有商业往来密切、有竞争关系企业股权的; 按照资格审查、面试测评、组织考察等程序,择优确定录用人选。经面试考查,不适宜担任应聘岗位职务,但与其他岗位相匹配的,经征求本人意见后,可推荐调剂至相应岗位。 自公告之日起,报名截至2023年8月11日17:00。 方式一:应聘人员可登录http://zhaopin.spic.com.cn选择“内部招聘”投递简历,或通过集团公司内网登录内部人才市场平台(10.80.50.141)投递简历。 方式二:应聘人员可填写《招聘报名表》(见附件2),并提供有关材料包括身份证、学历学位证书、专业技术资格证、执(职)业资格证书、职称证书、培训、获奖证书、取得重大工作成果等扫描件,并将材料按照“现工作单位-应聘岗位名称-姓名”命名,保存在一个文件夹后通过邮件发至报名邮箱。 2.请全面填写个人简历各项信息,准确填写可与本人直接联系的联系电话;并对报名材料的真实性负责。如提供个人信息与真实情况不符,或进行非组织活动,一经查实,取消其应聘、录用资格; 3.录用人员执行3个月试用期。试用期满经考核合格后,正式聘任相应岗位。考核不合格的,可依法解除劳动合同。 有关公司及岗位情况请咨询:010-56995079,工作日上午9:30-11:30,下午14:00-17:00。