制作的采购部工作手册太好了,难怪都想要!
2025-11-06 14:31
制作的采购部工作手册太好了,难怪都想要!









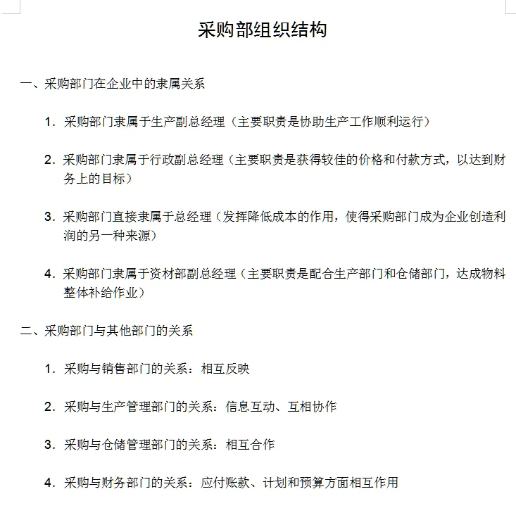
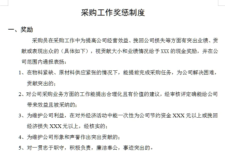
做采购是需要了解采购部的组织架构,工作职责,岗位职责,工作流程,供应商管理制度等,这些会关系到采购的日常工作。
前几天发现一采购总监,制作的采购部工作手册太强了,组织架构,工作职责,流程,供应商管理....考核等细节做的都非常好,怪不得人家月薪3W。
今天就把这套采购部工作手册分享给大家,一起来瞅瞅吧!!!
篇幅有限就不一一展示了
评论区留言:手册
小编无偿分享 #采购管理 #采购 #企业采购 #采购职业 #采购日常 #行政采购 #采购部