















#不懂就问有问必答 #笔记灵感
采购管理制度及采购流程[斜眼R][斜眼R](看图)
一、目的:
规范公司采购流程,提高采购工作效率,从而为生产的顺利进行提供保障,并最大化降低企业成本,为企业带来更大的资金支持。
二、适用范围
适用本公司范围内采购管理
三、内容
(一)总则:为加强采购工作的管理,提高采购工作的效率,制定本制度。所有的采购人员及相关人员均应以本制度为依据开展工作。
(二)基本流程:采购需求—寻找供应商—询价、比价、议价—采购洽谈—合同的签订—交货验收—质检—入库—计划对账—财务结算
(三)采购流程图
四、制度细则
(一)采购需求的提请
1、定义:采购需求是指某部门根据生产经营需要确定一种或几种物品,并按照规定的格式填写,按照即定流程申请获得这些物品的过程。
2、采购需求流程图:
3、请购单的要素
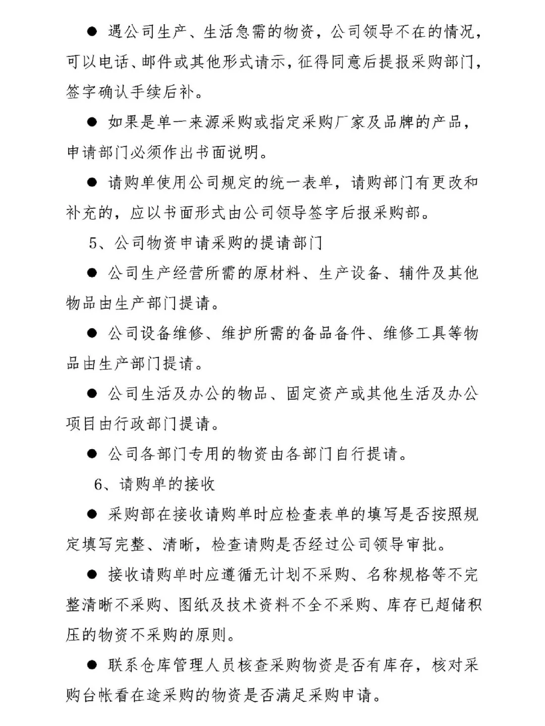
4、请购单及其提请规定
5、公司物资申请采购的提请部门
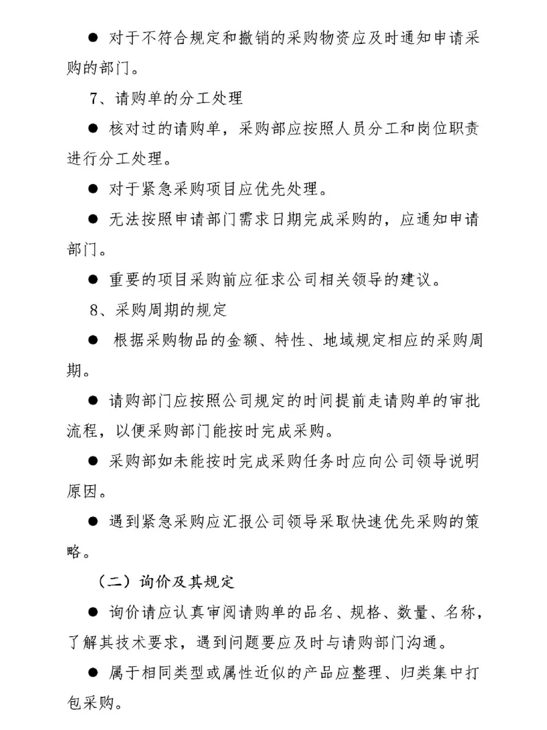
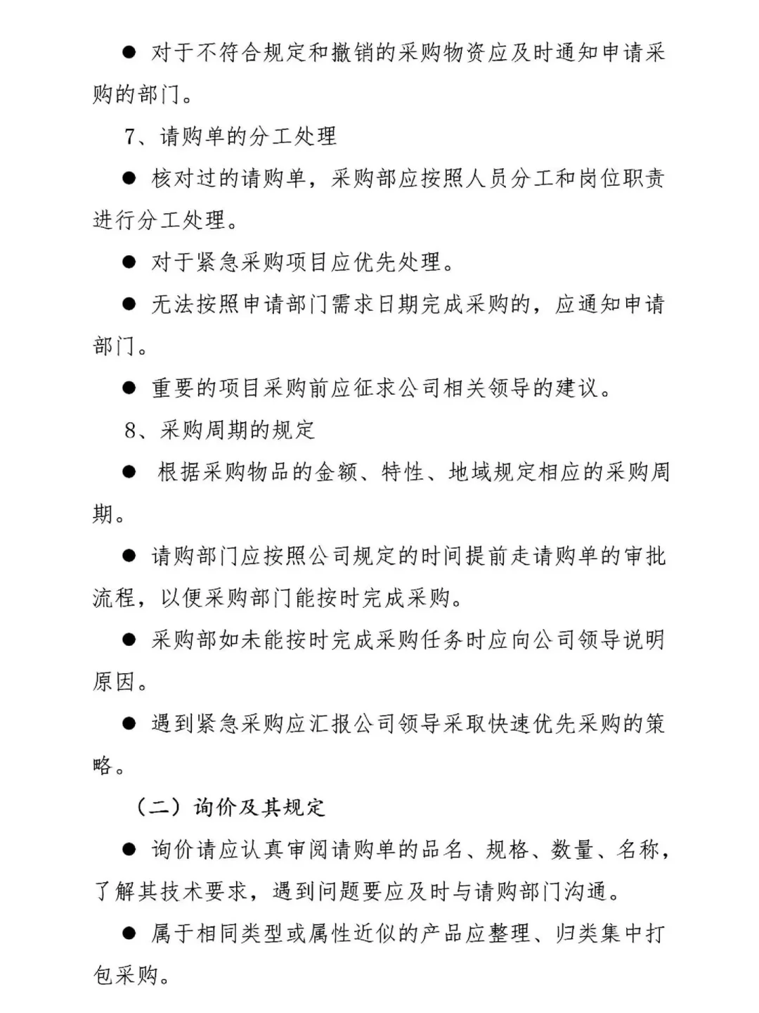
6、请购单的接收
7、请购单的分工处理
8、采购周期的规定
(二)询价及其规定
(三)比价、议价
(四)比价、议价结果汇总
(五)合同的签订及其规定
(1)合同正文应包含的要素
(2)合同签订及其规定
(六)付款及合同执行
(1)付款流程
(2)付款规定
(3)合同执行
(七)验收入库与退货
(1)验收流程
(2)报验
(3)入库
(4)退、换货
#采购 #供应链 #采购与供应链管理 #公司管理制度管理 #管理制度 #采购职业 #采购管理 #CPPM注册职业采购经理
采购管理制度及采购流程[斜眼R][斜眼R](看图)
一、目的:
规范公司采购流程,提高采购工作效率,从而为生产的顺利进行提供保障,并最大化降低企业成本,为企业带来更大的资金支持。
二、适用范围
适用本公司范围内采购管理
三、内容
(一)总则:为加强采购工作的管理,提高采购工作的效率,制定本制度。所有的采购人员及相关人员均应以本制度为依据开展工作。
(二)基本流程:采购需求—寻找供应商—询价、比价、议价—采购洽谈—合同的签订—交货验收—质检—入库—计划对账—财务结算
(三)采购流程图
四、制度细则
(一)采购需求的提请
1、定义:采购需求是指某部门根据生产经营需要确定一种或几种物品,并按照规定的格式填写,按照即定流程申请获得这些物品的过程。
2、采购需求流程图:
3、请购单的要素
4、请购单及其提请规定
5、公司物资申请采购的提请部门
6、请购单的接收
7、请购单的分工处理
8、采购周期的规定
(二)询价及其规定
(三)比价、议价
(四)比价、议价结果汇总
(五)合同的签订及其规定
(1)合同正文应包含的要素
(2)合同签订及其规定
(六)付款及合同执行
(1)付款流程
(2)付款规定
(3)合同执行
(七)验收入库与退货
(1)验收流程
(2)报验
(3)入库
(4)退、换货
#采购 #供应链 #采购与供应链管理 #公司管理制度管理 #管理制度 #采购职业 #采购管理 #CPPM注册职业采购经理