仪器仪表
模拟电路
2025-11-06 13:02
模拟电路

模拟电路

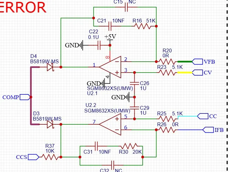
2025-10-11( 放大器构建误差放大器和电流检测放大器)
浏览到一个开源的可调电源的项目,被这张电源控制环电路着谜,对于开关电源模拟电路自己还是比较陌生的。还得思索,暂且码住!
发表评论
0评