









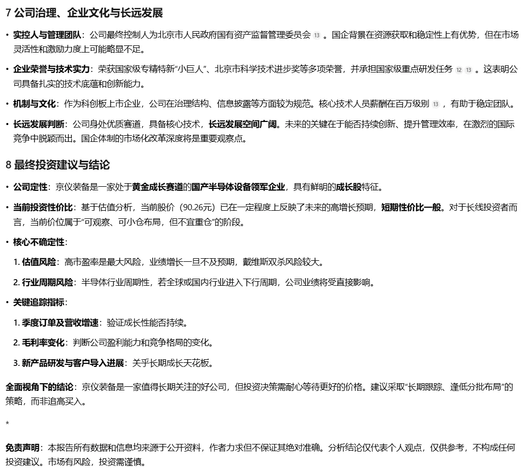
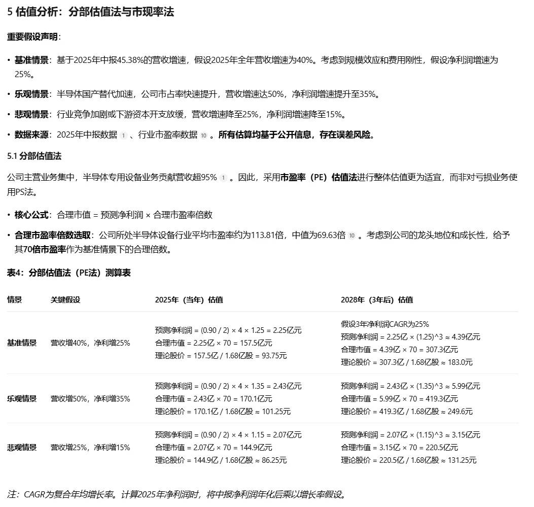
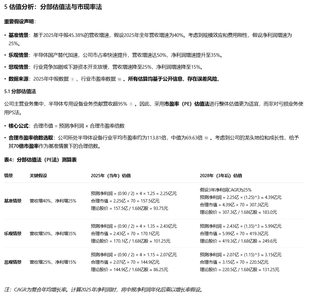
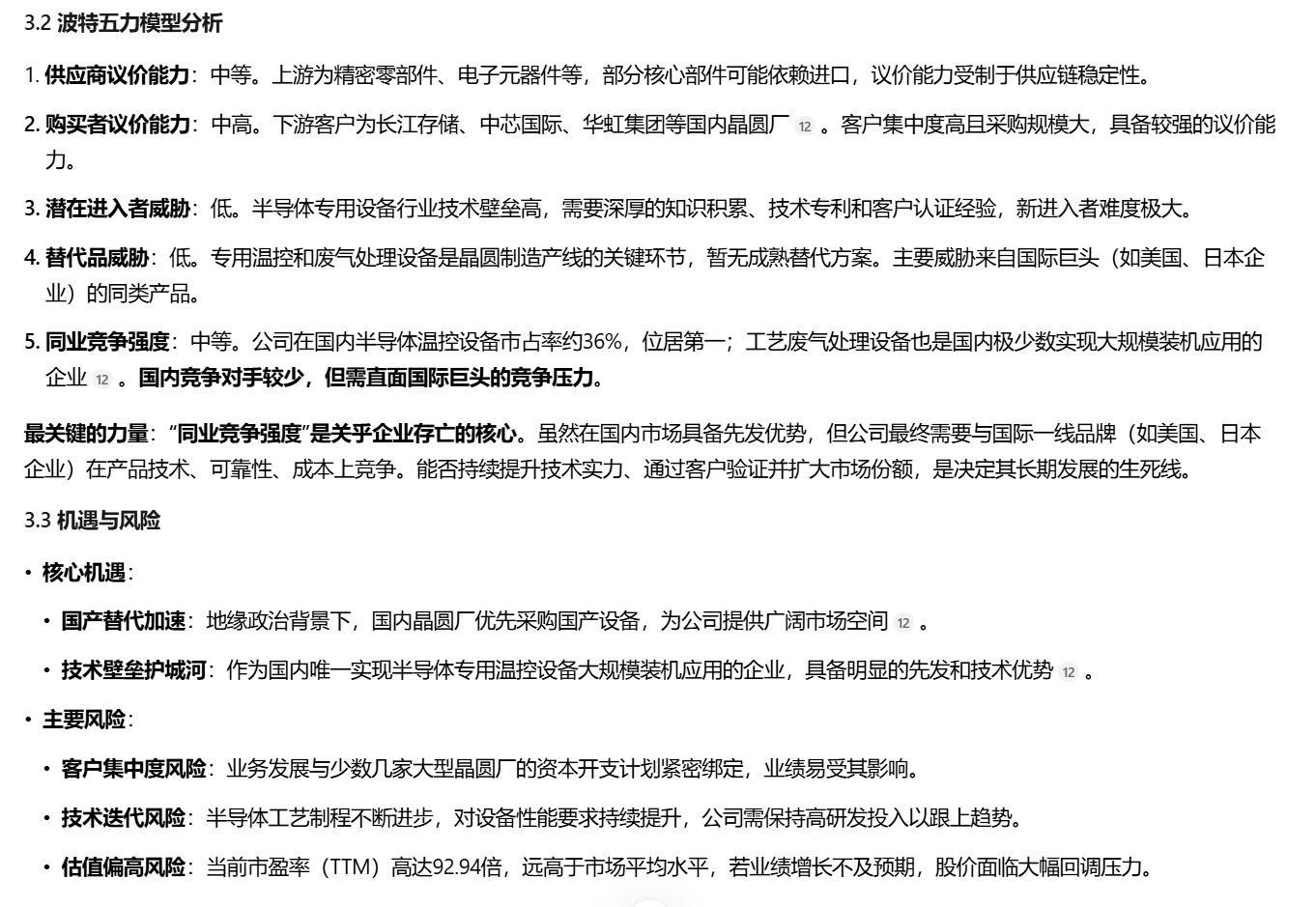
(688652)投资价值分析报告(更新至2025年10月16日收盘)收盘价90.26元,总市值151.64亿元,市盈率TTM 92.94。公司主营业务是半导体专用设备,如温控设备、废气处理设备等。2025年中报显示营收7.35亿元,同比增长45.38%,净利润9000.44万元,同比增长12.84%。
{{{{{{{{{{{{{{{{{{{{{{{{{{{{{{
自建框架,AI演算,仅限本人分析笔记及权当尽责调查使用,不构成任何投资建议,不承担任何盈亏责任!
投资有风险,入市需谨慎! 请自行判断入市,请务必做到: 风险自担! 盈亏自负!
三不声明:不推荐个股、不保证准确、不负责盈亏。
因本人非常糊涂、十分懒惰,数据只查个大概,准确性不保证100%,经常给错条件,做错分析;又因不可避免分析模型也会套错公式算错数 ,本人不一定能立刻发现,所以注定“分析”毫无参考价值。
始发小红书,原创分析,转载请注明来自于 ,小红书号:7472295171,@迷途的羔羊
}}}}}}}}}}}}}}}}}}}}}}}}}}}}}
#股票 #投资有风险入场需谨慎 #每天谈股市 #投资理财 #我的炒股日记 #价值投资 #金融 #竞争力优势 #金融投资
{{{{{{{{{{{{{{{{{{{{{{{{{{{{{{
自建框架,AI演算,仅限本人分析笔记及权当尽责调查使用,不构成任何投资建议,不承担任何盈亏责任!
投资有风险,入市需谨慎! 请自行判断入市,请务必做到: 风险自担! 盈亏自负!
三不声明:不推荐个股、不保证准确、不负责盈亏。
因本人非常糊涂、十分懒惰,数据只查个大概,准确性不保证100%,经常给错条件,做错分析;又因不可避免分析模型也会套错公式算错数 ,本人不一定能立刻发现,所以注定“分析”毫无参考价值。
始发小红书,原创分析,转载请注明来自于 ,小红书号:7472295171,@迷途的羔羊
}}}}}}}}}}}}}}}}}}}}}}}}}}}}}
#股票 #投资有风险入场需谨慎 #每天谈股市 #投资理财 #我的炒股日记 #价值投资 #金融 #竞争力优势 #金融投资