仪器仪表
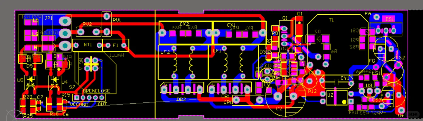
220V电机驱动电源带正反转检测(AD绘制)
2025-11-06 12:21
220V电机驱动电源带正反转检测(AD绘制)

220V电机驱动电源带正反转检测(AD绘制)

220V电机驱动电源带正反转检测(AD绘制)

220V电机驱动电源带正反转检测(AD绘制)

绘制设计原理图PCB图
提供图片或者CAD或者仿真图
软件:AD任何版本均可,嘉立创
#智能硬件设计 #电路 #STM32单片机 #电气 #电机电源设计 #电动窗帘电源设计 #电机驱动板原理图设计 #驱动电源设计 #pcb代画 #AD代画
发表评论
0评