




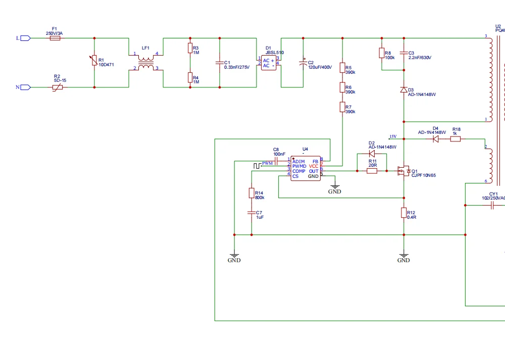
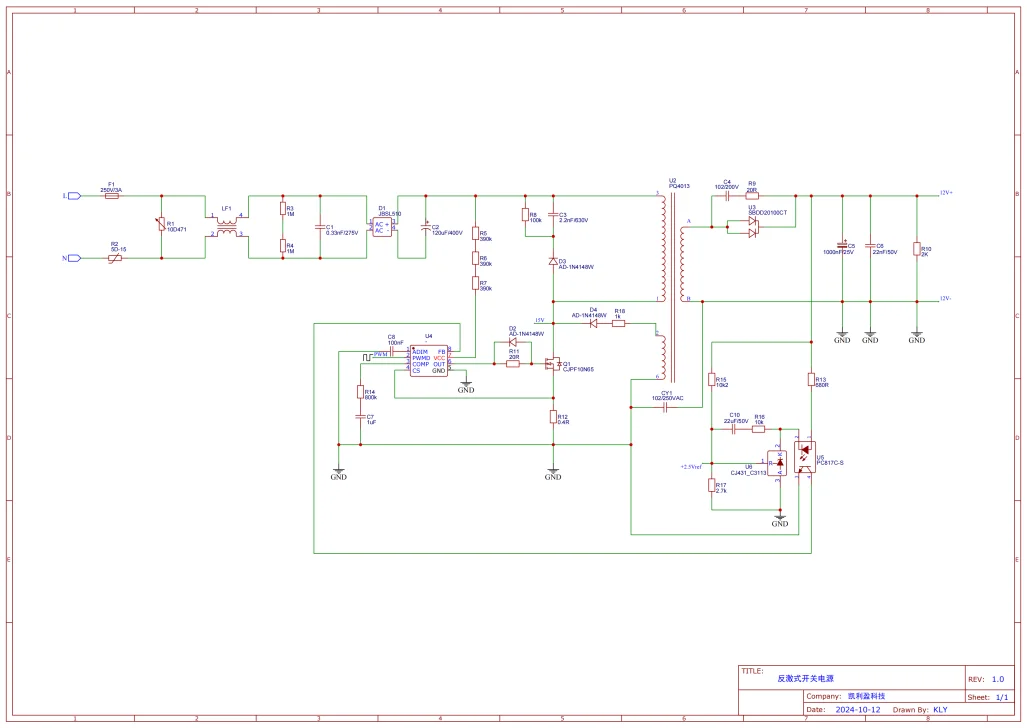
该款开关电源采用美台(DIODES)AL1666S-13型号的LED驱动控制器,输入电压范围:8.5V-21.8V,开关频率可达150KHZ,采用PWM转模拟调光技术,可以做到更低的调光深度。
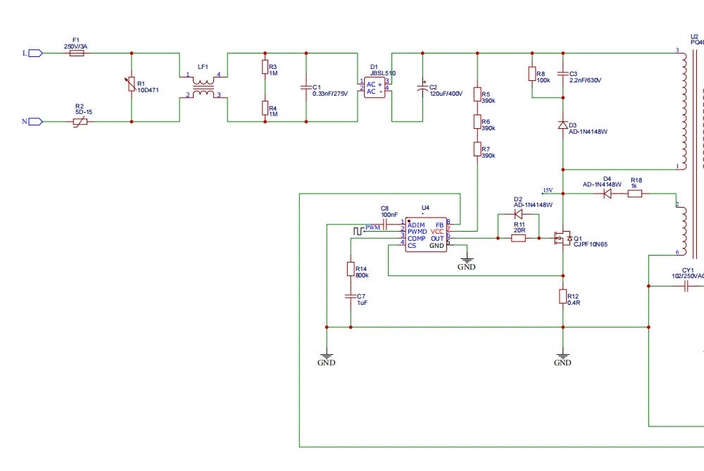
接下来就从AC部分开始介绍,还是比较熟悉的前端采用常见的输入电压保护、整流、滤波。整流桥采用的是长晶的JBSL510,该款整流桥反向耐压(vr)达1KV,正向浪涌电流(IFSM)达150A,整流电流为5A,经过整流电路后,在变压器前端设置RCD用于吸收变压器产生的尖峰,其中包含电感产生的反向电动势,可以更好的保护电路和MOS,该MOS为NMOS,封装为TO-220F,耐压为650V,漏电流可达10A,内阻750mΩ。有较低的导通电压。
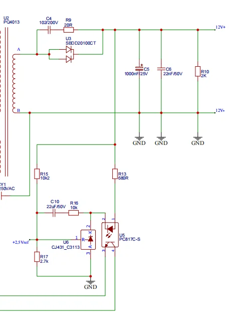
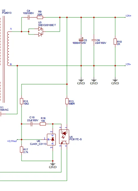
另外变压器的副边也同样采用长晶的一对共阴极的SBDD20100CT肖特基二极管,另外采用光耦和CJ431基准电压芯片,内部基准电压为+2.5V,当电压大于2.5V时,CJ431内阻会变小,从而流过光耦的电流会变大,光耦内部发光二极管发光会变强,导致光耦原边的内阻会变小,导致FB引脚分得的电压也会变小,从而导致输出引脚输出的PWM波形上升沿会变窄,从而使MOS管导通时间变短,这样的话电感线圈储能的时间也会变短,副边感应到的电势也会变弱,会使得输出电压下降,这就是一个所谓的负反馈。通过负反馈调节来达到输出电压稳定的效果。
接下来就从AC部分开始介绍,还是比较熟悉的前端采用常见的输入电压保护、整流、滤波。整流桥采用的是长晶的JBSL510,该款整流桥反向耐压(vr)达1KV,正向浪涌电流(IFSM)达150A,整流电流为5A,经过整流电路后,在变压器前端设置RCD用于吸收变压器产生的尖峰,其中包含电感产生的反向电动势,可以更好的保护电路和MOS,该MOS为NMOS,封装为TO-220F,耐压为650V,漏电流可达10A,内阻750mΩ。有较低的导通电压。
另外变压器的副边也同样采用长晶的一对共阴极的SBDD20100CT肖特基二极管,另外采用光耦和CJ431基准电压芯片,内部基准电压为+2.5V,当电压大于2.5V时,CJ431内阻会变小,从而流过光耦的电流会变大,光耦内部发光二极管发光会变强,导致光耦原边的内阻会变小,导致FB引脚分得的电压也会变小,从而导致输出引脚输出的PWM波形上升沿会变窄,从而使MOS管导通时间变短,这样的话电感线圈储能的时间也会变短,副边感应到的电势也会变弱,会使得输出电压下降,这就是一个所谓的负反馈。通过负反馈调节来达到输出电压稳定的效果。