返回
招投标信息
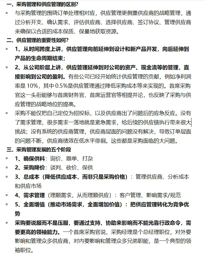
采购管理是什么,如何才能做好采购管理?
2025-11-06 09:51
采购管理是什么,如何才能做好采购管理?
#不懂就问有问必答
#采购与供应链管理
#供应链管理
#供应链
#采购管理
#采购
#采购日常
#采购职业
#采购管理笔记
#小红书涨粉
打赏
发表评论
0评