



截至 2025 年 5 月成都地区宠物行业行政处罚案例约21件。
#宠物行业行政处罚重点领域
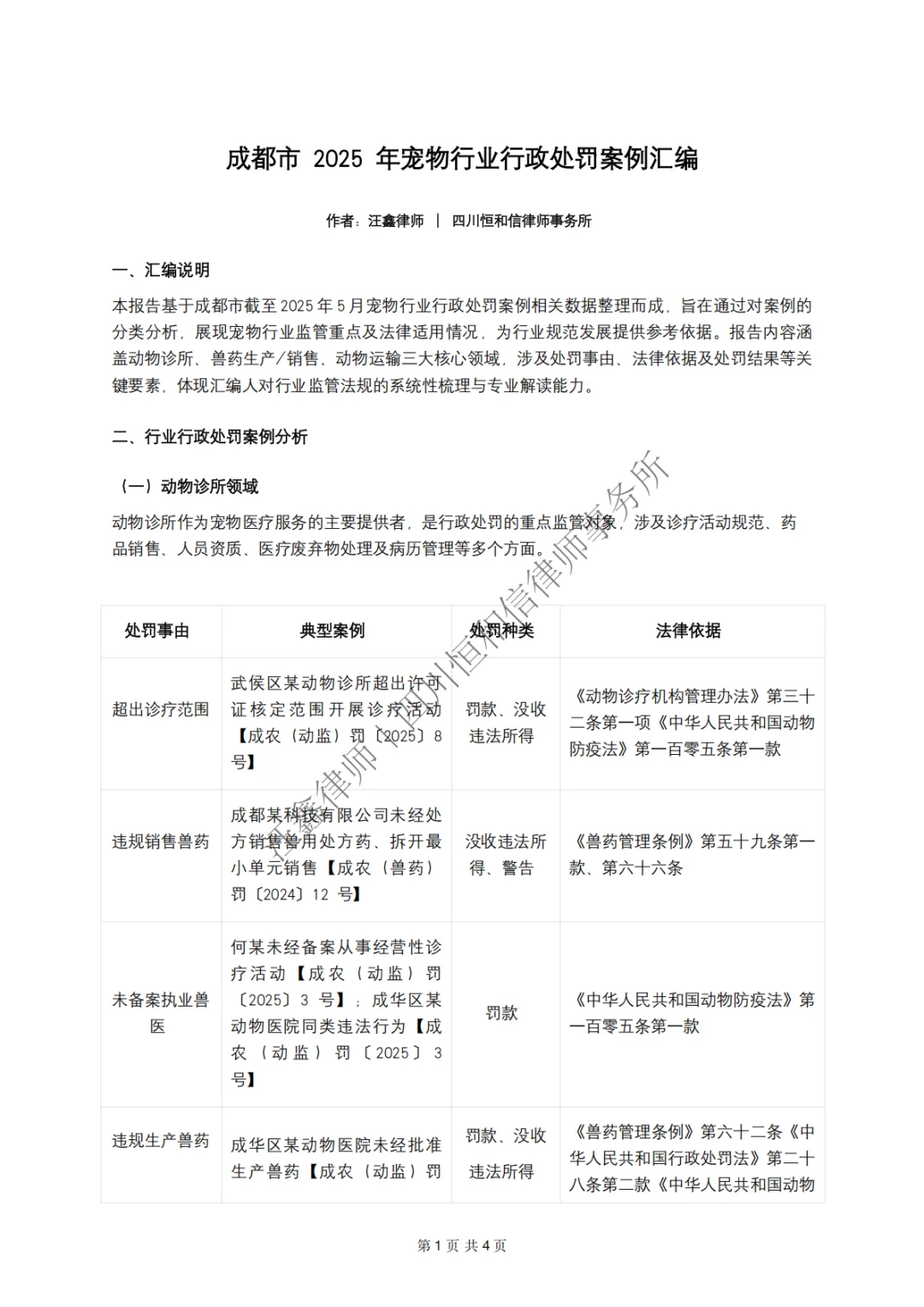
1.动物诊所领域
动物诊所作为宠物医疗服务的主要提供者,是行政处罚的重点监管对象,涉及诊疗活动规范、药品销售、人员资质、医疗废弃物处理及病历管理等多个方面。
2.兽药生产 / 销售领域
兽药生产与销售环节的监管重点集中于经营许可、质量规范及产品合规性,涵盖无证经营、违规生产、质量管理缺失等问题。
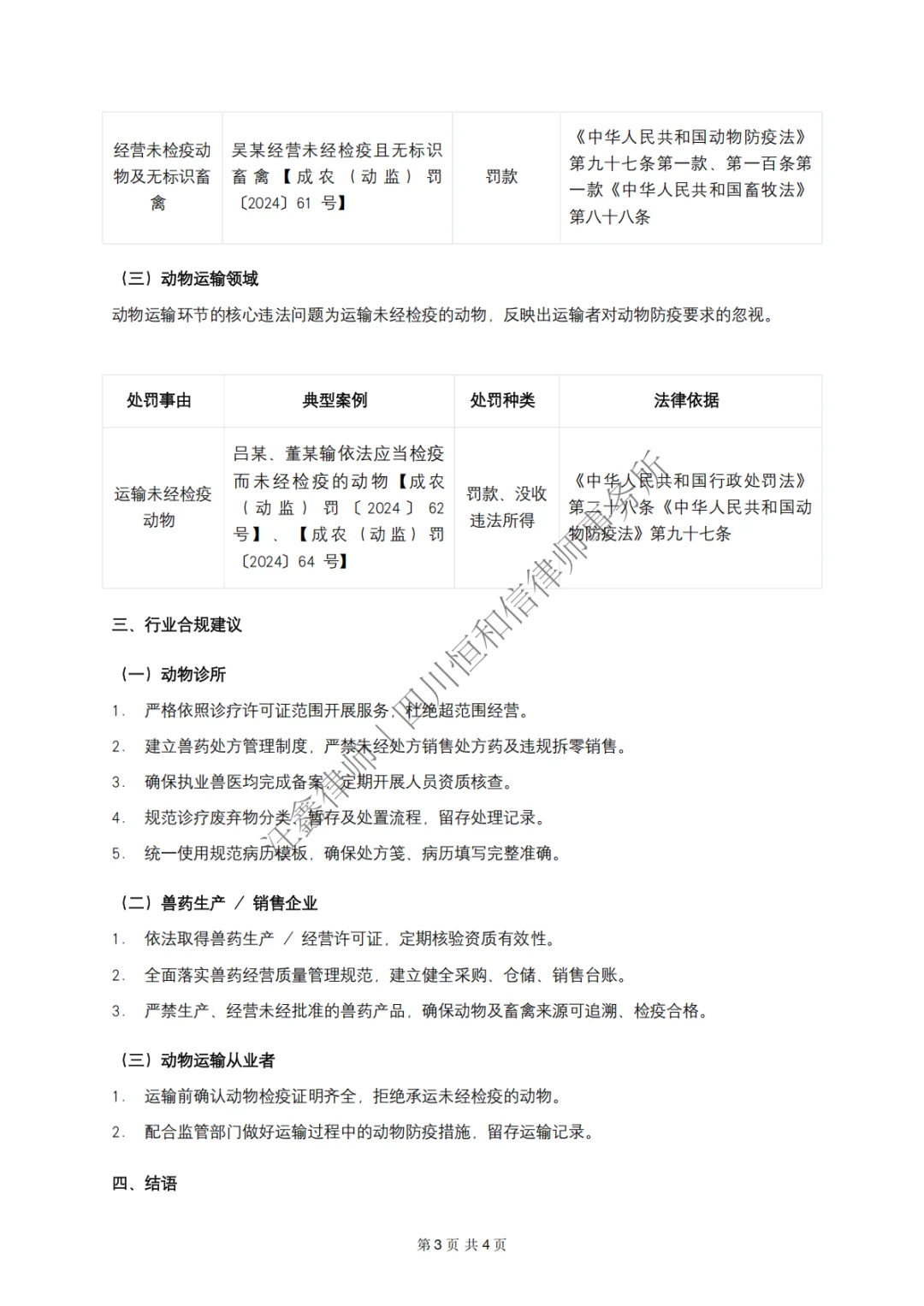
3.动物运输领域
动物运输环节的核心违法问题为运输未经检疫的动物,反映出运输者对动物防疫要求的忽视。
#宠物行业合规建议
(一)动物诊所
1.严格依照诊疗许可证范围开展服务,杜绝超范围经营。
2.建立兽药处方管理制度,严禁未经处方销售处方药及违规拆零销售。
3.确保执业兽医均完成备案,定期开展人员资质核查。
4.规范诊疗废弃物分类、暂存及处置流程,留存处理记录。
5.统一使用规范病历模板,确保处方笺、病历填写完整准确。
(二)兽药生产 / 销售企业
1.依法取得兽药生产 / 经营许可证,定期核验资质有效性。
2.全面落实兽药经营质量管理规范,建立健全采购、仓储、销售台账。
3.严禁生产、经营未经批准的兽药产品,确保动物及畜禽来源可追溯、检疫合格。
(三)动物运输从业者
1.运输前确认动物检疫证明齐全,拒绝承运未经检疫的动物。
2.配合监管部门做好运输过程中的动物防疫措施,留存运输记录。
随着宠物行业规模的逐渐扩大,行业监管政策也将持续深化,宠物行业各环节主体需进一步强化法律意识,完善内部管理机制,共同推动行业健康有序发展。
#宠物行业行政处罚重点领域
1.动物诊所领域
动物诊所作为宠物医疗服务的主要提供者,是行政处罚的重点监管对象,涉及诊疗活动规范、药品销售、人员资质、医疗废弃物处理及病历管理等多个方面。
2.兽药生产 / 销售领域
兽药生产与销售环节的监管重点集中于经营许可、质量规范及产品合规性,涵盖无证经营、违规生产、质量管理缺失等问题。
3.动物运输领域
动物运输环节的核心违法问题为运输未经检疫的动物,反映出运输者对动物防疫要求的忽视。
#宠物行业合规建议
(一)动物诊所
1.严格依照诊疗许可证范围开展服务,杜绝超范围经营。
2.建立兽药处方管理制度,严禁未经处方销售处方药及违规拆零销售。
3.确保执业兽医均完成备案,定期开展人员资质核查。
4.规范诊疗废弃物分类、暂存及处置流程,留存处理记录。
5.统一使用规范病历模板,确保处方笺、病历填写完整准确。
(二)兽药生产 / 销售企业
1.依法取得兽药生产 / 经营许可证,定期核验资质有效性。
2.全面落实兽药经营质量管理规范,建立健全采购、仓储、销售台账。
3.严禁生产、经营未经批准的兽药产品,确保动物及畜禽来源可追溯、检疫合格。
(三)动物运输从业者
1.运输前确认动物检疫证明齐全,拒绝承运未经检疫的动物。
2.配合监管部门做好运输过程中的动物防疫措施,留存运输记录。
随着宠物行业规模的逐渐扩大,行业监管政策也将持续深化,宠物行业各环节主体需进一步强化法律意识,完善内部管理机制,共同推动行业健康有序发展。