返回
仪器仪表
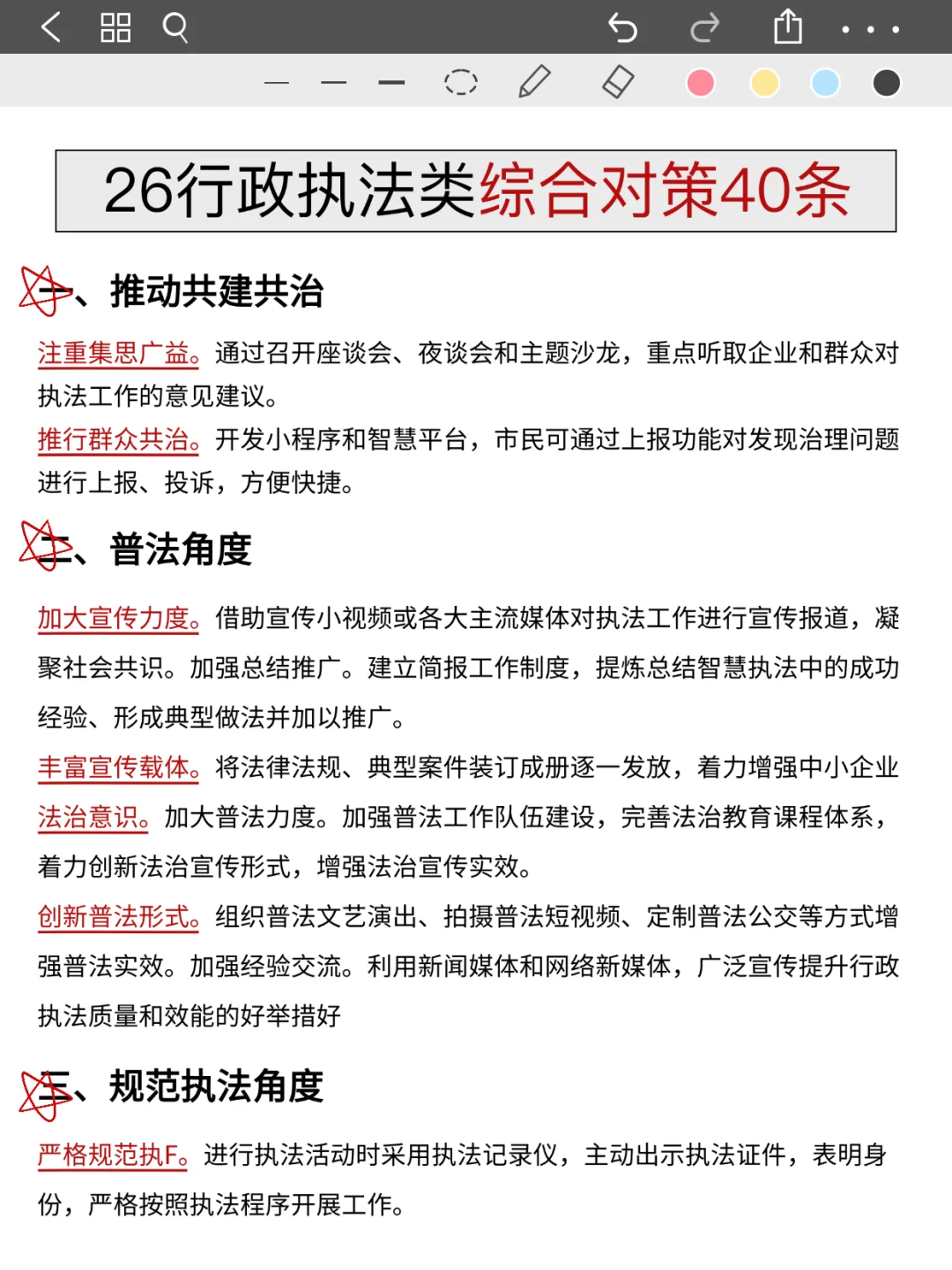
26广东省考说实话挺水的,无非就考这些
2025-11-06 03:10
26广东省考说实话挺水的,无非就考这些
#广东省考笔试
#广东省考申论
#广东省考行测
#广东省公务员
#广东省考
#广东省考备考
#考公不懂就问
#国考省考
#26省考
#广东省考进面分
打赏
发表评论
0评