









在竞争激烈的市场环境中,供应商管理是企业不可或缺的一环。然而,许多企业在面对繁杂的供应商信息和复杂的合作关系时,往往感到力不从心。这不,供应商管理系统来了~[派对R]
-
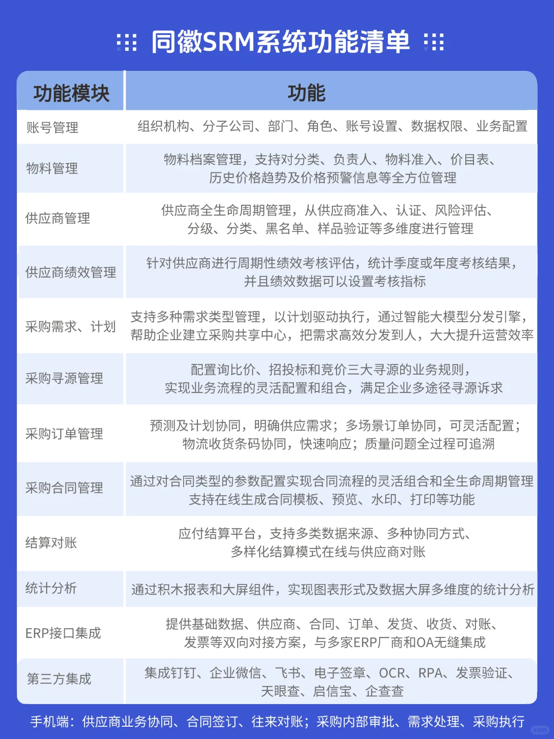
该系统主要包含以下几个模块:
供应商准入管理:严格把关供应商资质,涵盖信息收集、资质审核、实地考察、准入审批与分类分级,确保源头可靠。
采购订单管理:实现订单流程自动化,从创建、审批到下达,精准跟踪进度,及时提醒交付,灵活处理变更。
询比价管理:透明化操作,发布详细询价信息,收集供应商报价,多维度分析对比,科学选定供应商,并完整存档记录。
供应商绩效管理:多维度设定指标,收集分析绩效数据,及时反馈沟通,实施奖惩优化合作。
库存协同管理:实时共享库存信息,协同补货计划,预警库存异常,高效处理呆滞库存与盘点。
物料管理:精细分类物料,结合历史数据与销售计划预测需求,据此制定采购计划。严格出入库管理,实时监控库存,避免积压或缺货。
合同管理:合同全生命周期监控,从起草、审批到执行,预警到期风险,评估潜在风险。
财务管理:采购成本精准核算,细分各项成本,实时监控成本变动;应付账款高效管理,自动生成账单,跟踪付款进度,优化资金安排;财务报表智能生成,涵盖采购支出、成本分析等报表,为决策提供直观数据支持。
-
有效使用软件,事半功倍!
#供应商管理 #同徽SRM #SRM #供应商管理系统 #采购与供应链管理 #采购管理 #采购管理系统 #采购 #企业采购 #采购日常
-
该系统主要包含以下几个模块:
供应商准入管理:严格把关供应商资质,涵盖信息收集、资质审核、实地考察、准入审批与分类分级,确保源头可靠。
采购订单管理:实现订单流程自动化,从创建、审批到下达,精准跟踪进度,及时提醒交付,灵活处理变更。
询比价管理:透明化操作,发布详细询价信息,收集供应商报价,多维度分析对比,科学选定供应商,并完整存档记录。
供应商绩效管理:多维度设定指标,收集分析绩效数据,及时反馈沟通,实施奖惩优化合作。
库存协同管理:实时共享库存信息,协同补货计划,预警库存异常,高效处理呆滞库存与盘点。
物料管理:精细分类物料,结合历史数据与销售计划预测需求,据此制定采购计划。严格出入库管理,实时监控库存,避免积压或缺货。
合同管理:合同全生命周期监控,从起草、审批到执行,预警到期风险,评估潜在风险。
财务管理:采购成本精准核算,细分各项成本,实时监控成本变动;应付账款高效管理,自动生成账单,跟踪付款进度,优化资金安排;财务报表智能生成,涵盖采购支出、成本分析等报表,为决策提供直观数据支持。
-
有效使用软件,事半功倍!
#供应商管理 #同徽SRM #SRM #供应商管理系统 #采购与供应链管理 #采购管理 #采购管理系统 #采购 #企业采购 #采购日常