返回
通信3C
通信原理重点笔记!
2025-11-06 02:11
通信原理重点笔记!
#通信原理
#通信原理笔记
#通信原理复习
#通信原理重点笔记
#电子信息
#通信原理期末
打赏
发表评论
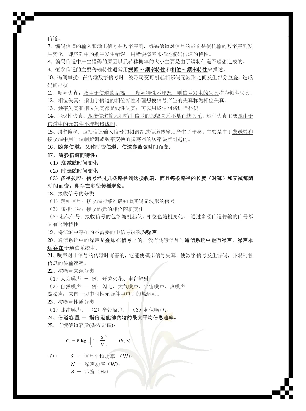
0评