返回
招投标信息
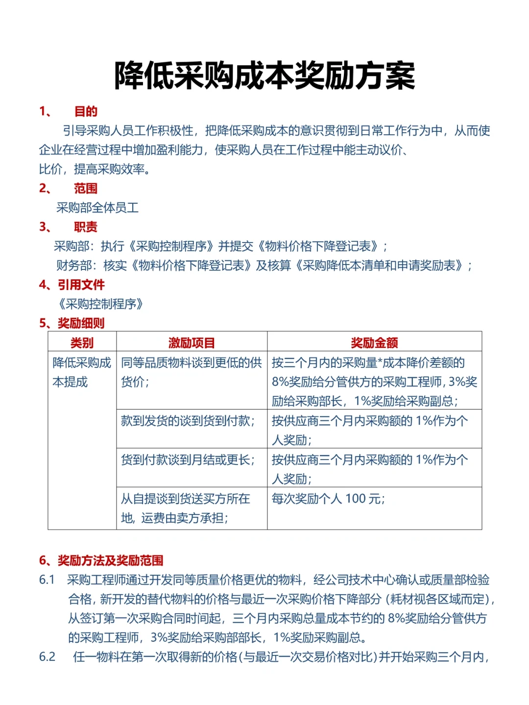
不愧是华为总监,这采购降本奖励方案太牛了
2025-11-06 01:40
不愧是华为总监,这采购降本奖励方案太牛了
#采购
#降本
#降本增效新模式
#企业降低成本
#企业采购
#采购部
#采购日常
#采购管理
打赏
发表评论
0评