




2020-2025年 纪念馆设备技术真题集 124道判断题14道写作题18道案例分析题39道简答题66道多选题68道单选题83道填空题 考业老师整理
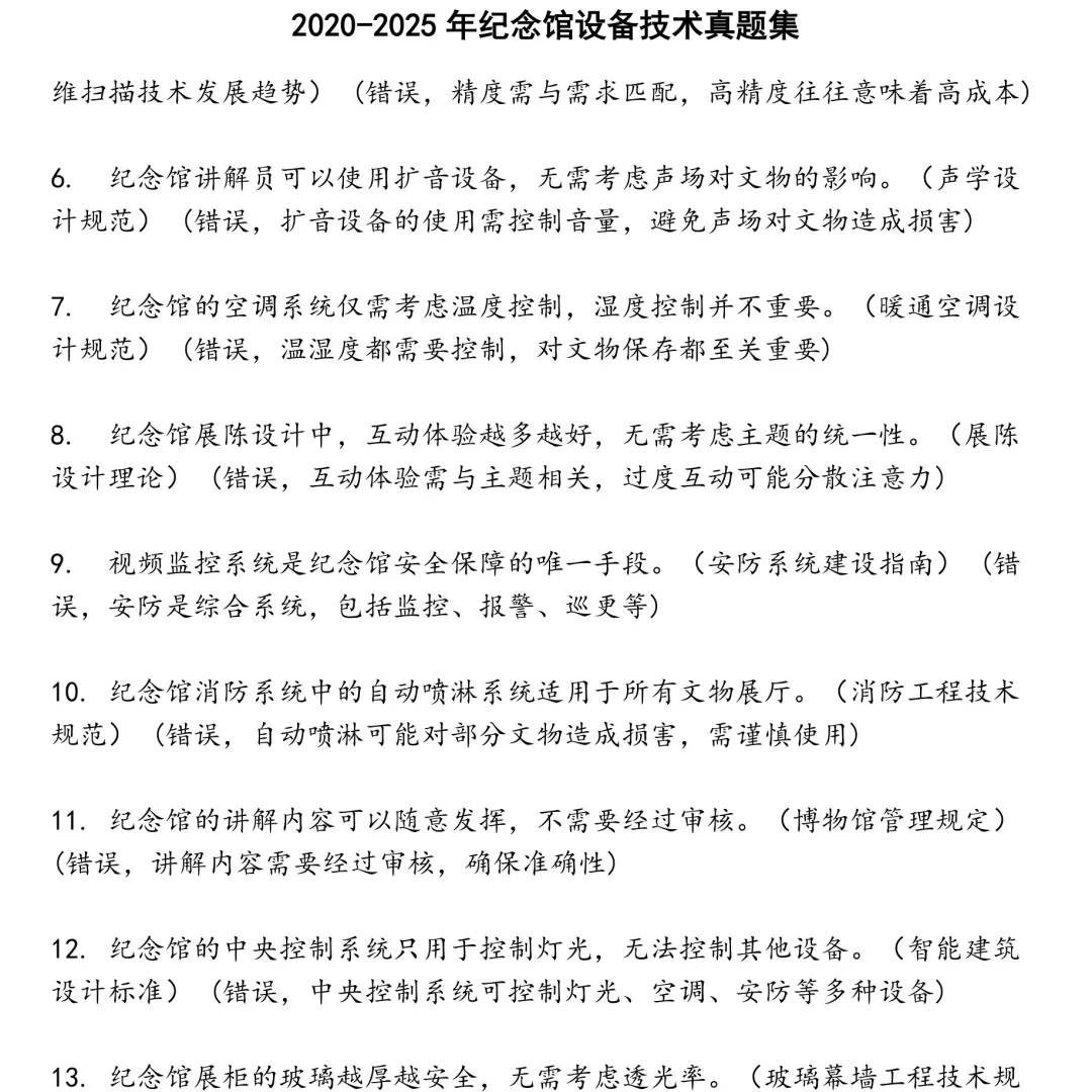
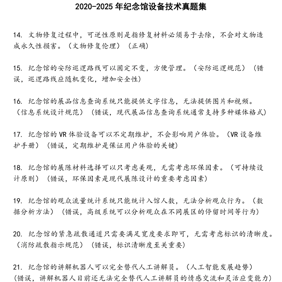
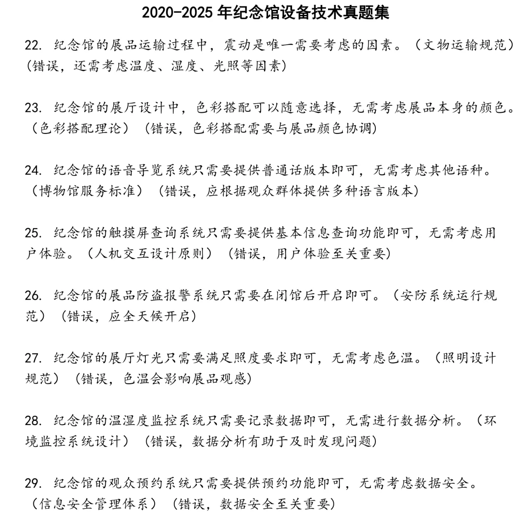
不同题型归类 考前重点 查漏补缺 纪念馆设备技术 124道判断题 1. 在纪念馆展陈中,灯光设计的主要目的是为了美观,而非保护展品。(纪念馆照明设计规范)
(错误,灯光设计需兼顾展品保护) 2. 文物展柜内的湿度控制目标通常设定为恒定值,以避免波动。(文物保护技术规范)
(错误,湿度应维持在一定范围内,而非绝对恒定) 3. VR技术在纪念馆的应用仅限于虚拟参观,无法用于文物修复模拟。(VR/AR行业报告)
(错误,VR可用于修复模拟等多种用途) 4. 纪念馆安防系统中的红外探测器主要用于探测火灾。(安防工程技术规范) (错误,红外探测器主要用于入侵检测)
不同题型归类 考前重点 查漏补缺 纪念馆设备技术 124道判断题 1. 在纪念馆展陈中,灯光设计的主要目的是为了美观,而非保护展品。(纪念馆照明设计规范)
(错误,灯光设计需兼顾展品保护) 2. 文物展柜内的湿度控制目标通常设定为恒定值,以避免波动。(文物保护技术规范)
(错误,湿度应维持在一定范围内,而非绝对恒定) 3. VR技术在纪念馆的应用仅限于虚拟参观,无法用于文物修复模拟。(VR/AR行业报告)
(错误,VR可用于修复模拟等多种用途) 4. 纪念馆安防系统中的红外探测器主要用于探测火灾。(安防工程技术规范) (错误,红外探测器主要用于入侵检测)