返回
仪器仪表
《仪器分析》期末必考知识,两小时背完90+
2025-11-05 19:29
《仪器分析》期末必考知识,两小时背完90+
#物质的检验与鉴别
#金属与酸反应
#物理化学
#硫及其化合物
#复习资料
#重点笔记
#仪器分析
#大学生期末考试
#复习资料
#期末复习
打赏
发表评论
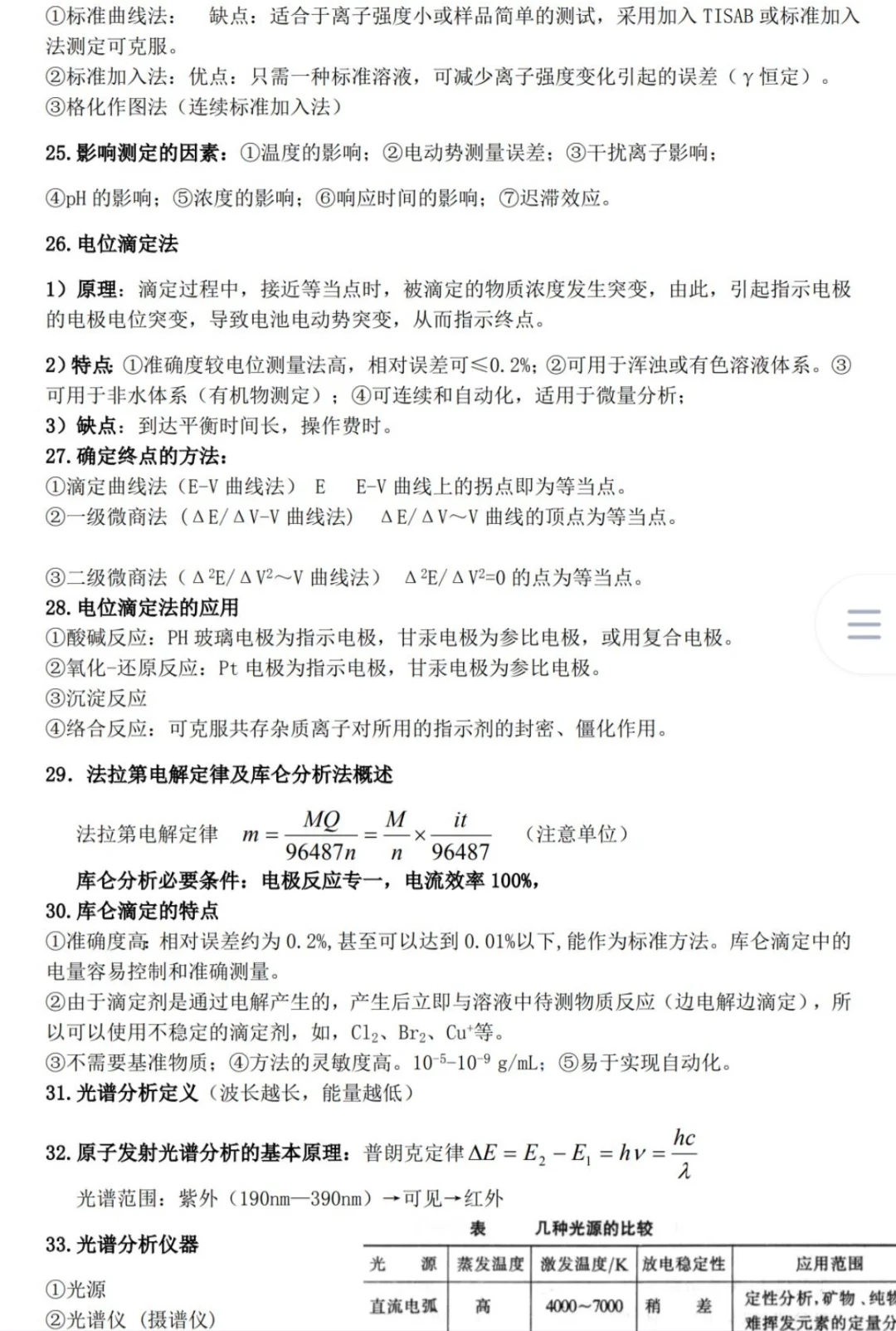
0评