通信3C
一天一条产业链:NO6手机
2025-11-05 15:39
一天一条产业链:NO6手机

一天一条产业链:NO6手机

一天一条产业链:NO6手机

一天一条产业链:NO6手机

一天一条产业链:NO6手机

一天一条产业链:NO6手机

一天一条产业链:NO6手机

一天一条产业链:NO6手机

一天一条产业链:NO6手机

#不懂就问有问必答
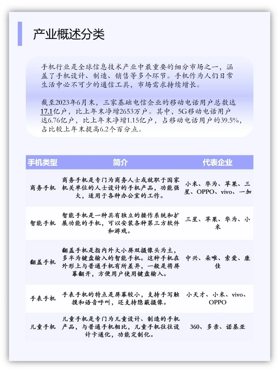
手机行业是全球信息产业中最重要的细分市,涵盖了手机设计、制造、销售等多个环场节

手机作为人们日常生活中必不可少的通信工具,市场需求持续增长。

#行业报告 #手机 #行业分析 #数据分析 #产业链 #投资 #互联网
发表评论
0评