网络构架介绍,让你一眼看懂网络布置结构!
2025-11-05 14:06
网络构架介绍,让你一眼看懂网络布置结构!


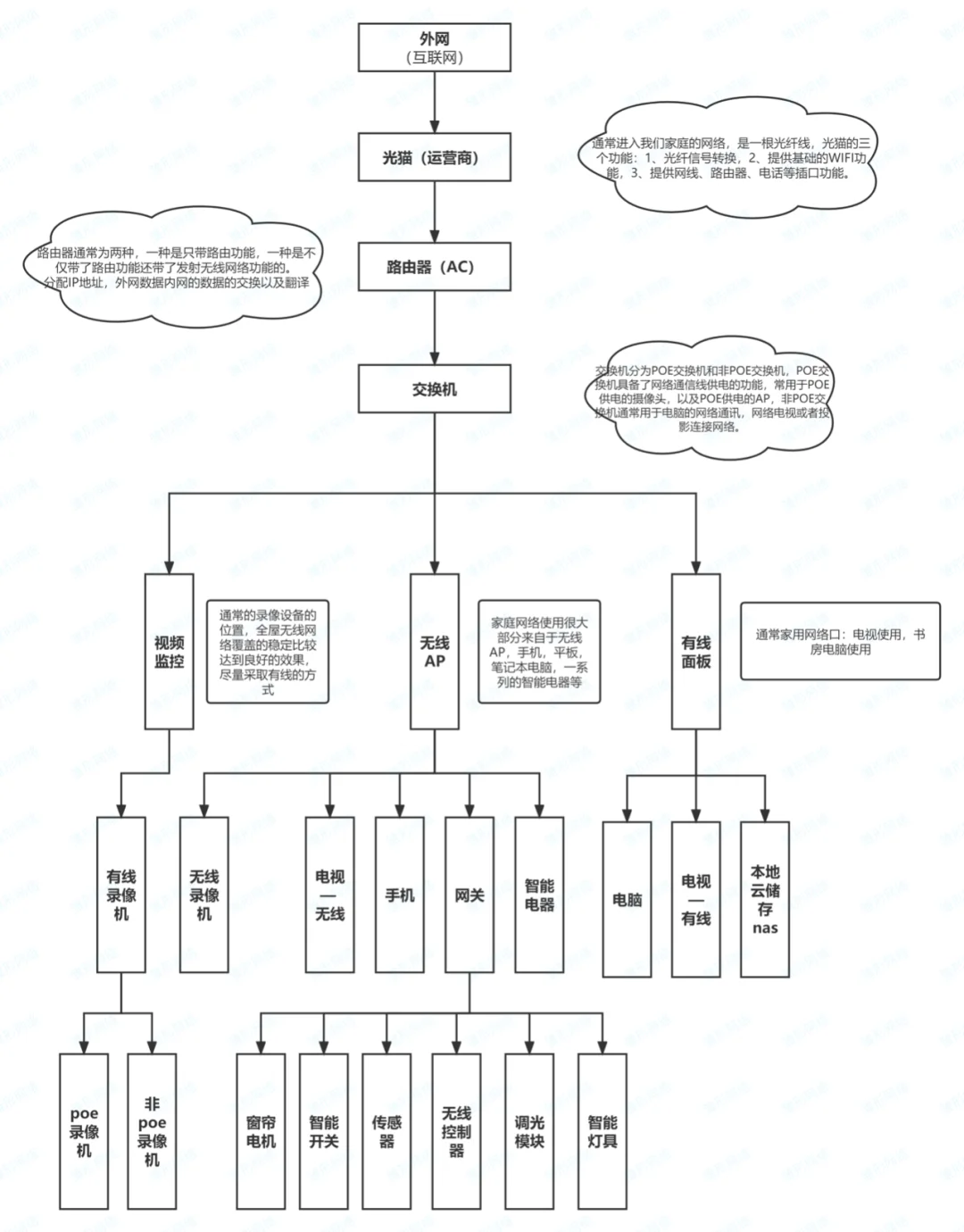
家庭网络架构可以简单比喻为一个“快递站”:
1. 接入层:就像快递站的收件口,你的手机、电脑、智能电视等设备通过网线或 Wi-Fi 连接到路由器,就像把包裹送到收件口。
2. 汇聚层:这就像快递站的分拣区,路由器或交换机会将所有设备的数据集中处理,然后分发到正确的快递员手中。
3. 核心层:这就像快递站与外界的连接,通常由光猫和外部的宽带线路组成,负责将快递从外界送到你的快递站。#网络工程师 #网络设备分享 #装修记录