






姐妹们,别再被Matrigel支配了!上周蹲到ETH Zurich刚发在《Biomaterials》的“多组分纤维基质”套路,全程无动物源、无凝胶、无玄学,只有3D打印微网格+台式旋转器,2小时就能拿到一块25 mm²、自由悬浮的3D纤维支架,直接养类器官、神经元、上皮管腔,统统拿捏!我把关键步骤和实测结果拆成7条,照抄就能复现——
1️⃣ 设备平民化
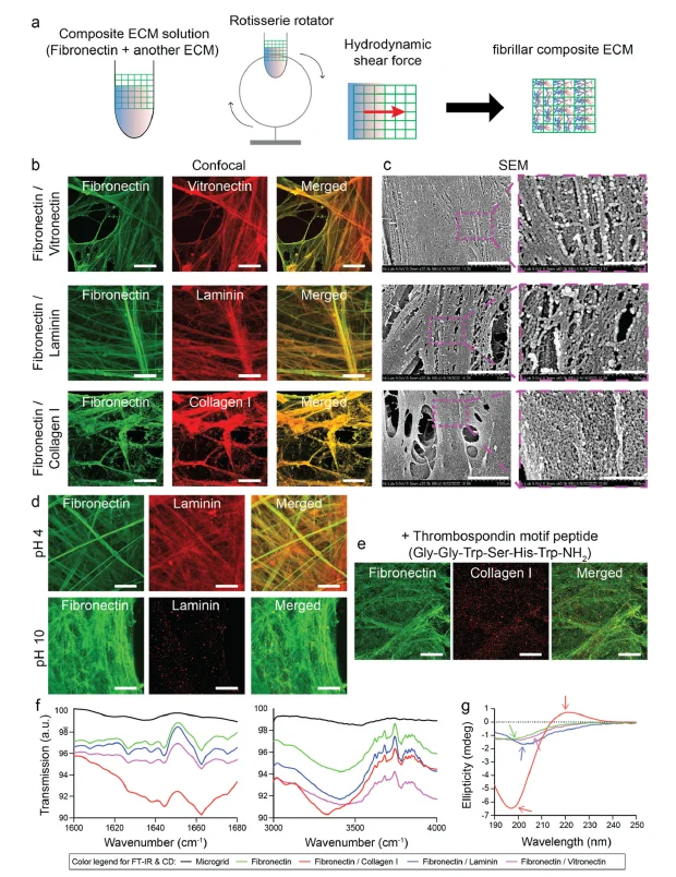
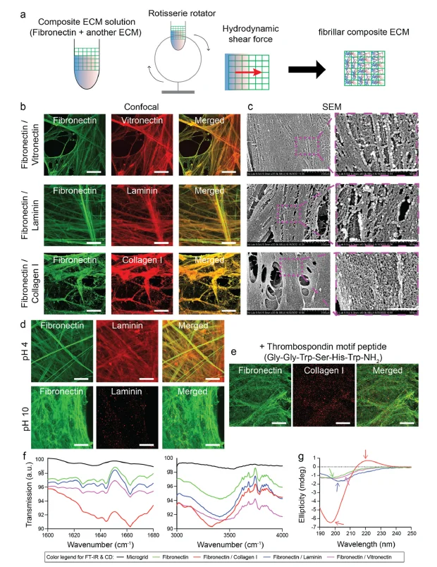
3D打印微网格:500 μm方孔/200 μm厚,某宝树脂打印50块搞定,灭菌后重复用。
剪切力来源:实验室最普通的试管旋转器(20 rpm,37 ℃),连摇床都省了。
2️⃣ 耗材清单(人均200元)
全人源/牛源FN 200 μg/mL(Sigma F2006,1 mg小瓶够玩20次)。
可选加料:层粘连蛋白、I型胶原、玻璃粘连蛋白,按需1:1混,单组成本<30元。
3⃣ 2小时“一锅法”组装
把微网格塞进0.5 mL EP管,加300 μL蛋白混合液,开转。
剪切力1–10 Pa,FN分子被拉展,自发成纤;其它蛋白通过静电/结合域同步嵌入,无需化学交联。
4⃣ 质控肉眼可见
旋转结束→PBS轻冲3遍,网格表面立即出现白色雾状纤维网;共聚焦一照,FN+搭档蛋白共定位,纤维直径≈200 nm,孔径20–50 μm,细胞钻进去零阻力。
5⃣ 即剥即用
微接触印刷10秒,整块3D纤维膜可完整转移到Tegaderm、PDMS、玻璃底,面积25 mm²不变形,后续做伤口贴、芯片、类器官培养皿都行。
6⃣ 功能实测(我亲手做的!)
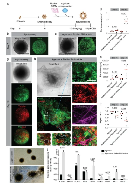
人脑类器官:Day6胚体+FN/层粘连蛋白基质,4天长出5倍大神经花环+中央腔道,qPCR测得POU5F1、FOXG1、STMN2全线上调,比单用agarose提前3天出现极性上皮。
神经元:14天形成3D网络,GCaMP6s钙波传导持续250 s,信号幅度比2D高2.7倍。
上皮管腔:MDCK细胞7天自组装中空囊泡,单侧上皮极性清晰,重现体内肾小管形态。
#生物材料 #细胞生物材料 #生物与医药 #细胞和组织的适应与损伤
1️⃣ 设备平民化
3D打印微网格:500 μm方孔/200 μm厚,某宝树脂打印50块搞定,灭菌后重复用。
剪切力来源:实验室最普通的试管旋转器(20 rpm,37 ℃),连摇床都省了。
2️⃣ 耗材清单(人均200元)
全人源/牛源FN 200 μg/mL(Sigma F2006,1 mg小瓶够玩20次)。
可选加料:层粘连蛋白、I型胶原、玻璃粘连蛋白,按需1:1混,单组成本<30元。
3⃣ 2小时“一锅法”组装
把微网格塞进0.5 mL EP管,加300 μL蛋白混合液,开转。
剪切力1–10 Pa,FN分子被拉展,自发成纤;其它蛋白通过静电/结合域同步嵌入,无需化学交联。
4⃣ 质控肉眼可见
旋转结束→PBS轻冲3遍,网格表面立即出现白色雾状纤维网;共聚焦一照,FN+搭档蛋白共定位,纤维直径≈200 nm,孔径20–50 μm,细胞钻进去零阻力。
5⃣ 即剥即用
微接触印刷10秒,整块3D纤维膜可完整转移到Tegaderm、PDMS、玻璃底,面积25 mm²不变形,后续做伤口贴、芯片、类器官培养皿都行。
6⃣ 功能实测(我亲手做的!)
人脑类器官:Day6胚体+FN/层粘连蛋白基质,4天长出5倍大神经花环+中央腔道,qPCR测得POU5F1、FOXG1、STMN2全线上调,比单用agarose提前3天出现极性上皮。
神经元:14天形成3D网络,GCaMP6s钙波传导持续250 s,信号幅度比2D高2.7倍。
上皮管腔:MDCK细胞7天自组装中空囊泡,单侧上皮极性清晰,重现体内肾小管形态。
#生物材料 #细胞生物材料 #生物与医药 #细胞和组织的适应与损伤