




?宝子们,今天来给新手讲讲怎么学习工程类标书制作呀。?
首先呢,咱们得搞清楚标书是啥,由哪些部分组成,又要注意些啥。?下面这些是我在学习的时候觉得比较通俗易懂的方法,大家可以互相交流交流哦。?
?先了解标书是什么以及它的作用吧。标书呀,就是一个工程要在好多施工单位里选一个合作对象的时候,有意向的施工单位得给招标单位提交的文件材料报告呢,这里面的内容可是决定中不中标 的关键哦。?
?那标书包含哪几大部分呢?
?一、商务标
商务标呢,就是招标文件里要求施工单位提供的公司证件、人员证件,还有其他一些资料(招标文件里有详细要求的)。?
?二、技术标
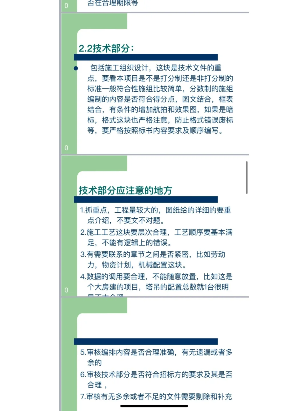
技术标实际上就是施工组织设计啦。可能有些宝子会说,我完全不懂怎么做施工组织设计呀!其实这个超简单的。不会的话就找百度呀,都是照着招标文件套模板就行啦。?
?三、报价
报价是由专业的预算人员做的,所以咱们只要做好前面两大项就好啦。?
?看到这儿,是不是觉得很简单呀?没错呢,只要你会点办公软件,能使用电脑就能学会!要是你还担心学不会,来找我呀,有金牌老师手把手指导,包教包会哦!? #标书制作 #技术标 #标书培训 #商务标 #标书代写 #做标书 #标书制作公司 #投标 #电子标书
首先呢,咱们得搞清楚标书是啥,由哪些部分组成,又要注意些啥。?下面这些是我在学习的时候觉得比较通俗易懂的方法,大家可以互相交流交流哦。?
?先了解标书是什么以及它的作用吧。标书呀,就是一个工程要在好多施工单位里选一个合作对象的时候,有意向的施工单位得给招标单位提交的文件材料报告呢,这里面的内容可是决定中不中标 的关键哦。?
?那标书包含哪几大部分呢?
?一、商务标
商务标呢,就是招标文件里要求施工单位提供的公司证件、人员证件,还有其他一些资料(招标文件里有详细要求的)。?
?二、技术标
技术标实际上就是施工组织设计啦。可能有些宝子会说,我完全不懂怎么做施工组织设计呀!其实这个超简单的。不会的话就找百度呀,都是照着招标文件套模板就行啦。?
?三、报价
报价是由专业的预算人员做的,所以咱们只要做好前面两大项就好啦。?
?看到这儿,是不是觉得很简单呀?没错呢,只要你会点办公软件,能使用电脑就能学会!要是你还担心学不会,来找我呀,有金牌老师手把手指导,包教包会哦!? #标书制作 #技术标 #标书培训 #商务标 #标书代写 #做标书 #标书制作公司 #投标 #电子标书