
?2025封窗干货|照着装不翻车!商家都不敢坑你‼️
姐妹们,装修封窗水太深了?
一不小心就被坑得明明白白…
别慌!看完这篇攻略,你也是封窗小能手?
———————————————
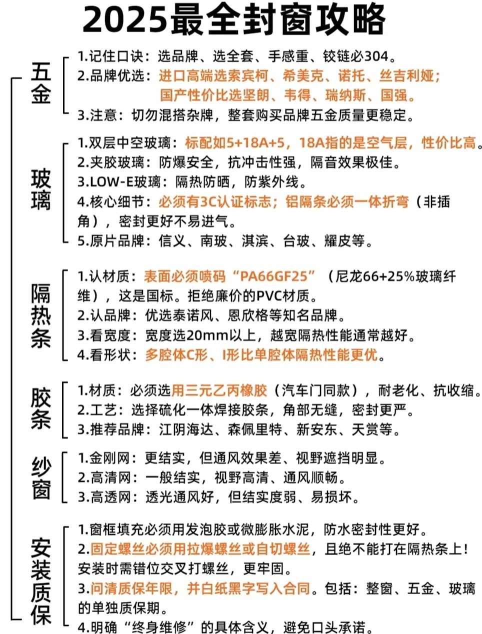
✅ 五金记住这几点:
?选品牌全套!别混搭杂牌
?手感要沉!铰链必须是304不锈钢
?进口高端:柔宾柯、希美克
?国产性价比:坚朗、韦得
———————————————
✅ 玻璃怎么选不踩雷?
✔️双层中空:5+18A+5是标配
✔️夹胶玻璃:隔音+防爆yyds
✔️LOW-E玻璃:怕晒星人必入
⚠️注意:一定要有3C认证!
铝隔条要一体折弯才不漏气
———————————————
✅ 隔热条认准:
「PA66GF25」喷码
别用PVC!一秒破防…
品牌选泰诺风、恩欣格
越宽越好,20mm以上更保温❄️
———————————————
✅ 胶条要选:
汽车级三元乙丙橡胶
硫化一体焊接的!角部无缝
推荐:海达、森佩里特
———————————————
✅ 纱窗对比:
?金刚网:安全但挡风
?高清网:视野好通风佳
?高透网:通透但易坏
———————————————
?安装避坑重点:
•填充要用发泡胶/微膨胀水泥
•螺丝绝不能打在隔热条上!
•质保要写进合同!问清年限
•警惕口头“终身维修”的套路
———————————————
记不住先收藏?
装修时拿出来对照,没人敢糊弄你!
#封窗攻略 #装修避坑 #阳台封窗 #家居装修
#装修干货#封阳台 #贵阳封窗 #封窗封阳台 #落地窗大玻璃封阳台 #系统门窗
姐妹们,装修封窗水太深了?
一不小心就被坑得明明白白…
别慌!看完这篇攻略,你也是封窗小能手?
———————————————
✅ 五金记住这几点:
?选品牌全套!别混搭杂牌
?手感要沉!铰链必须是304不锈钢
?进口高端:柔宾柯、希美克
?国产性价比:坚朗、韦得
———————————————
✅ 玻璃怎么选不踩雷?
✔️双层中空:5+18A+5是标配
✔️夹胶玻璃:隔音+防爆yyds
✔️LOW-E玻璃:怕晒星人必入
⚠️注意:一定要有3C认证!
铝隔条要一体折弯才不漏气
———————————————
✅ 隔热条认准:
「PA66GF25」喷码
别用PVC!一秒破防…
品牌选泰诺风、恩欣格
越宽越好,20mm以上更保温❄️
———————————————
✅ 胶条要选:
汽车级三元乙丙橡胶
硫化一体焊接的!角部无缝
推荐:海达、森佩里特
———————————————
✅ 纱窗对比:
?金刚网:安全但挡风
?高清网:视野好通风佳
?高透网:通透但易坏
———————————————
?安装避坑重点:
•填充要用发泡胶/微膨胀水泥
•螺丝绝不能打在隔热条上!
•质保要写进合同!问清年限
•警惕口头“终身维修”的套路
———————————————
记不住先收藏?
装修时拿出来对照,没人敢糊弄你!
#封窗攻略 #装修避坑 #阳台封窗 #家居装修
#装修干货#封阳台 #贵阳封窗 #封窗封阳台 #落地窗大玻璃封阳台 #系统门窗