返回
招投标信息
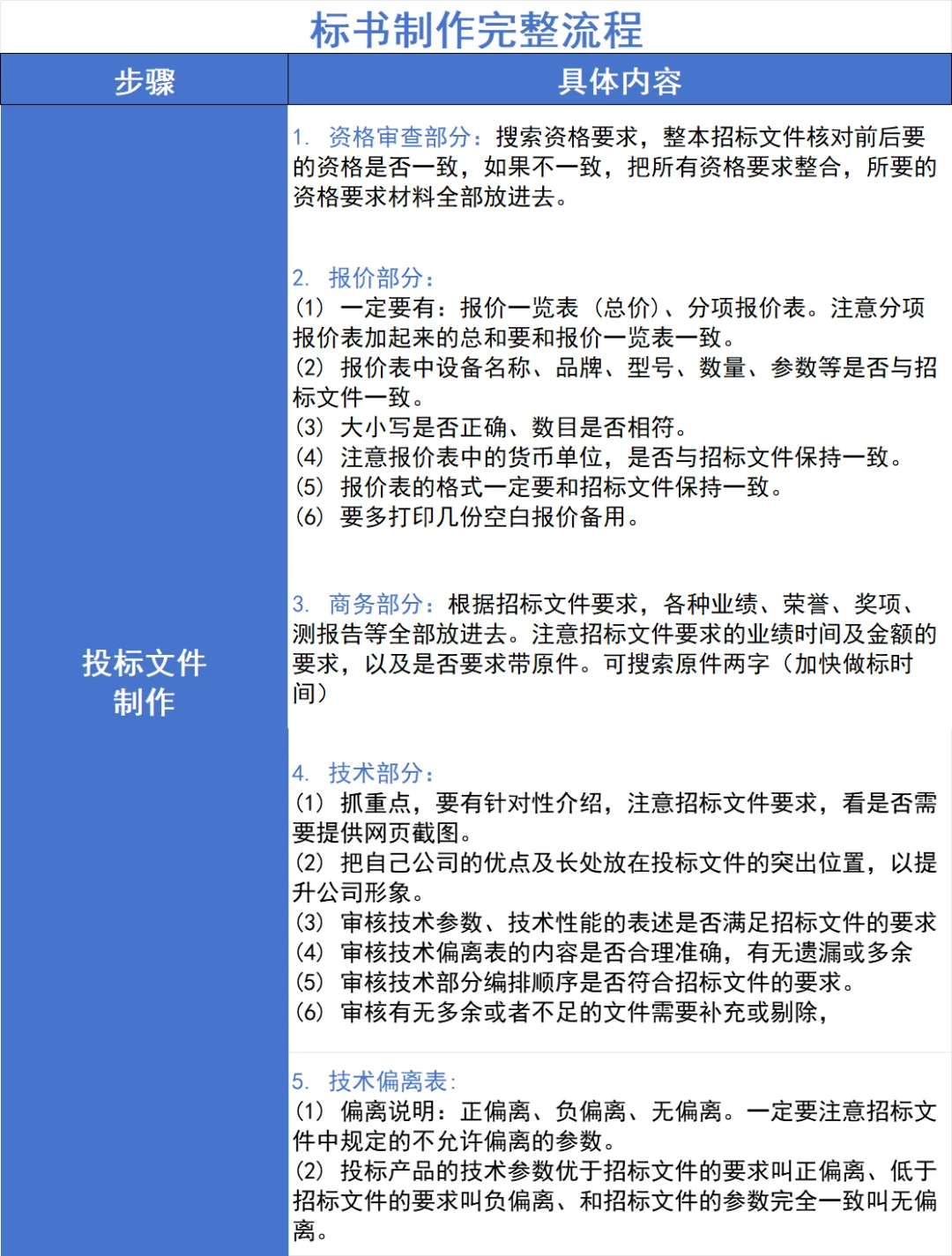
突然发现很多人连正确的投标顺序都不知道
2025-11-04 05:09
突然发现很多人连正确的投标顺序都不知道
#投标
#招投标
#标书制作
#政府采购
#标书
#投标人的日常
#学习资料
#干货
#智标领航
#AI写标书
打赏
发表评论
0评