




软考中级信息系统管理工程师易混淆知识点:
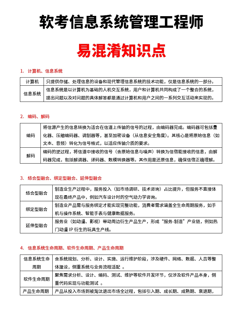
1.计算机、信息系统
2.编码、解码
3.结合型融合、绑定型融合、延伸型融合
4.信息系统生命周期、软件生命周期、产品生命周期
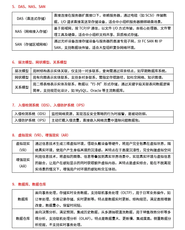
5.DAS、NAS、SAN
6.层次模型、网状模型、关系模型
7.入侵检测系统(IDS)、入侵防护系统(IPS)
8.虚拟现实(VR)、增强现实(AR)
9.数据库、数据仓库
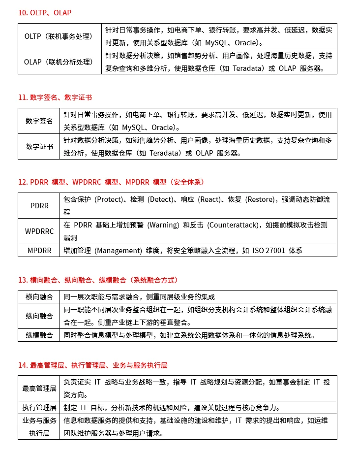
10.OLTP、OLAP
11.数字签名、数字证书
12.PDRR 模型、WPDRRC 模型、MPDRR 模型(安全体系)
13.横向融合、纵向融合、纵横融合(系统融合方式)
14.最高管理层、执行管理层、业务与服务执行层
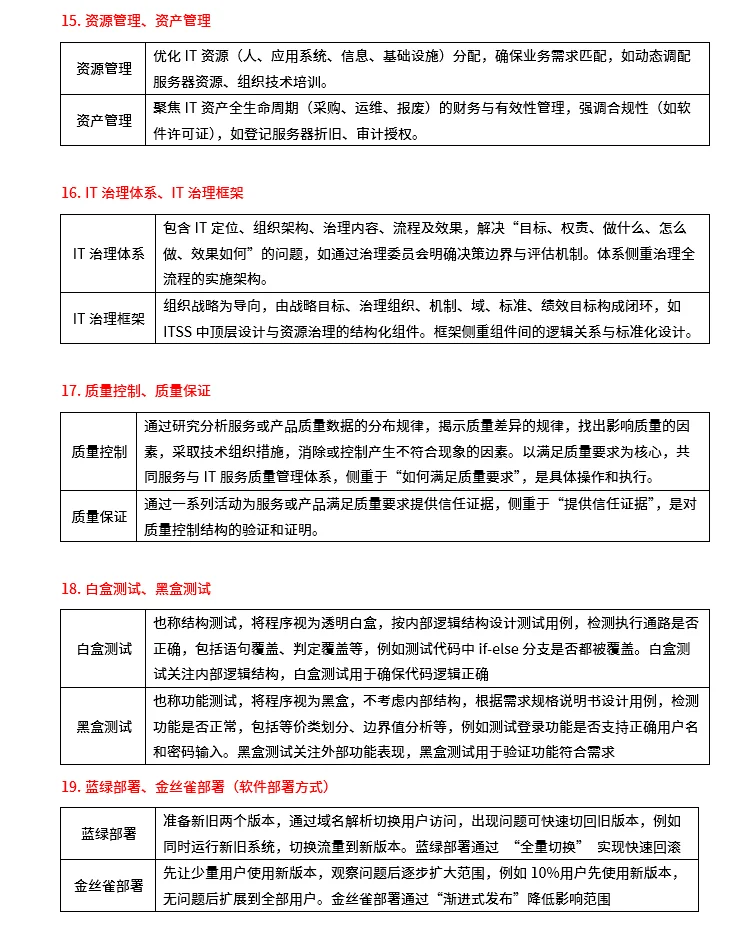
15.资源管理、资产管理
16.IT治理体系、IT治理框架
17.质量控制、质量保证
18.白盒测试、黑盒测试
19.蓝绿部署、金丝雀部署(软件部署方式)
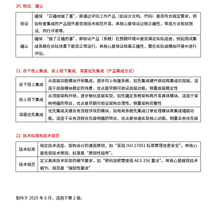
20.验证、确认
21.自下而上集成、自上而下集成、深度优先集成(产品集成方式)
22.技术标准和技术规范
#软考中级#中级软考#软考中级信息系统管理工程师#信息系统管理工程师#信息系统管理工程师复习资料 #信息系统管理工程师备考#软考信管#软考信息系统管理工程师 #软考中级信管
1.计算机、信息系统
2.编码、解码
3.结合型融合、绑定型融合、延伸型融合
4.信息系统生命周期、软件生命周期、产品生命周期
5.DAS、NAS、SAN
6.层次模型、网状模型、关系模型
7.入侵检测系统(IDS)、入侵防护系统(IPS)
8.虚拟现实(VR)、增强现实(AR)
9.数据库、数据仓库
10.OLTP、OLAP
11.数字签名、数字证书
12.PDRR 模型、WPDRRC 模型、MPDRR 模型(安全体系)
13.横向融合、纵向融合、纵横融合(系统融合方式)
14.最高管理层、执行管理层、业务与服务执行层
15.资源管理、资产管理
16.IT治理体系、IT治理框架
17.质量控制、质量保证
18.白盒测试、黑盒测试
19.蓝绿部署、金丝雀部署(软件部署方式)
20.验证、确认
21.自下而上集成、自上而下集成、深度优先集成(产品集成方式)
22.技术标准和技术规范
#软考中级#中级软考#软考中级信息系统管理工程师#信息系统管理工程师#信息系统管理工程师复习资料 #信息系统管理工程师备考#软考信管#软考信息系统管理工程师 #软考中级信管