返回
通信3C
通信原理快速复习!
2025-11-04 01:34
通信原理快速复习!
#通信原理
#通信原理复习
#通信原理笔记
#通信原理题库
打赏
发表评论
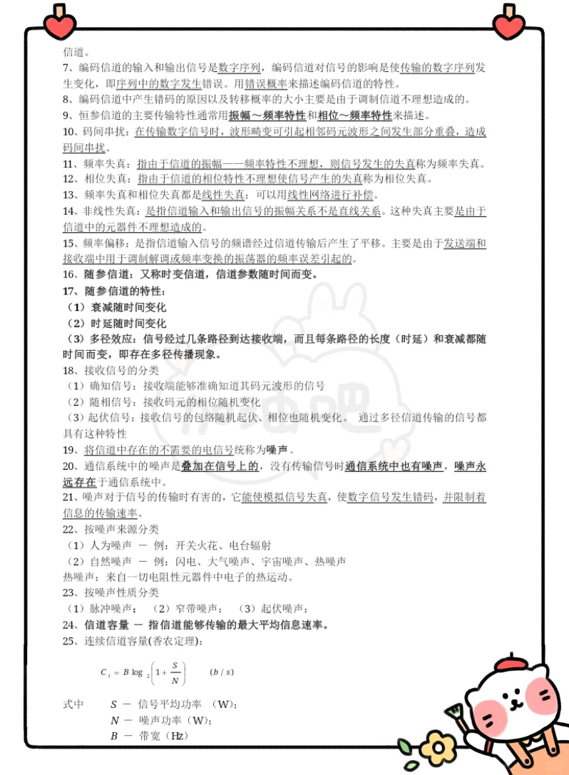
0评