无线通信方向的同学不要再亖磕传统方法了
2025-11-04 00:57
无线通信方向的同学不要再亖磕传统方法了




无线通信方向的科研蓝海来啦!找不到创新点的宝子可以结合人工智能!轻松冲高区!
.
?无线通信+人工智能选题推荐:
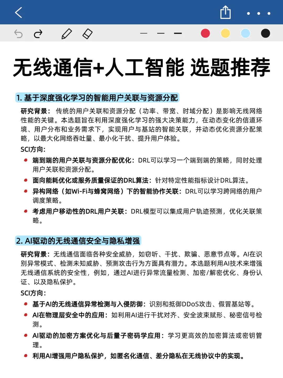
1⃣基于深度强化学习的智能用户关联与资源分配
2⃣AI驱动的无线通信安全与隐私增强
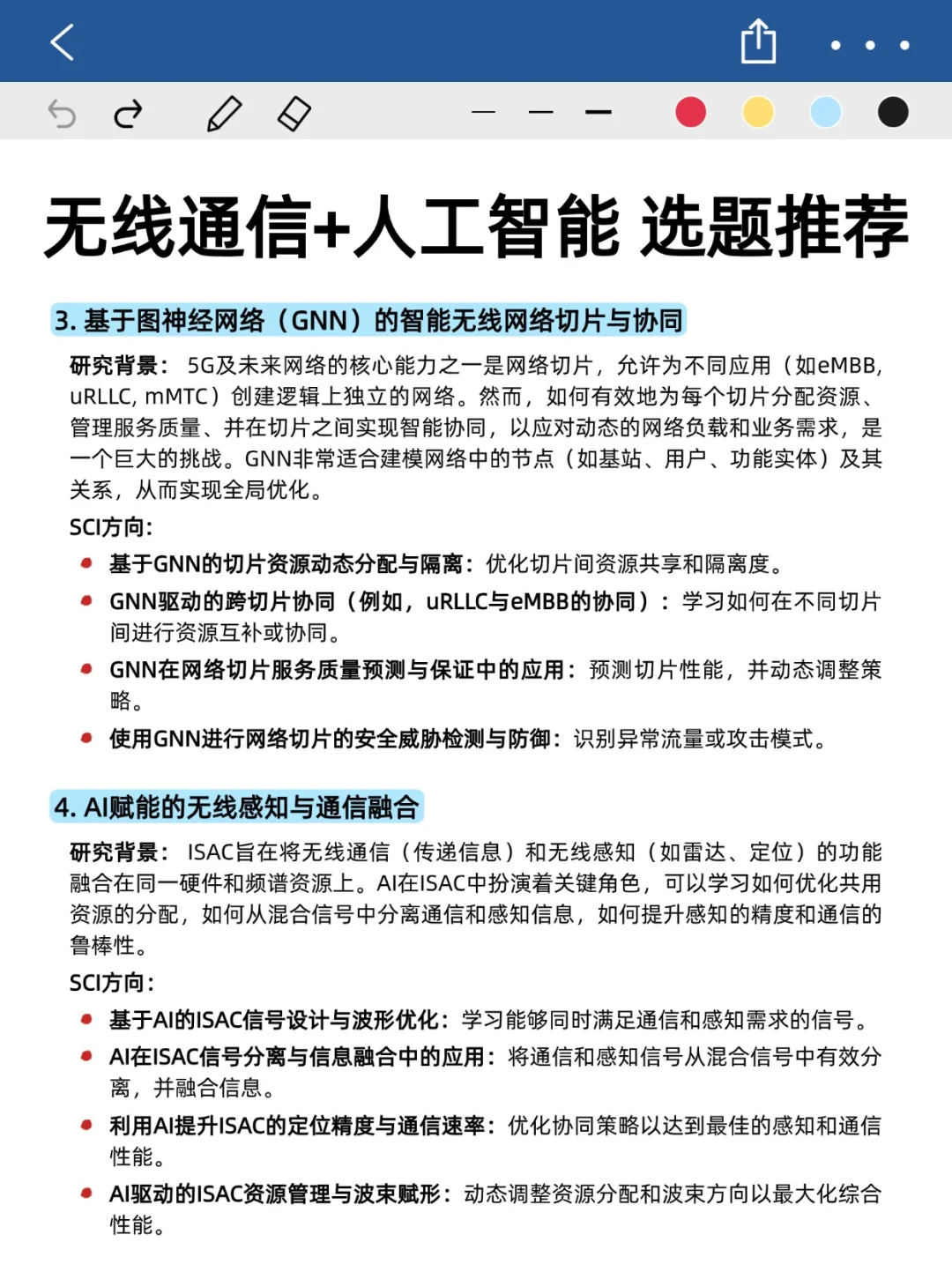
3⃣基于图神经网络(GNN)的智能无线网络切片与协同
4⃣AI赋能的无线感知与通信融合
5⃣基于联邦学习的分布式无线资源管理与隐私保护
6⃣利用生成对抗网络(GAN)进行无线信道建模与仿真
.
?team在无线通信+人工智能这块已有非常的成熟idea和完整学习路径,感兴趣的宝子欢迎d~
#无线通信 #电子信息 #信息与技术 #计算机视觉 #人工智能 #深度学习 #选题 #研究生 #无线感知