通信3C
智慧家居概念股一览表
2025-11-04 00:06
智慧家居概念股一览表

智慧家居概念股一览表

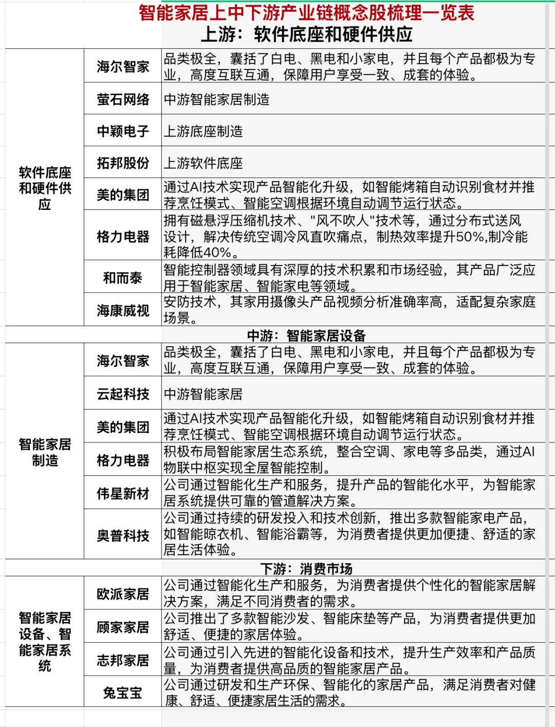
2025年,智能家居行业在技术驱动、政策支持和市场需求的多重推动下,呈现快速发展态势。#股票 #游戏 #全国邮寄
发表评论
0评