






? 题目:Microbial life-history strategies and genomic traits between pristine and cropland soils
? 发表期刊:mSystems(Vol 10, Issue 5, May 2025)
? 研究背景与挑战
? 核心问题: 土壤微生物的生命历史策略(如生长速率、资源利用效率)及其基因组特征对生态系统功能和环境变化的响应机制尚不明确,尤其是农业活动(如施肥)对微生物策略的影响缺乏系统性研究。
? 复杂性来源:
微生物群落组成和功能受土地利用类型(如农田 vs. 原始土壤)、气候、土壤理化性质等多因素影响。
传统研究多聚焦单一因素(如施肥或pH),难以揭示多因素交互作用下的微生物策略变化。
? 传统研究局限:
全球尺度调查难以控制混杂变量(如温度、降水共变化)。
缺乏长期定位实验验证短期观测结果的稳定性。
? 主要发现
? 微生物生命策略的差异:
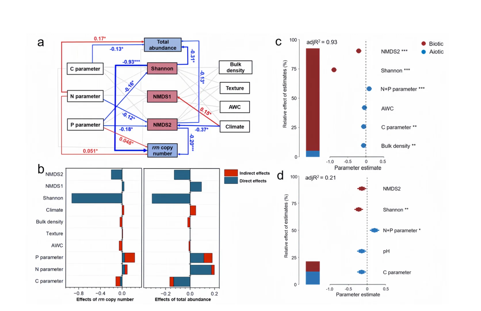
rrn拷贝数:农田土壤的平均rrn拷贝数比原始土壤高20%,表明农田微生物更倾向于r-策略(快速生长、资源利用),而原始土壤微生物更倾向于K-策略(资源保守、抗逆性强)。
基因组特征:农田微生物的预测最大生长速率更高,最小生成时间更短,但基因组GC含量变异更大,表明其适应资源波动的能力更强。
? 微生物群落组成与功能:
群落组成:农田土壤中拟杆菌门(Bacteroidetes)和γ-变形菌纲(Gammaproteobacteria)等r-策略者丰度更高,而原始土壤中酸杆菌门(Acidobacteria)和放线菌门(Actinobacteria)等K-策略者丰度更高。
功能基因:原始土壤中C、N、P循环相关基因的丰度更高,尤其是与有机物分解(如淀粉、半纤维素、几丁质)和N、P矿化相关的基因,表明原始土壤微生物具有更强的资源获取和代谢潜力。
? 研究意义
? 理论突破:
首次揭示了农田与原始土壤微生物生命策略的显著差异,并提出N、P输入是驱动r-策略者增殖的关键因素。
通过基因组特征和功能基因分析,阐明了微生物策略与生态系统功能(如C、N、P循环)的关联机制。
? 应用价值:
为农业土壤管理提供科学依据,例如通过调控N、P输入优化微生物群落功能,提升土壤肥力。
为预测气候变化下微生物群落的响应提供理论框架,指导生态修复实践。
? 发表期刊:mSystems(Vol 10, Issue 5, May 2025)
? 研究背景与挑战
? 核心问题: 土壤微生物的生命历史策略(如生长速率、资源利用效率)及其基因组特征对生态系统功能和环境变化的响应机制尚不明确,尤其是农业活动(如施肥)对微生物策略的影响缺乏系统性研究。
? 复杂性来源:
微生物群落组成和功能受土地利用类型(如农田 vs. 原始土壤)、气候、土壤理化性质等多因素影响。
传统研究多聚焦单一因素(如施肥或pH),难以揭示多因素交互作用下的微生物策略变化。
? 传统研究局限:
全球尺度调查难以控制混杂变量(如温度、降水共变化)。
缺乏长期定位实验验证短期观测结果的稳定性。
? 主要发现
? 微生物生命策略的差异:
rrn拷贝数:农田土壤的平均rrn拷贝数比原始土壤高20%,表明农田微生物更倾向于r-策略(快速生长、资源利用),而原始土壤微生物更倾向于K-策略(资源保守、抗逆性强)。
基因组特征:农田微生物的预测最大生长速率更高,最小生成时间更短,但基因组GC含量变异更大,表明其适应资源波动的能力更强。
? 微生物群落组成与功能:
群落组成:农田土壤中拟杆菌门(Bacteroidetes)和γ-变形菌纲(Gammaproteobacteria)等r-策略者丰度更高,而原始土壤中酸杆菌门(Acidobacteria)和放线菌门(Actinobacteria)等K-策略者丰度更高。
功能基因:原始土壤中C、N、P循环相关基因的丰度更高,尤其是与有机物分解(如淀粉、半纤维素、几丁质)和N、P矿化相关的基因,表明原始土壤微生物具有更强的资源获取和代谢潜力。
? 研究意义
? 理论突破:
首次揭示了农田与原始土壤微生物生命策略的显著差异,并提出N、P输入是驱动r-策略者增殖的关键因素。
通过基因组特征和功能基因分析,阐明了微生物策略与生态系统功能(如C、N、P循环)的关联机制。
? 应用价值:
为农业土壤管理提供科学依据,例如通过调控N、P输入优化微生物群落功能,提升土壤肥力。
为预测气候变化下微生物群落的响应提供理论框架,指导生态修复实践。