









? Soil Organic Matter Characterization by Fourier Transform Ion Cyclotron Resonance Mass Spectrometry (FTICR MS): A Critical Review of Sample Preparation, Analysis, and Data Interpretation
发表时间: ? 2021年7月7日 发表期刊: ? Environmental Science & Technology (Vol 55, 2021)
? 研究背景与挑战(?生态+?科学探索动画)
核心问题: ? 土壤有机质(SOM)的生物地球化学循环在调节土壤健康、水质、碳储存和温室气体排放方面起核心作用。
然而,SOM的复杂性和异质性(如?️pH、?湿度、?养分梯度)使得其分子组成和转化机制的研究充满挑战。
复杂性来源:
SOM的来源广泛,包括植物根际分泌物(?→?)、酶(?)、聚合物物质(?)、地上植物残体分解产物(?→?)、微生物残体(?→?)和生物反应副产物(??)。
生物和非生物反应的级联以及不同时空尺度上的条件差异,创造了比原始生物源材料化学多样性更复杂的混合物(?化学多样性漩涡)。
传统研究局限:
传统的分析技术(?)难以充分解析SOM的分子组成和转化机制。
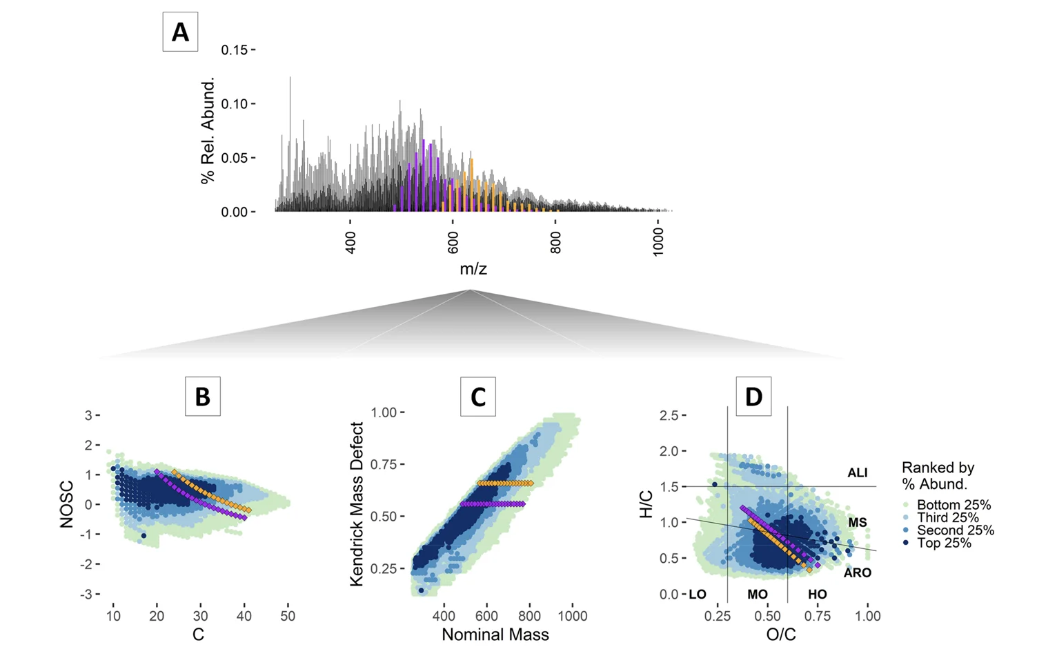
尽管FTICR MS(?高分辨率质谱)具有足够的分辨率来分离和准确分配SOM分子的元素组成,但其应用面临样品制备(?→?)、分析(?→?)和数据解释(?→?)等多方面的挑战。
分析技术:
FTICR MS: 使用高分辨率质谱(?)进行分子组成分析,结合多种离子化技术(如ESI?→?和APPI?→?)以提高分子覆盖范围(?分子彩虹)。
数据预处理: 包括质量校准(?)、分子式分配(?)和可视化(?)等步骤,每一步都需要仔细考虑以避免偏差(?偏差警告标志)。
为土壤健康(?)、水质(?)、碳储存(?→?)和温室气体排放(?→?)等领域的研究提供了分子水平的见解(?分子镜)。
指导农业管理(?)和生态修复实践(?修复树),通过优化SOM的管理来提高土壤肥力和减少环境污染(?清洁地球)。
发表时间: ? 2021年7月7日 发表期刊: ? Environmental Science & Technology (Vol 55, 2021)
? 研究背景与挑战(?生态+?科学探索动画)
核心问题: ? 土壤有机质(SOM)的生物地球化学循环在调节土壤健康、水质、碳储存和温室气体排放方面起核心作用。
然而,SOM的复杂性和异质性(如?️pH、?湿度、?养分梯度)使得其分子组成和转化机制的研究充满挑战。
复杂性来源:
SOM的来源广泛,包括植物根际分泌物(?→?)、酶(?)、聚合物物质(?)、地上植物残体分解产物(?→?)、微生物残体(?→?)和生物反应副产物(??)。
生物和非生物反应的级联以及不同时空尺度上的条件差异,创造了比原始生物源材料化学多样性更复杂的混合物(?化学多样性漩涡)。
传统研究局限:
传统的分析技术(?)难以充分解析SOM的分子组成和转化机制。
尽管FTICR MS(?高分辨率质谱)具有足够的分辨率来分离和准确分配SOM分子的元素组成,但其应用面临样品制备(?→?)、分析(?→?)和数据解释(?→?)等多方面的挑战。
分析技术:
FTICR MS: 使用高分辨率质谱(?)进行分子组成分析,结合多种离子化技术(如ESI?→?和APPI?→?)以提高分子覆盖范围(?分子彩虹)。
数据预处理: 包括质量校准(?)、分子式分配(?)和可视化(?)等步骤,每一步都需要仔细考虑以避免偏差(?偏差警告标志)。
为土壤健康(?)、水质(?)、碳储存(?→?)和温室气体排放(?→?)等领域的研究提供了分子水平的见解(?分子镜)。
指导农业管理(?)和生态修复实践(?修复树),通过优化SOM的管理来提高土壤肥力和减少环境污染(?清洁地球)。