




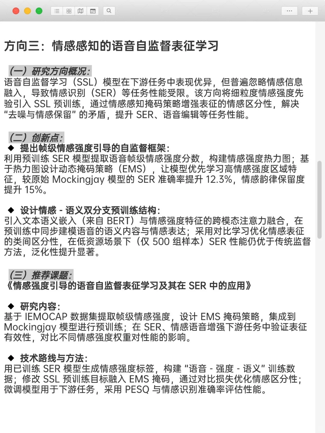
声学与深度学习融合领域,海量多源声学数据 (如城市环境噪声连续监测数据、工业设备振动声学信号、自然生态区生物声学录音、医学超声影像声学数据、语音交互场景多通道声学数据、水下声呐探测数据、管道泄漏声学监测数据) 构成了多维度的研究基础。
感兴趣 都 可 D d 我 奥 ~
通过应用深度学习、声学信号处理、迁移学习、生成对抗网络 (GAN)、注意力机制、卷积神经网络 (CNN) 以及循环神经网络 (RNN) 技术,能够实现大部分领域的科研突破,例如:
1. 《基于薛定谔桥模型的老旧方言录音高保真超分修复》
2. 《自蒸馏原型学习的农田多物种害虫声纹实时分类系统》
3. 《超声声速成像的深度学习时间偏移图重建优化方法》
4. 《ESP32-LoRa边缘AI的牧场奶牛反刍异常声学预警》
5. 《墙面振动传感的智能空间跌倒事件声学识别模型》
6. 《级联桥类模型的192kHz音乐母带级音频生成系统》
7. 《小样本迁移学习的稀有蛙类鸣声自动定位与识别》
8. 《Transformer融合的工业风机早期故障声纹特征提取》
9. 《低频声波感知的土壤墒情深度学习诊断方法》
10. 《多热目标向量增强的海洋哺乳动物异常叫声检测》
11. 《轻量化CNN的物联网玻璃破碎声事件边缘识别方案》
12. 《深度先验驱动的牙科种植骨结合声学监测系统》
13. 《声-光融合的嘈杂工厂多工人语音指令分离系统》
14. 《非监督聚类的鸡群沙门氏菌感染早期声学熵值检测》
15. 《动态时间规整的阳澄湖大闸蟹声纹溯源验证模型》
16. 《高频感知级联模型的16kHz到96kHz语音超分转换》
17. 《嵌入式AI的西双版纳非法砍伐电锯声实时追踪系统》
18. 《SSIM损失优化的超声声场畸变深度学习校正方法》
19. 《混合信号增强的临床儿童肺部异常呼吸音识别器》
20. 《弹性面板振动传感的智能空间声源定位与交互系统》
#声学 #研究生 #博士 #科研项目 #创新点实现 #期刊 #提供思路和创新点 #科研 #科研学习 #学术
感兴趣 都 可 D d 我 奥 ~
通过应用深度学习、声学信号处理、迁移学习、生成对抗网络 (GAN)、注意力机制、卷积神经网络 (CNN) 以及循环神经网络 (RNN) 技术,能够实现大部分领域的科研突破,例如:
1. 《基于薛定谔桥模型的老旧方言录音高保真超分修复》
2. 《自蒸馏原型学习的农田多物种害虫声纹实时分类系统》
3. 《超声声速成像的深度学习时间偏移图重建优化方法》
4. 《ESP32-LoRa边缘AI的牧场奶牛反刍异常声学预警》
5. 《墙面振动传感的智能空间跌倒事件声学识别模型》
6. 《级联桥类模型的192kHz音乐母带级音频生成系统》
7. 《小样本迁移学习的稀有蛙类鸣声自动定位与识别》
8. 《Transformer融合的工业风机早期故障声纹特征提取》
9. 《低频声波感知的土壤墒情深度学习诊断方法》
10. 《多热目标向量增强的海洋哺乳动物异常叫声检测》
11. 《轻量化CNN的物联网玻璃破碎声事件边缘识别方案》
12. 《深度先验驱动的牙科种植骨结合声学监测系统》
13. 《声-光融合的嘈杂工厂多工人语音指令分离系统》
14. 《非监督聚类的鸡群沙门氏菌感染早期声学熵值检测》
15. 《动态时间规整的阳澄湖大闸蟹声纹溯源验证模型》
16. 《高频感知级联模型的16kHz到96kHz语音超分转换》
17. 《嵌入式AI的西双版纳非法砍伐电锯声实时追踪系统》
18. 《SSIM损失优化的超声声场畸变深度学习校正方法》
19. 《混合信号增强的临床儿童肺部异常呼吸音识别器》
20. 《弹性面板振动传感的智能空间声源定位与交互系统》
#声学 #研究生 #博士 #科研项目 #创新点实现 #期刊 #提供思路和创新点 #科研 #科研学习 #学术