







中文标题:生态修复格局下生态功能增强机制与多情景响应:复杂网络方法
发表于 Land Use Policy(SSCI/ 中科院Q1/Top 期刊 /IF 5.9),2025.09。第一作者:Juan He 中国地质大学#带你一起读论文 #文献阅读 #科研绘图 #GIS #sci #博士 #硕士
投稿(Received):2024-12-24
修回(Revised):2025-09-06(距投稿 256 天)
接收(Accepted):2025-09-10
投稿 → 接收:260 天
尽管大规模修复提升了生态功能,但不同“土地生态修复格局”(LERPs)下的增强机制及其对未来气候情景的响应仍不清晰,制约精准治理与稳定性提升。
本研究构建“社会—生态复杂网络”框架,识别驱动生态功能(EFs)增强的关键要素与网络结构,并评估在 SSP2–4.5 与 SSP5–8.5 情景下的变化与权衡。
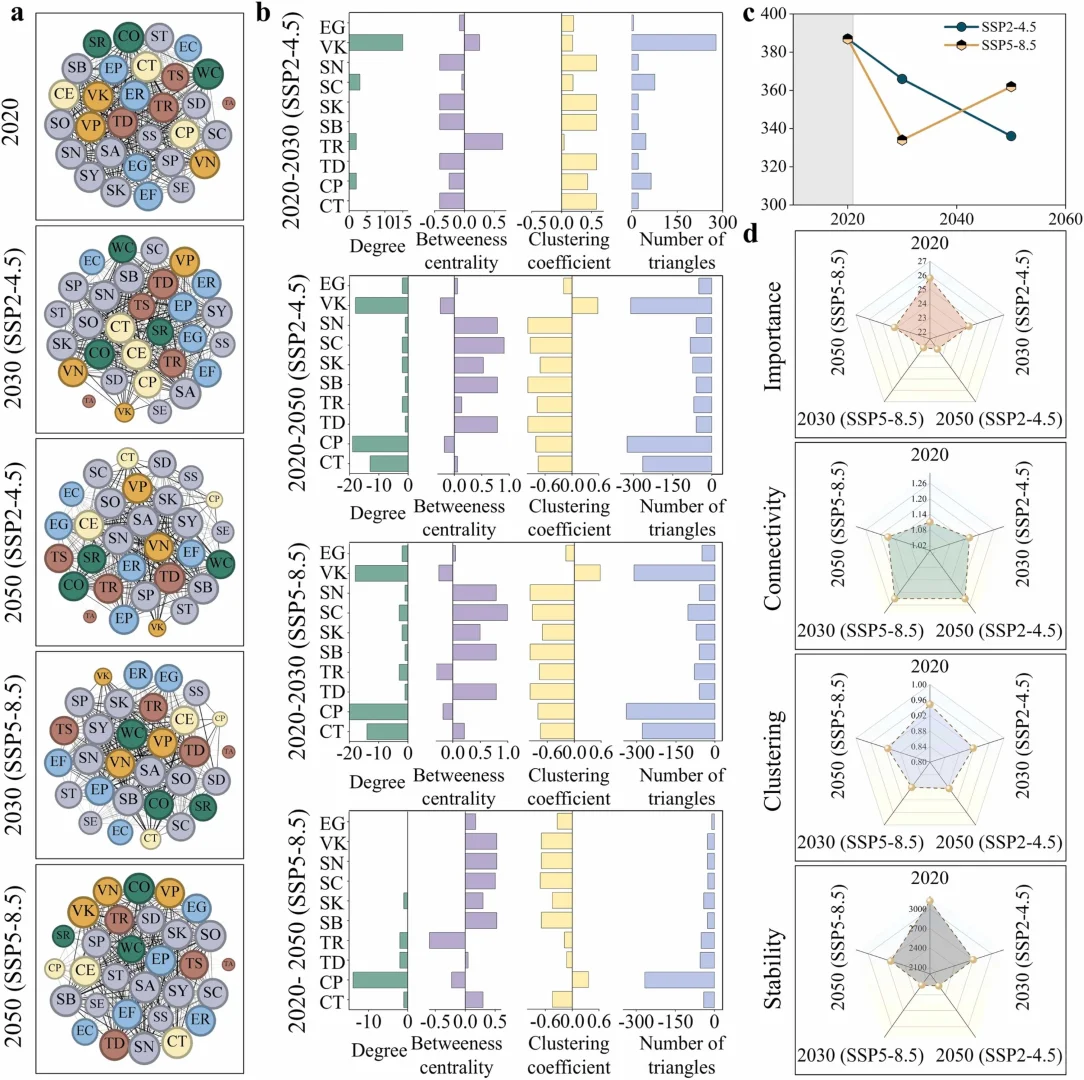
方法与指标:2000/2020 年量化 EFs(碳汇与释氧 CO、涵养水源 WC、土壤保持 SR;InVEST/IUEMS);提取八类 LERPs(FQE、SFF、RFF、GFG、RFS、GFS、RQE、GFR);相关性构建无向网络,计算度、介数、聚类系数、三角形数。
研究区与设定:三川河流域(黄土高原丘陵沟壑区);多源数据统一至 30 m/1 km 分辨率。
结果:不同生态修复格局对各项生态功能的提升具有分工——农业向生态转化更利于土壤保持,而生态内部优化更能强化碳汇与水源涵养;气候(及kNDVI)是决定网络聚类与稳定性的关键驱动。面向未来情景,整体网络连通与稳定性趋弱,SSP5–8.5 尤其易出现结构“部分解构”,需采取“外延扩张+内生优化”的组合策略提升韧性。
展望/局限:建议“外延扩张 + 内生优化”组合,脆弱区优先 GFR/RFS;纳入运维排放与土壤有机碳,提升因果识别与多尺度鲁棒性。
Mechanisms of ecosystem function enhancement under land ecosystem restoration patterns and responses to multiple scenarios: A complex network approach
DOI: https://doi.org/10.1016/j.landusepol.2025.107764
发表于 Land Use Policy(SSCI/ 中科院Q1/Top 期刊 /IF 5.9),2025.09。第一作者:Juan He 中国地质大学#带你一起读论文 #文献阅读 #科研绘图 #GIS #sci #博士 #硕士
投稿(Received):2024-12-24
修回(Revised):2025-09-06(距投稿 256 天)
接收(Accepted):2025-09-10
投稿 → 接收:260 天
尽管大规模修复提升了生态功能,但不同“土地生态修复格局”(LERPs)下的增强机制及其对未来气候情景的响应仍不清晰,制约精准治理与稳定性提升。
本研究构建“社会—生态复杂网络”框架,识别驱动生态功能(EFs)增强的关键要素与网络结构,并评估在 SSP2–4.5 与 SSP5–8.5 情景下的变化与权衡。
方法与指标:2000/2020 年量化 EFs(碳汇与释氧 CO、涵养水源 WC、土壤保持 SR;InVEST/IUEMS);提取八类 LERPs(FQE、SFF、RFF、GFG、RFS、GFS、RQE、GFR);相关性构建无向网络,计算度、介数、聚类系数、三角形数。
研究区与设定:三川河流域(黄土高原丘陵沟壑区);多源数据统一至 30 m/1 km 分辨率。
结果:不同生态修复格局对各项生态功能的提升具有分工——农业向生态转化更利于土壤保持,而生态内部优化更能强化碳汇与水源涵养;气候(及kNDVI)是决定网络聚类与稳定性的关键驱动。面向未来情景,整体网络连通与稳定性趋弱,SSP5–8.5 尤其易出现结构“部分解构”,需采取“外延扩张+内生优化”的组合策略提升韧性。
展望/局限:建议“外延扩张 + 内生优化”组合,脆弱区优先 GFR/RFS;纳入运维排放与土壤有机碳,提升因果识别与多尺度鲁棒性。
Mechanisms of ecosystem function enhancement under land ecosystem restoration patterns and responses to multiple scenarios: A complex network approach
DOI: https://doi.org/10.1016/j.landusepol.2025.107764