



✨低压电工实操考试考前全攻略|考什么 + 分数占比 + 考前注意一键掌握
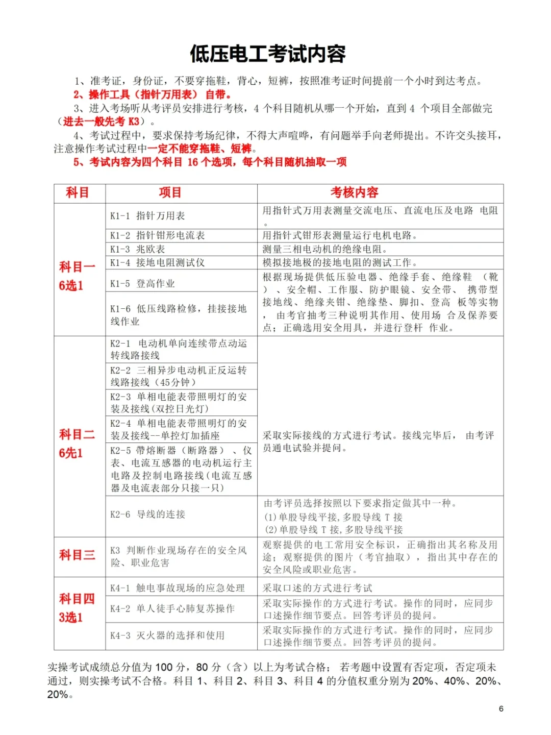
? 考试内容大揭秘
✅ 科目一(6 选 1):
指针万用表测电压电阻、钳形表测电机电路、登杆作业、挂接地线等,安全防护超重要!
✅ 科目二(6 选 1):
电动机单向 / 正反转线路接线、导线连接等,按电气原理图精准操作~
✅ 科目三:
识别作业现场安全风险、职业危害,考眼力和知识储备!
✅ 科目四(3 选 1):
触电事故应急处理、单人徒手心肺复苏、灭火器选择使用,口述 + 实操双考核~
? 分数占比早知道
科目 1:20%|科目 2:40%|科目 3:20%|科目 4:20%
总分 100 分,80 分合格!若有否定项未通过,直接不合格哦~
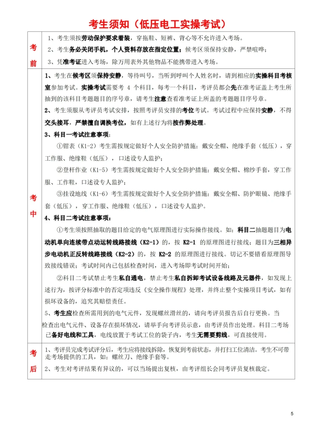
⚠️ 考前注意事项
1️⃣ 着装:禁止拖鞋、短裤、背心,按劳动保护要求穿戴!
2️⃣ 物品:带好准考证、身份证,手机关闭,仅万用表可带入考场~
3️⃣ 时间:提前 1 小时到考点,指针万用表记得自备!
4️⃣ 纪律:候考保持安静,服从考务安排,不交头接耳,违规当作弊处理!
文末近期实操通过图片!备考冲起来,祝宝子们考神附体!顺利拿证~?#东莞低压电工考证 #低压电工考前攻略 #低压电工证 #电工知识 #特种作业操作证 #电工证 #低压电工证考试 #东莞培训机构 #东莞备案机构
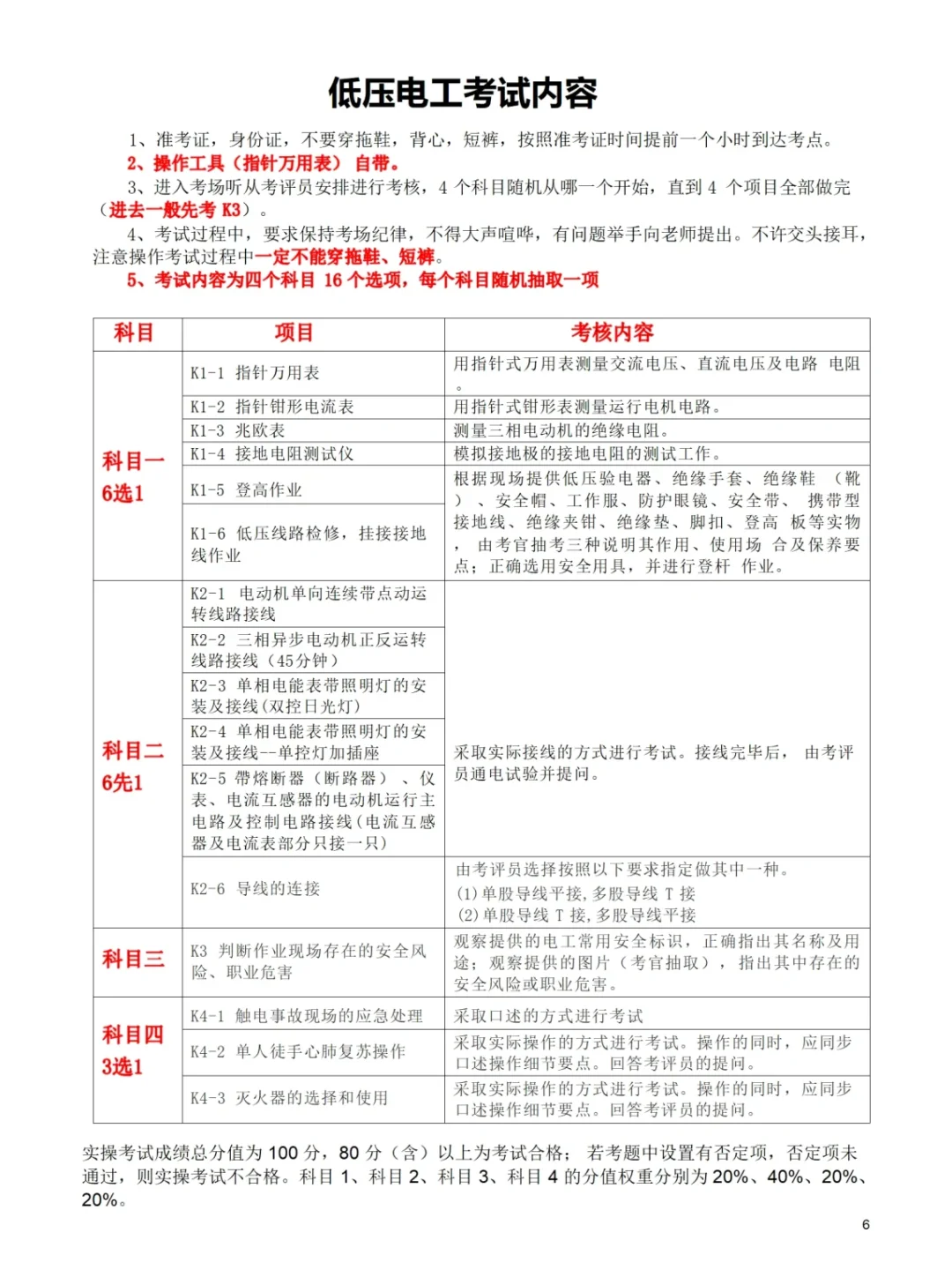
? 考试内容大揭秘
✅ 科目一(6 选 1):
指针万用表测电压电阻、钳形表测电机电路、登杆作业、挂接地线等,安全防护超重要!
✅ 科目二(6 选 1):
电动机单向 / 正反转线路接线、导线连接等,按电气原理图精准操作~
✅ 科目三:
识别作业现场安全风险、职业危害,考眼力和知识储备!
✅ 科目四(3 选 1):
触电事故应急处理、单人徒手心肺复苏、灭火器选择使用,口述 + 实操双考核~
? 分数占比早知道
科目 1:20%|科目 2:40%|科目 3:20%|科目 4:20%
总分 100 分,80 分合格!若有否定项未通过,直接不合格哦~
⚠️ 考前注意事项
1️⃣ 着装:禁止拖鞋、短裤、背心,按劳动保护要求穿戴!
2️⃣ 物品:带好准考证、身份证,手机关闭,仅万用表可带入考场~
3️⃣ 时间:提前 1 小时到考点,指针万用表记得自备!
4️⃣ 纪律:候考保持安静,服从考务安排,不交头接耳,违规当作弊处理!
文末近期实操通过图片!备考冲起来,祝宝子们考神附体!顺利拿证~?#东莞低压电工考证 #低压电工考前攻略 #低压电工证 #电工知识 #特种作业操作证 #电工证 #低压电工证考试 #东莞培训机构 #东莞备案机构