仪器仪表
电工仪表的安全使用
2025-11-03 18:28
电工仪表的安全使用

电工仪表的安全使用

电工仪表的安全使用

电工仪表的安全使用

电工仪表的安全使用

电工仪表的安全使用

电工仪表的安全使用

电工仪表的安全使用

电工仪表的安全使用

万用表、钳形电流表、兆欧表、接地电阻测量仪的认识及安全使用,学姐都给大家整理好啦!

科目一考试需知:
1⃣题目随机抽
2⃣仪表用考场的(部分考场万用表需要自带)
4⃣做好了考官会过来问读数或问题
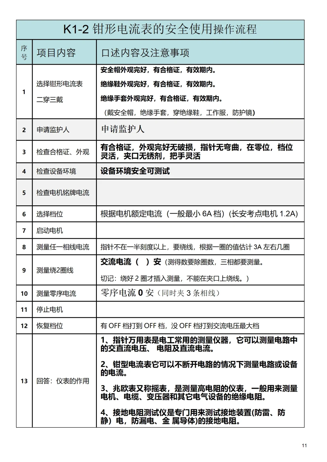
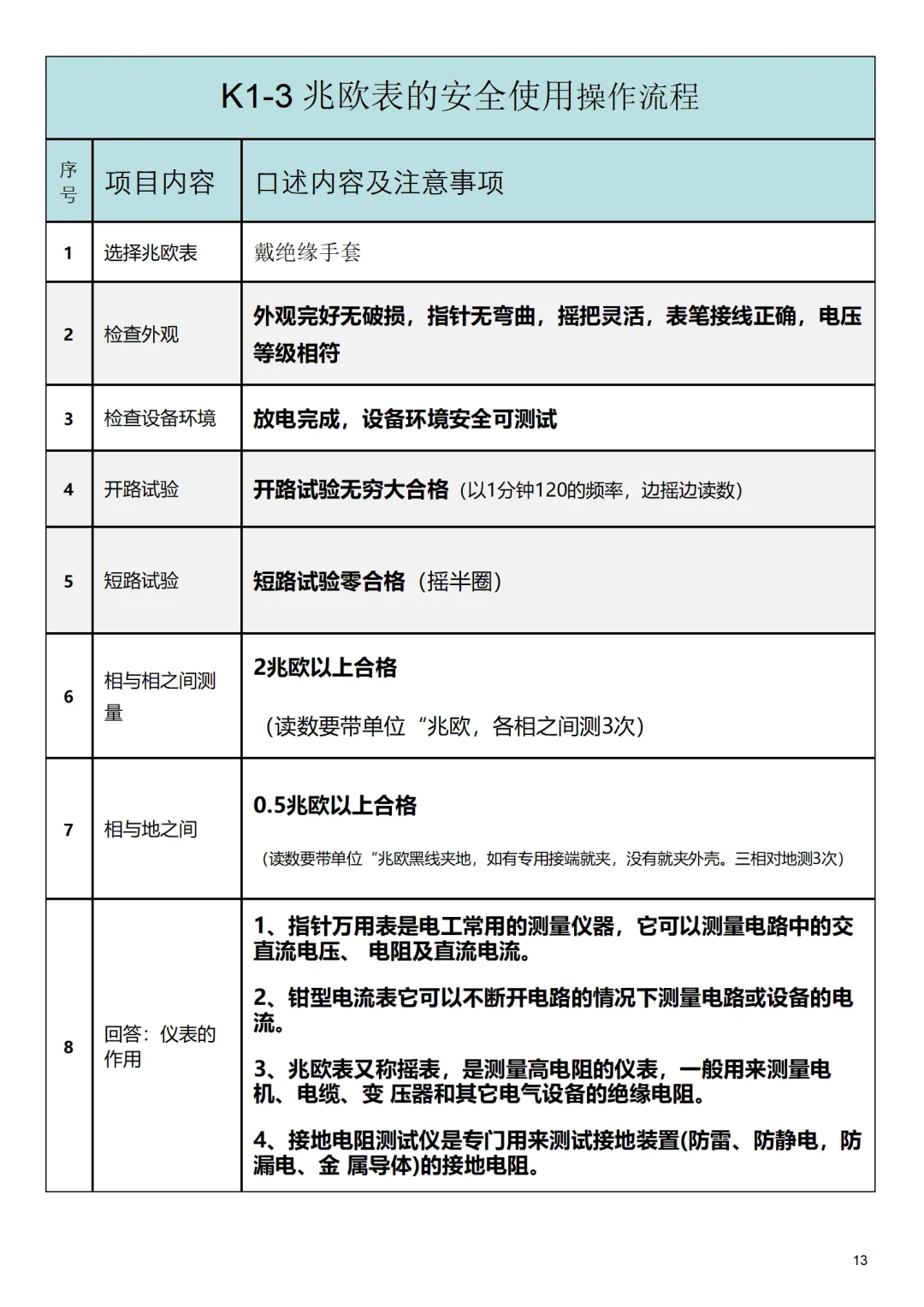
4⃣钳形表测量前一定要三穿二戴,申请监护人
5⃣考核步骤按评分表来走
6⃣2米以上属于高处作业
#电工 #电工知识 #电工证 #低压电工证 #考证 #提升自己 #学习 #证书 #东莞 #东莞考证 #东莞电工考证 #培训 #电工仪表#仪器仪表
发表评论
0评