






? 研究核心
“一石五鸟”的Zn-PU弹性体用于可穿戴柔性电子器件
? 摘要
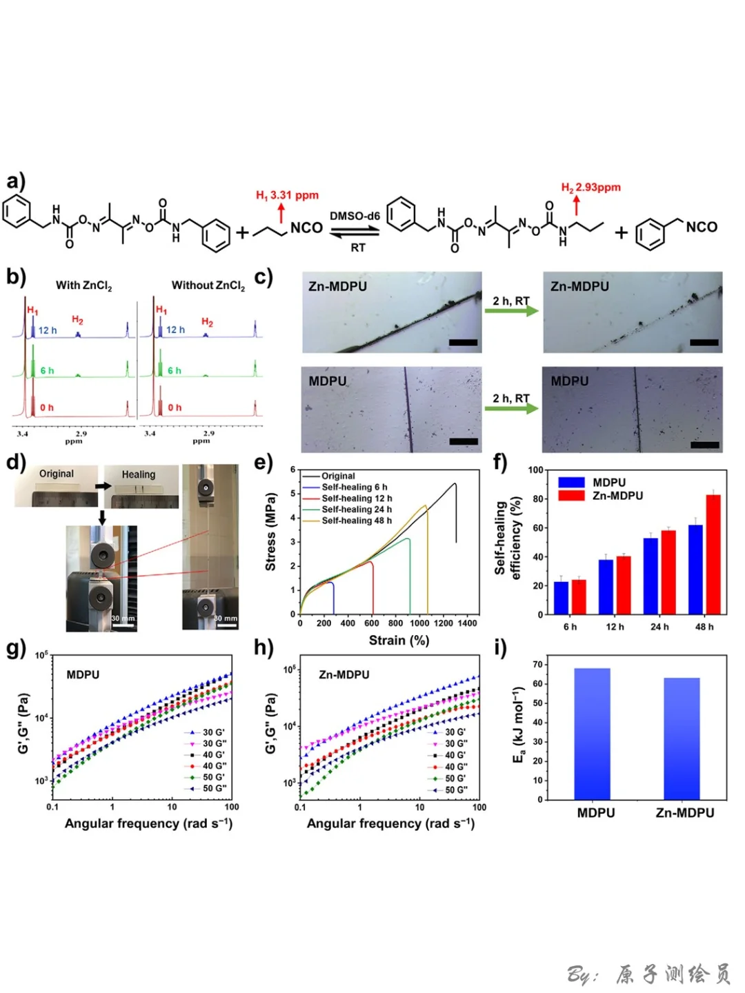
瞬态电子技术的出现为缓解电子污染提供了一条前景广阔的途径。然而,开发具有实用潜力的软质瞬态电子器件仍面临挑战,这类器件需在运行期间恢复机械性能与传感信号,并在特定外部刺激下快速消溶。本文提出基于Zn²⁺配位肟-氨基甲酸酯基团的分子设计策略,可同步增强软质聚氨酯弹性体(Zn-MDPU)的机械强度、韧性、自修复及光降解性能。与不含Zn²⁺配位作用的MDPU弹性体相比,Zn-MDPU弹性体的机械强度与韧性分别提升3.8倍和16倍,且柔软度未受影响。Zn²⁺离子既能促进肟-氨基甲酸酯单元的动态交换以实现室温高效自修复,又可诱导该基团中弱N─O键发生均裂实现光降解。通过涂覆液态金属的Zn-MDPU弹性体,我们开发出用于人机交互与健康监测的图案化柔性瞬态导体,并研制出用于机械能收集的自修复摩擦纳米发电机。该分子设计策略为开发可穿戴电子用软质瞬态材料开辟了广阔前景。
?标题
Photodegradable, Self-Healing, and Soft-Tough Transparent Elastomers Via Zinc Coordination for Transient Electronics
?引用
DOI:10.1002/adma.202507287
#科研 #sci #聚氨酯 #自愈合
“一石五鸟”的Zn-PU弹性体用于可穿戴柔性电子器件
? 摘要
瞬态电子技术的出现为缓解电子污染提供了一条前景广阔的途径。然而,开发具有实用潜力的软质瞬态电子器件仍面临挑战,这类器件需在运行期间恢复机械性能与传感信号,并在特定外部刺激下快速消溶。本文提出基于Zn²⁺配位肟-氨基甲酸酯基团的分子设计策略,可同步增强软质聚氨酯弹性体(Zn-MDPU)的机械强度、韧性、自修复及光降解性能。与不含Zn²⁺配位作用的MDPU弹性体相比,Zn-MDPU弹性体的机械强度与韧性分别提升3.8倍和16倍,且柔软度未受影响。Zn²⁺离子既能促进肟-氨基甲酸酯单元的动态交换以实现室温高效自修复,又可诱导该基团中弱N─O键发生均裂实现光降解。通过涂覆液态金属的Zn-MDPU弹性体,我们开发出用于人机交互与健康监测的图案化柔性瞬态导体,并研制出用于机械能收集的自修复摩擦纳米发电机。该分子设计策略为开发可穿戴电子用软质瞬态材料开辟了广阔前景。
?标题
Photodegradable, Self-Healing, and Soft-Tough Transparent Elastomers Via Zinc Coordination for Transient Electronics
?引用
DOI:10.1002/adma.202507287
#科研 #sci #聚氨酯 #自愈合