








最近有粉丝问我:“能不能推荐几款好用的射频美容仪?”
其实,我发现一个很重要的趋势——国内已经有几家射频美容仪**拿到了三类医疗器械证**,而且部分已经量产。相比那些没有证书的产品,它们在安全性和合规性上差别非常大。
---
✅ 已拿证的射频美容仪
适用范围 / 预期用途:
利用射频能量对人体组织产生热效应,适用于 “Fitzpatrick II–V型皮肤” 的成年人,暂时性改善面部轻度皱纹,由个人用户在家庭环境使用。
未量产的:
* OGP(时光肌)
* 花至
* Amiro
已经量产的:
* 金茉
* 玛丽仙
> 建议粉丝优先选择符合要求、已量产、持有三类医疗器械证的产品。
> 别忘了,证书上写的作用就是“暂时性改善面部轻度皱纹”,不要被夸大的宣传误导。
---
⚠️ 没有证的射频美容仪,可能存在的风险
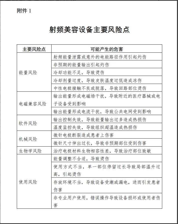
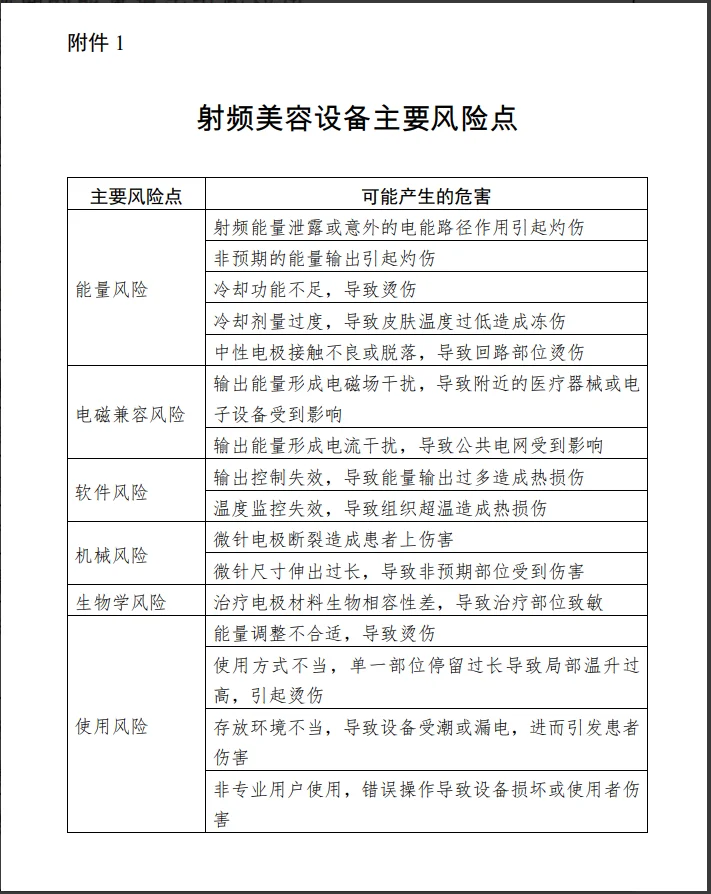
1. 能量风险
* 射频能量泄漏或意外电流路径 → 烫伤
* 冷却不足 → 烫伤
* 冷却过度 → 冻伤
* 中性电极接触不良 → 回路部位烫伤
2. 软件风险
* 输出控制失效 → 热损伤
* 温度监控失效 → 组织超温
3. 生物学风险
* 电极材料生物相容性差 → 过敏、皮疹
4. 使用风险
* 功率调节不当 → 烫伤
* 单点停留过久 → 局部温升过高
* 非专业操作 → 设备损坏 / 人身伤害
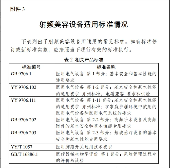
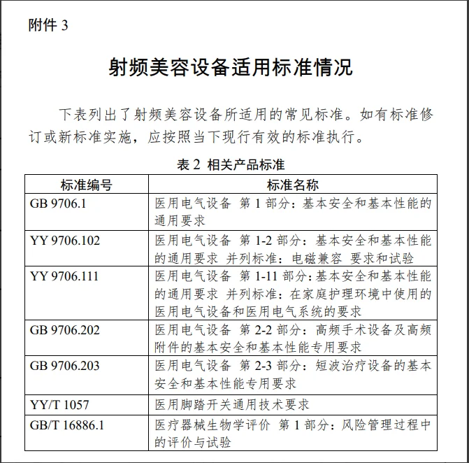
拥有三类医疗器械证书的美容仪在设计的时候参考了国家标准,避免以上大部分的风险,并且已经证明在暂时性改善面部轻度皱纹的有效性。
---
? 我的建议
* 买之前一定要查:国家药监局医疗器械数据库,确认注册证号和适用范围。
* 不要被“紧致、抗衰、去法令纹”等广告词蒙蔽。医疗证书写的才是合法宣称。
* 再贵的仪器,如果没证,就是在自己脸上做实验。
---
? 作为博主和工程师,我希望粉丝既能变美,也能安心护肤。安全,是比效果更重要的底线。
#现代美容仪 #家用射频仪 #医美科普 #射频到底有没有用 #美容仪避坑指南
其实,我发现一个很重要的趋势——国内已经有几家射频美容仪**拿到了三类医疗器械证**,而且部分已经量产。相比那些没有证书的产品,它们在安全性和合规性上差别非常大。
---
✅ 已拿证的射频美容仪
适用范围 / 预期用途:
利用射频能量对人体组织产生热效应,适用于 “Fitzpatrick II–V型皮肤” 的成年人,暂时性改善面部轻度皱纹,由个人用户在家庭环境使用。
未量产的:
* OGP(时光肌)
* 花至
* Amiro
已经量产的:
* 金茉
* 玛丽仙
> 建议粉丝优先选择符合要求、已量产、持有三类医疗器械证的产品。
> 别忘了,证书上写的作用就是“暂时性改善面部轻度皱纹”,不要被夸大的宣传误导。
---
⚠️ 没有证的射频美容仪,可能存在的风险
1. 能量风险
* 射频能量泄漏或意外电流路径 → 烫伤
* 冷却不足 → 烫伤
* 冷却过度 → 冻伤
* 中性电极接触不良 → 回路部位烫伤
2. 软件风险
* 输出控制失效 → 热损伤
* 温度监控失效 → 组织超温
3. 生物学风险
* 电极材料生物相容性差 → 过敏、皮疹
4. 使用风险
* 功率调节不当 → 烫伤
* 单点停留过久 → 局部温升过高
* 非专业操作 → 设备损坏 / 人身伤害
拥有三类医疗器械证书的美容仪在设计的时候参考了国家标准,避免以上大部分的风险,并且已经证明在暂时性改善面部轻度皱纹的有效性。
---
? 我的建议
* 买之前一定要查:国家药监局医疗器械数据库,确认注册证号和适用范围。
* 不要被“紧致、抗衰、去法令纹”等广告词蒙蔽。医疗证书写的才是合法宣称。
* 再贵的仪器,如果没证,就是在自己脸上做实验。
---
? 作为博主和工程师,我希望粉丝既能变美,也能安心护肤。安全,是比效果更重要的底线。
#现代美容仪 #家用射频仪 #医美科普 #射频到底有没有用 #美容仪避坑指南