招投标信息
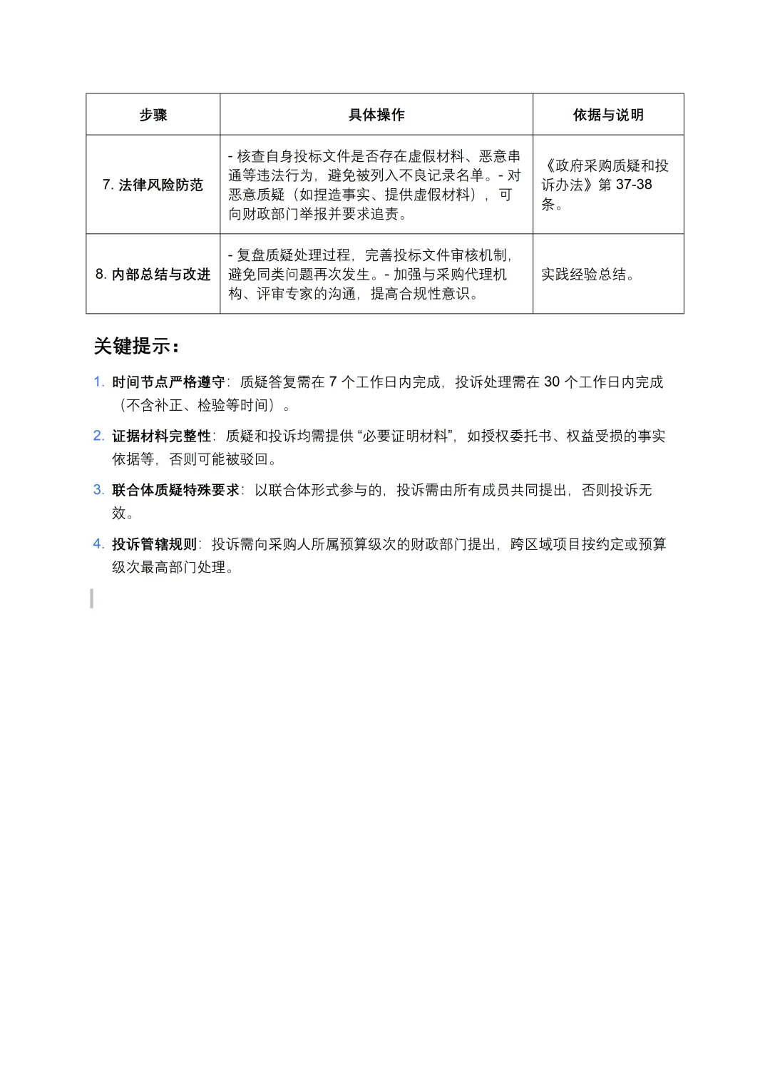
供应商被质疑后的处理步骤明细表格
2025-11-03 10:13
供应商被质疑后的处理步骤明细表格

供应商被质疑后的处理步骤明细表格

供应商被质疑后的处理步骤明细表格

供应商被质疑后的处理步骤明细表格

#投标 #招投标 #中标 #采购
发表评论
0评