


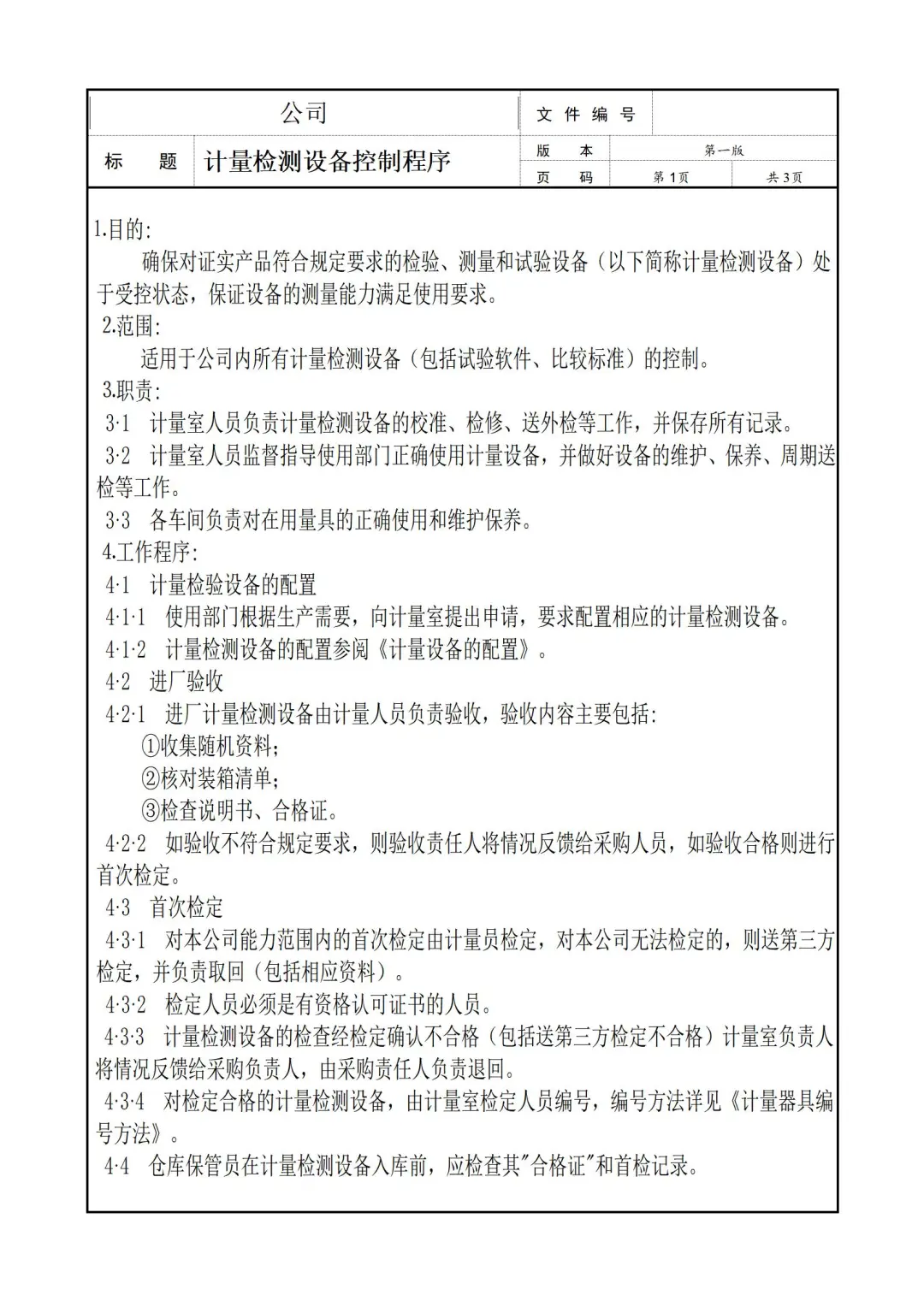
你们知道吗?在质量的世界里,计量检测设备就是我们的“眼睛”。? 它们帮助我们确保产品符合规定要求,保证测量结果的准确性。但是,如何控制这些设备,让它们始终保持最佳状态呢?
? 首先,我们要明确目的:确保所有计量检测设备都处于受控状态,满足使用要求。这包括了从设备配置到维护保养的全过程。
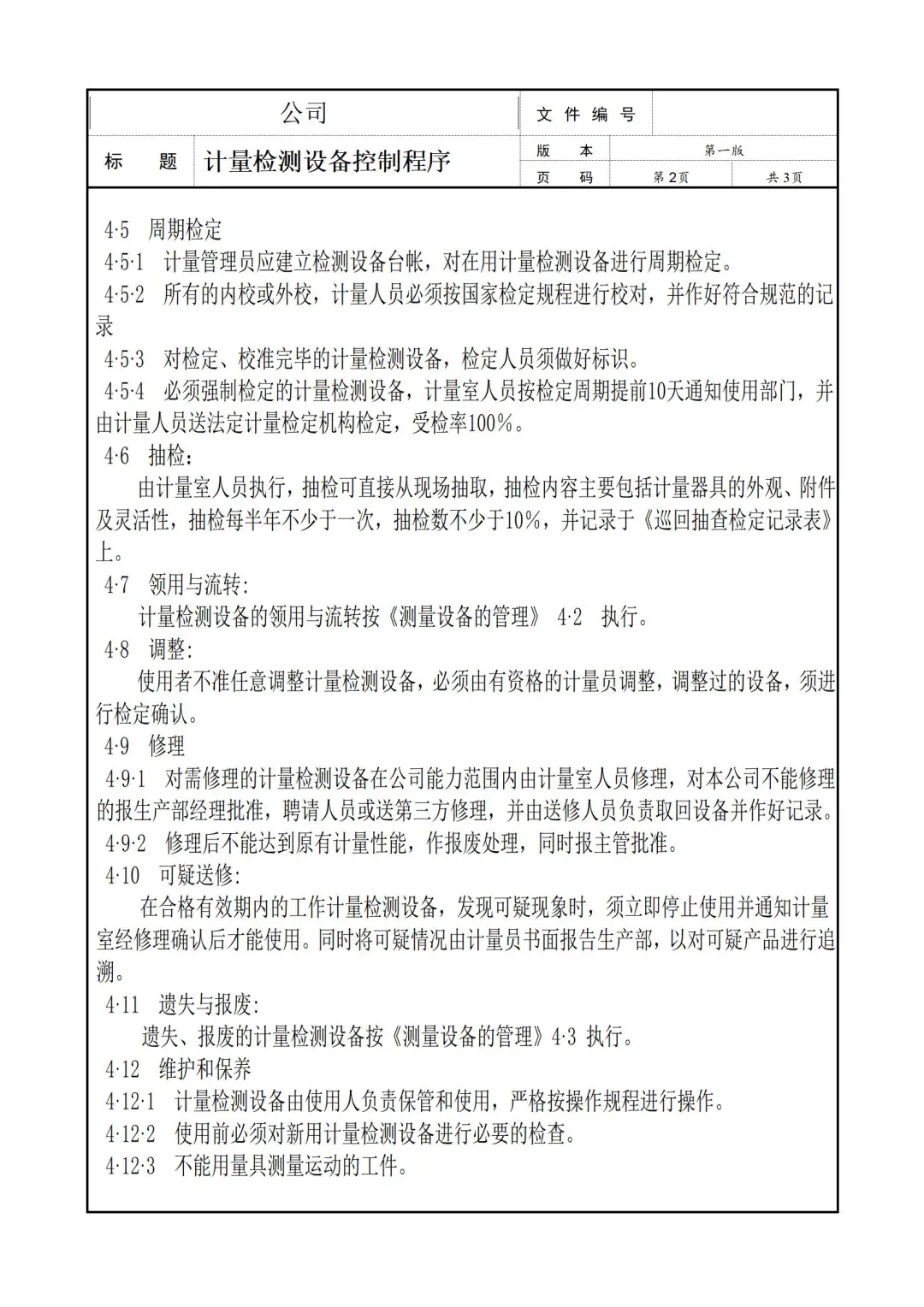
? 工作程序详细:从设备配置、进厂验收、首次检定,到周期检定、抽检、领用与流转,每一步都有详细的操作规程。比如,首次检定要由有资格认可证书的人员进行,检定合格的设备要编号并记录。
? 周期检定:计量管理员要建立设备台账,对在用设备进行周期检定。所有的内校或外校,都要按国家检定规程进行,并做好记录。
? 抽检:计量室人员执行,每半年不少于一次,抽检数不少于10%,确保设备状态良好。
? 维护和保养:使用人负责保管和使用,严格按照操作规程进行操作,保持设备清洁,轻拿轻放,确保设备安全。
? 环境控制:计量检测设备的环境要按照《测量设备的环境条件》执行,保证测量的准确性。
这份《计量检测设备控制程序》就是我们质量人的职场宝典,让我们在质量管理的道路上越走越稳,越走越远!
#质量提升 #职场成长 #质量人必读
? 首先,我们要明确目的:确保所有计量检测设备都处于受控状态,满足使用要求。这包括了从设备配置到维护保养的全过程。
? 工作程序详细:从设备配置、进厂验收、首次检定,到周期检定、抽检、领用与流转,每一步都有详细的操作规程。比如,首次检定要由有资格认可证书的人员进行,检定合格的设备要编号并记录。
? 周期检定:计量管理员要建立设备台账,对在用设备进行周期检定。所有的内校或外校,都要按国家检定规程进行,并做好记录。
? 抽检:计量室人员执行,每半年不少于一次,抽检数不少于10%,确保设备状态良好。
? 维护和保养:使用人负责保管和使用,严格按照操作规程进行操作,保持设备清洁,轻拿轻放,确保设备安全。
? 环境控制:计量检测设备的环境要按照《测量设备的环境条件》执行,保证测量的准确性。
这份《计量检测设备控制程序》就是我们质量人的职场宝典,让我们在质量管理的道路上越走越稳,越走越远!
#质量提升 #职场成长 #质量人必读