
温馨提示
感谢你关注戎耀优创,我们将每天为你提供国企、名企、事业单位、学校招聘信息,以及招聘会、退役军人最新政策。
祝大家求职顺利!
一、单位简介
中国地质调查局西安矿产资源调查中心是中国地质调查局自然资源综合调查指挥中心直属的正处级公益一类事业单位,主要承担基础地质调查、矿产资源调查评价、多金属矿产资源勘查、境外矿产资源调查评价工作,向社会提供公益性服务。根据事业发展需要,现开展2023年度第二批公开招聘工作,有关事宜公告如下:
二、招聘对象及岗位
招聘对象:
2023年国内应届毕业生(非定向)、近两年(截至入职前)获得国(境)外学历学位且未就业的留学生。
年龄35周岁以下,具有相关工作经历的社会在职人员(含博士后);具有中级专业技术职务任职资格或博士学历学位年龄放宽至40周岁,具有高级专业技术职务任职资格年龄放宽至45周岁。
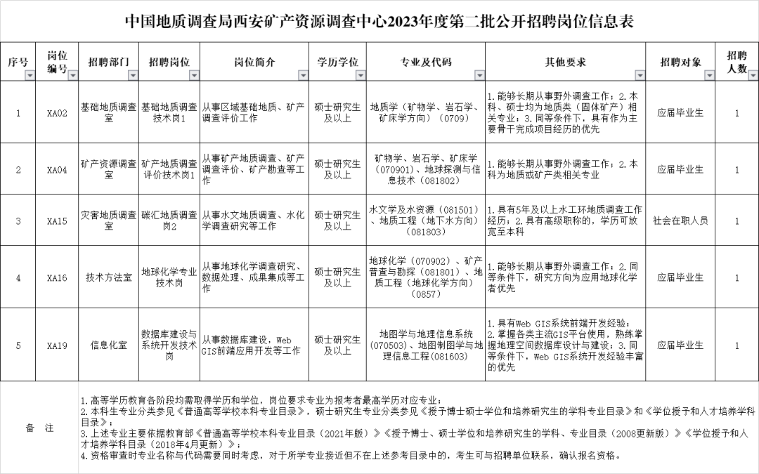
招聘岗位:

三、招聘条件
(一) 具有中华人民共和国国籍;
(二) 拥护、遵守中华人民共和国宪法,拥护中国共产党领导和社会主义制度;
(三) 政治立场坚定,具有良好的政治素质和道德品行;
(四) 热爱中国共产党、热爱祖国、热爱人民、热爱自然资源调查事业,具有较强的事业心、责任感,爱岗敬业,有良好的奉献精神和团队协作精神;
(五) 与招聘岗位相匹配的专业、技能,以及身体条件;
(六) 符合国家有关部门或招聘单位驻地关于接收应届毕业生或在职人员的有关规定要求。
有下列情形的人员不得报考:
(一) 因犯罪受过刑事处罚的;
(二) 曾被开除党籍、公职的;
(三) 曾在各级公职人员招考中被认定有舞弊等严重违反考试录用纪律行为,仍在禁考期的;
(四) 被依法列入失信联合惩戒对象名单的;
(五) 曾有学术不端等不良行为的;
(六) 聘用后构成回避关系的;
(七) 法律法规规定不得报考的其他情形的。
四、招聘程序
(一)报名
1.报名时间: 公告发布之日起至2023年8月22日。
2.报名方式:请在报名期限内登录“中国地质调查局所属事业单位公开招聘平台”(网址: http://cgs.gjzhaopin.cn/),按照系统要求浏览招聘岗位报名。
(二)资格审查
考生报名结束后,由招聘单位根据岗位要求及条件组织资格审查,经资格审查符合要求的报考人员名单将在指挥中心门户网站公布。凡在公开招聘中发现有考生报名资格不符的情况,一律取消应聘资格。
(三)考试
考试分为笔试和面试,均采用百分制,且设置合格分数线60分。报考应届毕业生岗位的考生需同时参加笔试和面试;社会在职人员不参加笔试,直接进入面试环节。通过资格审查人数与岗位拟招聘人数比例未达到3:1的,由招聘单位视情况研究是否取消该岗位招聘。
1.笔试。通过资格审查的人员进入笔试,由招聘单位委托专业机构统一命题、评分,具体时间、地点由招聘单位视招聘情况确定,并及时向社会公布。
2.面试。对于通过笔试合格分数线的应聘人员,每个岗位按照1:5的比例和笔试成绩由高到低的顺序确定面试人选,少于规定比例人数的岗位,按实际人数进行面试。若某岗位有考生主动放弃面试机会,按该岗位成绩由高到低的顺序依次递补;如有末位同分情况,一同进入面试。面试人员名单将在指挥中心门户网站公布。
(四)考察、体检
按照笔试成绩占40%、面试成绩占60%的比例确定综合成绩(报考社会在职人员面试成绩即为综合成绩),依据综合成绩由高到低等额确定考察对象。体检参照国家规定的公务员录用体检通用标准执行。考察采取查阅个人档案、个别谈话等多种形式,重点考察应聘人员是否符合增强“四个意识”、坚定“四个自信”、做到“两个维护”,热爱中国共产党、热爱祖国、热爱人民等政治要求。如有未通过考察或因考生个人原因主动放弃应聘,以及体检不合格的,由招聘单位视情况研究是否递补,如递补则按照综合成绩排序依次递补。进入考察对象名单将在指挥中心门户网站公布。
(五)拟聘用人员公示
根据综合成绩、考察情况和体检结果,经招聘单位党委集体研究后确定拟聘用人员,在招聘公告发布范围内进行公示,公示期不少于7个工作日。
(六)办理聘用手续
公示期满没有异议的,由招聘单位按相关规定与拟聘用人员签订聘用合同,办理聘用手续。
五、其它事项
(一)聘用人员入职后按事业单位编制人员管理,相关工资待遇等按国家和本单位有关政策规定执行。
(二)报考人员以已取得或即将取得的最高学历报考,最高学历所学专业符合岗位专业要求。报考人员所提交的报考信息及材料必须真实、准确。未认真填报造成信息不全、有误的,由报考人员承担责任。凡弄虚作假者,一经查实即取消考试和聘用资格。报考人员不得报考聘用后即构成回避关系的岗位。
(三)公开招聘有关信息向社会公布,请应聘人员及时关注网站相关信息,对未通过资格审查、笔试或面试的,不再单独通知。
联系方式
联系人:张老师
电话:029-85918652
地址:西安市长安区凤栖西路66号

商务合作洽谈↓ 