





国家出钱帮咱改造养老房啦‼️2025年适老化改造补贴新政已在全国多地落地,涵盖防滑、助浴、智能监测等70+产品,最高补贴30%,能省2w!
✔️既能提升爸妈居住安全,又能减轻子女照护压力,这份超全攻略赶紧收藏?
✅补贴标准
▪️金额:按产品价格30%补贴,单件最高补3000元,每户累计不超过2万元
▪️范围:
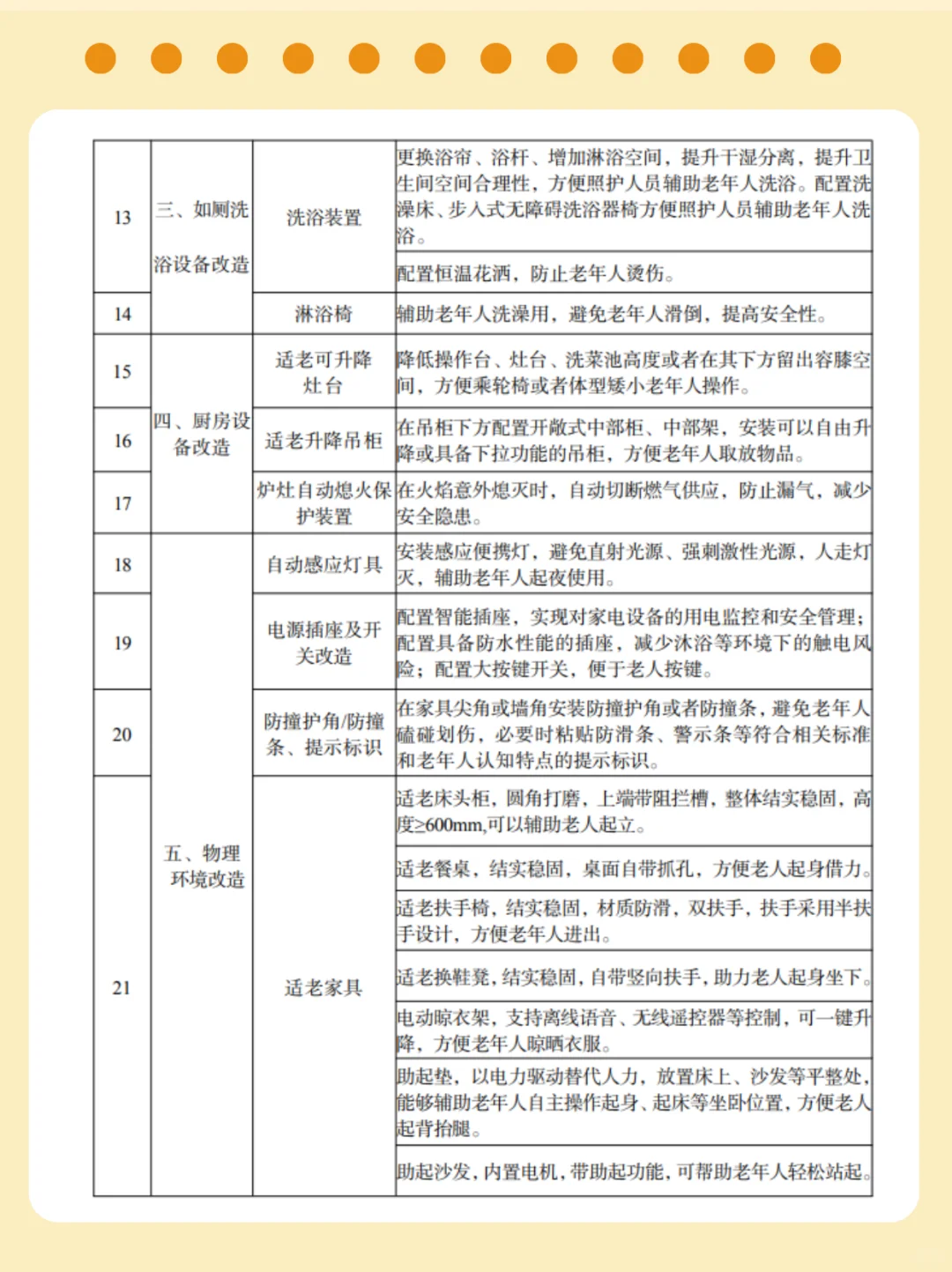
地面防滑、卧室安全、卫浴改造、厨房升级、智能监测
? 谁能申请?
▪️ 常住本地+年满60岁(部分城市放宽至子女有房产也可申请)
▪️ 2024年已领补贴的不可重复申请
▪️ 注意:旧房装修补贴和适老化改造补贴二选一,别重复申领哦!
? 试点省份最新动态
目前,多地已启动适老化改造补贴政策,部分省份还在试行或调整中:
▪️山西:“晋孝焕新”行动,最高补贴1.8万元,采用“支付立减”模式
▪️湖南:“焕新惠老”计划,最高1.2万元,通过云闪付APP领券
▪️河南:最高1.2万元,7月22日已上线,云闪付APP申请
▪️江苏:预计今年完成6万户改造,最高补贴1.5万
▪️广西:正在申请中,预计2025年下半年开放,可以提前关注当地民政通知!
? 小贴士
▪️先到先得!部分城市额度有限,手慢无!
▪️智能产品首次纳入补贴,比如防走失手环、生命监测设备,科技养老更安心
▪️施工类(如卫生间改造)需签合同,记得留存发票!
#适老化设计 #适老化装修 #南宁适老化 #老有所养老有所依 #轻改造爸妈家 #南宁适老化改造 #养老新选择 #适老化补贴 #国补政策 #老年人设计
✔️既能提升爸妈居住安全,又能减轻子女照护压力,这份超全攻略赶紧收藏?
✅补贴标准
▪️金额:按产品价格30%补贴,单件最高补3000元,每户累计不超过2万元
▪️范围:
地面防滑、卧室安全、卫浴改造、厨房升级、智能监测
? 谁能申请?
▪️ 常住本地+年满60岁(部分城市放宽至子女有房产也可申请)
▪️ 2024年已领补贴的不可重复申请
▪️ 注意:旧房装修补贴和适老化改造补贴二选一,别重复申领哦!
? 试点省份最新动态
目前,多地已启动适老化改造补贴政策,部分省份还在试行或调整中:
▪️山西:“晋孝焕新”行动,最高补贴1.8万元,采用“支付立减”模式
▪️湖南:“焕新惠老”计划,最高1.2万元,通过云闪付APP领券
▪️河南:最高1.2万元,7月22日已上线,云闪付APP申请
▪️江苏:预计今年完成6万户改造,最高补贴1.5万
▪️广西:正在申请中,预计2025年下半年开放,可以提前关注当地民政通知!
? 小贴士
▪️先到先得!部分城市额度有限,手慢无!
▪️智能产品首次纳入补贴,比如防走失手环、生命监测设备,科技养老更安心
▪️施工类(如卫生间改造)需签合同,记得留存发票!
#适老化设计 #适老化装修 #南宁适老化 #老有所养老有所依 #轻改造爸妈家 #南宁适老化改造 #养老新选择 #适老化补贴 #国补政策 #老年人设计