




1️⃣活动期限
自本实施细则印发之日起至2025年12月31日。
2️⃣补贴对象和原则
重点面向居住在我省的老年人,对个人消费者居家适老化改造所购置的物品进行补贴。
3️⃣补贴范围和标准
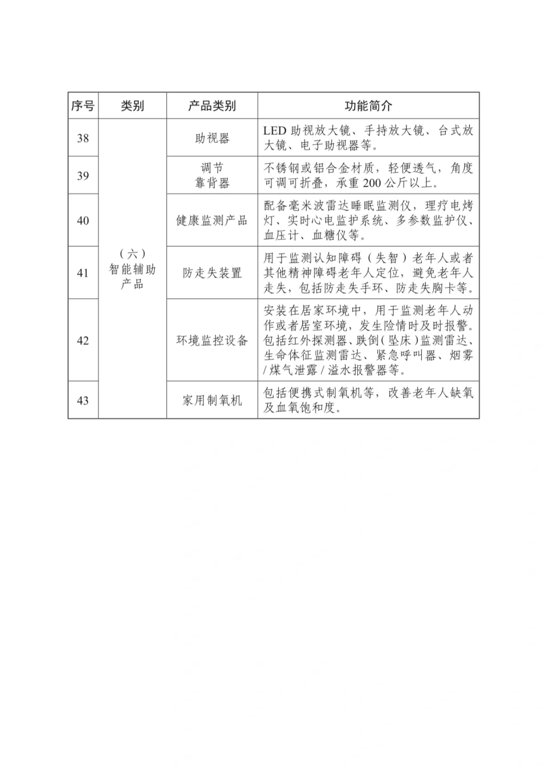
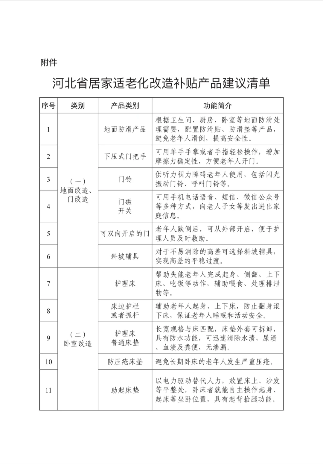
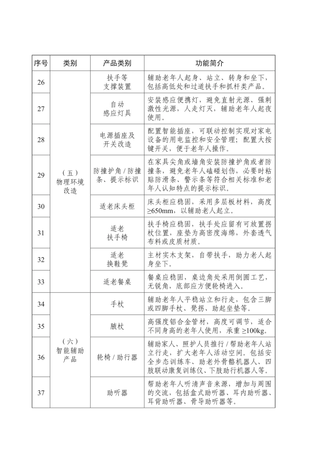
(一)补贴范围。居家适老化改造补贴品类参照《河北省居家适老化改造补贴产品建议清单》(附件)。超出补贴清单范围的购置费用以及居家适老化改造所需装修费、人工费等不予补贴。
(二)补贴标准。对购买符合要求商品的,按销售价格(剔除所有折扣优惠后成交价格)的30%比例予以补贴。地面和门改造、卧室改造、如厕洗浴设备改造、厨房设备改造、物理环境改造、智能辅助产品6大类产品,每位消费者每类产品可补贴1次,每类补贴金额不超过2000元。
4️⃣补贴方式
本次促消费活动采用购买环节“支付立减”方式对消费者进行补贴,对承办单位进行资金使用核验并结算,按照消费者实际享受补贴先后次序进行核销。
5️⃣活动流程
(一)登录农行河北分行微银行公众号小程序,进行身份实名验证,领取资格券(资格券3天内有效,每天领券额度领完即止,领券时间根据补贴情况进行调整,具体以预告时间为准)。
(二)在商家(承办单位)选择对应品类的补贴资格券核券购买商品,支付立减。
(三)商家在小程序找到对应购买记录,补充商品信息。
(四)商家在小程序填写收货地址(收货地址限制在河北省内),补充收货凭证照片和销售商品照片(需上门安装的产品上传安装完成的照片),以上照片为带日期和地点的水印照片。
(五)消费者在购买产品七日内可退货(退货条件以承办企业现行退货管理制度为准)。
#养老 #居家养老 #适老化改造补贴 #适老化设计 #适老化产品 #适老化改造 #河北 #厨房装修 #卫生间装修 #适老化装修
自本实施细则印发之日起至2025年12月31日。
2️⃣补贴对象和原则
重点面向居住在我省的老年人,对个人消费者居家适老化改造所购置的物品进行补贴。
3️⃣补贴范围和标准
(一)补贴范围。居家适老化改造补贴品类参照《河北省居家适老化改造补贴产品建议清单》(附件)。超出补贴清单范围的购置费用以及居家适老化改造所需装修费、人工费等不予补贴。
(二)补贴标准。对购买符合要求商品的,按销售价格(剔除所有折扣优惠后成交价格)的30%比例予以补贴。地面和门改造、卧室改造、如厕洗浴设备改造、厨房设备改造、物理环境改造、智能辅助产品6大类产品,每位消费者每类产品可补贴1次,每类补贴金额不超过2000元。
4️⃣补贴方式
本次促消费活动采用购买环节“支付立减”方式对消费者进行补贴,对承办单位进行资金使用核验并结算,按照消费者实际享受补贴先后次序进行核销。
5️⃣活动流程
(一)登录农行河北分行微银行公众号小程序,进行身份实名验证,领取资格券(资格券3天内有效,每天领券额度领完即止,领券时间根据补贴情况进行调整,具体以预告时间为准)。
(二)在商家(承办单位)选择对应品类的补贴资格券核券购买商品,支付立减。
(三)商家在小程序找到对应购买记录,补充商品信息。
(四)商家在小程序填写收货地址(收货地址限制在河北省内),补充收货凭证照片和销售商品照片(需上门安装的产品上传安装完成的照片),以上照片为带日期和地点的水印照片。
(五)消费者在购买产品七日内可退货(退货条件以承办企业现行退货管理制度为准)。
#养老 #居家养老 #适老化改造补贴 #适老化设计 #适老化产品 #适老化改造 #河北 #厨房装修 #卫生间装修 #适老化装修